Venetian Institute of Molecular Medicine, via Orus 2, 35129, Padova, Italy.
Department of Biomedical Science, University of Padova, via G. Colombo 3, 35100, Padova, Italy.
Nat Commun. 2019 Jun 12;10(1):2576. doi: 10.1038/s41467-019-10226-9.
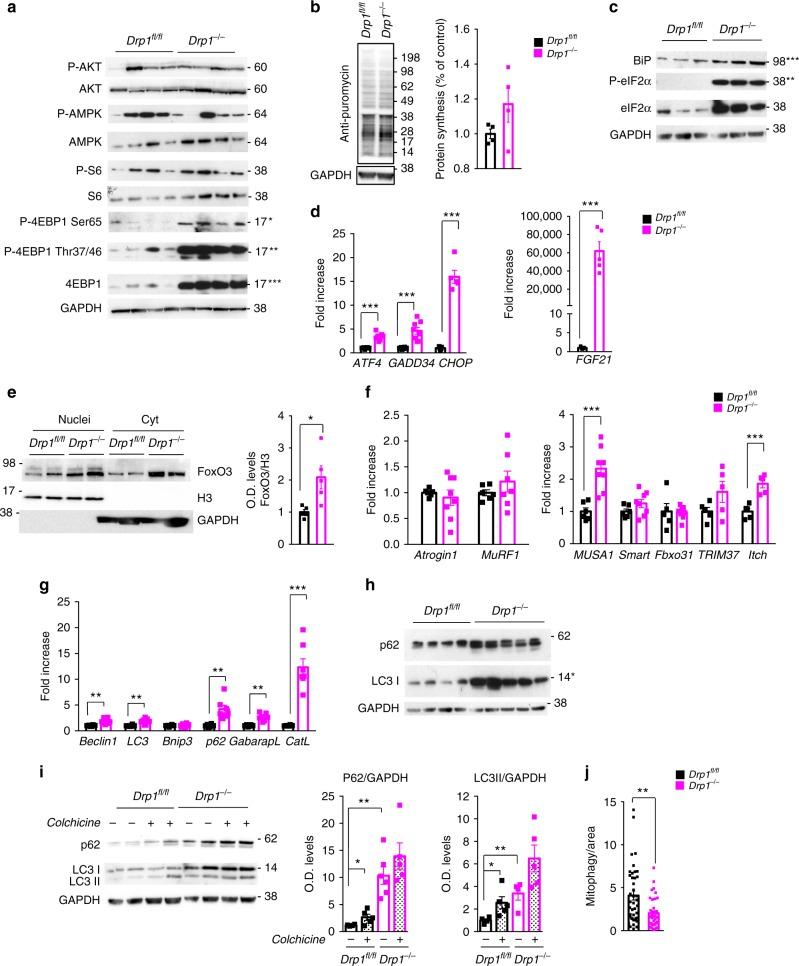
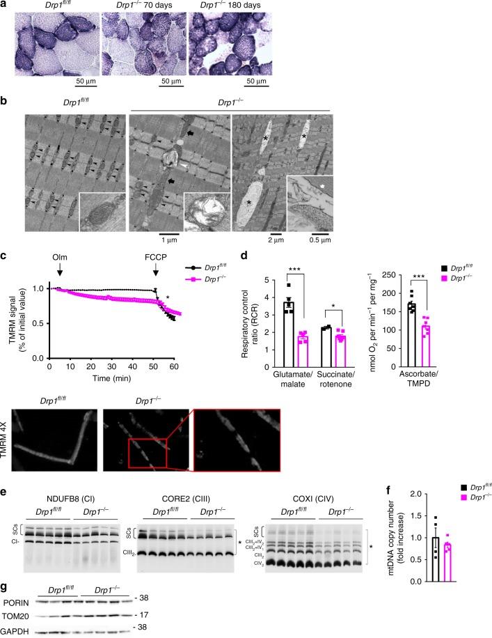
Mitochondrial quality control is essential in highly structured cells such as neurons and muscles. In skeletal muscle the mitochondrial fission proteins are reduced in different physiopathological conditions including ageing sarcopenia, cancer cachexia and chemotherapy-induced muscle wasting. However, whether mitochondrial fission is essential for muscle homeostasis is still unclear. Here we show that muscle-specific loss of the pro-fission dynamin related protein (DRP) 1 induces muscle wasting and weakness. Constitutive Drp1 ablation in muscles reduces growth and causes animal death while inducible deletion results in atrophy and degeneration. Drp1 deficient mitochondria are morphologically bigger and functionally abnormal. The dysfunctional mitochondria signals to the nucleus to induce the ubiquitin-proteasome system and an Unfolded Protein Response while the change of mitochondrial volume results in an increase of mitochondrial Ca uptake and myofiber death. Our findings reveal that morphology of mitochondrial network is critical for several biological processes that control nuclear programs and Ca handling.
线粒体质量控制对于神经元和肌肉等结构高度复杂的细胞至关重要。在骨骼肌中,线粒体裂变蛋白在多种生理病理条件下减少,包括衰老性肌肉减少症、癌症恶病质和化疗引起的肌肉消耗。然而,线粒体裂变对于肌肉内稳态是否至关重要仍不清楚。在这里,我们表明,DRP1(一种促分裂的动力相关蛋白)在肌肉中的特异性缺失会导致肌肉消耗和无力。肌肉中 DRP1 的组成型缺失会减少生长并导致动物死亡,而诱导性缺失则会导致萎缩和退化。缺乏 DRP1 的线粒体在形态上更大,且功能异常。功能失调的线粒体向细胞核发出信号,诱导泛素蛋白酶体系统和未折叠蛋白反应,而线粒体体积的变化则导致线粒体钙摄取增加和肌纤维死亡。我们的研究结果表明,线粒体网络的形态对于控制核程序和钙处理的几个生物学过程至关重要。