Greotti Elisa, Fortunati Ilaria, Pendin Diana, Ferrante Camilla, Galla Luisa, Zentilin Lorena, Giacca Mauro, Kaludercic Nina, Di Sante Moises, Mariotti Letizia, Lia Annamaria, Gómez-Gonzalo Marta, Sessolo Michele, Di Lisa Fabio, Carmignoto Giorgio, Bozio Renato, Pozzan Tullio
Neuroscience Institute, National Research Council (CNR), 35131 Padua, Italy; Department of Biomedical Sciences, University of Padua, 35131 Padua, Italy.
Department of Chemical Sciences and INSTM, University of Padua, 35131 Padua, Italy.
iScience. 2019 Jun 28;16:340-355. doi: 10.1016/j.isci.2019.05.031. Epub 2019 May 27.
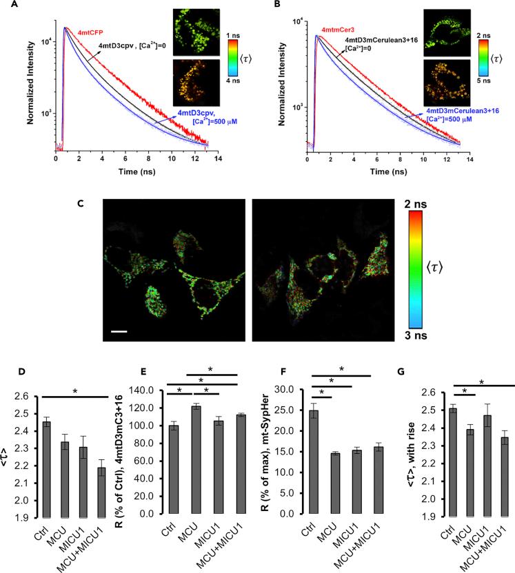
Genetically Encoded Ca Indicators (GECIs) are extensively used to study organelle Ca homeostasis, although some available probes are still plagued by a number of problems, e.g., low fluorescence intensity, partial mistargeting, and pH sensitivity. Furthermore, in the most commonly used mitochondrial Förster Resonance Energy Transfer based-GECIs, the donor protein ECFP is characterized by a double exponential lifetime that complicates the fluorescence lifetime analysis. We have modified the cytosolic and mitochondria-targeted Cameleon GECIs by (1) substituting the donor ECFP with mCerulean3, a brighter and more stable fluorescent protein with a single exponential lifetime; (2) extensively modifying the constructs to improve targeting efficiency and fluorescence changes caused by Ca binding; and (3) inserting the cDNAs into adeno-associated viral vectors for in vivo expression. The probes have been thoroughly characterized in situ by fluorescence microscopy and Fluorescence Lifetime Imaging Microscopy, and examples of their ex vivo and in vivo applications are described.
基因编码钙指示剂(GECIs)被广泛用于研究细胞器钙稳态,尽管一些现有的探针仍然存在许多问题,例如荧光强度低、部分靶向错误和pH敏感性。此外,在最常用的基于线粒体Förster共振能量转移的GECIs中,供体蛋白ECFP具有双指数寿命,这使得荧光寿命分析变得复杂。我们通过以下方式对靶向细胞质和线粒体的变色龙型GECIs进行了改造:(1)用mCerulean3替代供体ECFP,mCerulean3是一种更亮、更稳定且具有单指数寿命的荧光蛋白;(2)广泛修饰构建体以提高靶向效率和钙结合引起的荧光变化;(3)将cDNA插入腺相关病毒载体以进行体内表达。通过荧光显微镜和荧光寿命成像显微镜对这些探针进行了原位全面表征,并描述了它们在体外和体内应用的实例。