Suppr超能文献

一种用于分析脊柱侧凸的无创 3D 人体扫描仪和软件工具。

A Noninvasive 3D Body Scanner and Software Tool towards Analysis of Scoliosis.

机构信息

Technical University of Munich, School of Medicine, Klinikum rechts der Isar, Orthopaedic Department, Research Unit of the Buhl-Strohmaier Foundation for Cerebral Palsy and Paediatric Neuroorthopaedics, Munich, Germany.

Technical University of Munich, Computer Vision Group, Department of Computer Science, Munich, Germany.

出版信息

Biomed Res Int. 2019 May 9;2019:4715720. doi: 10.1155/2019/4715720. eCollection 2019.

Abstract

PURPOSE

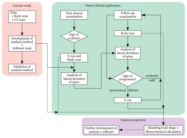
Children with neurological disorders, such as cerebral palsy (CP), have a high risk of developing scoliosis during growth. The fast progression of scoliosis implies in several cases frequent clinical and X-ray examinations. We present an ionizing radiation-free, noncontacting method to estimate the trajectory of the vertebral column and to potentially facilitate medical diagnosis in cases where an X-ray examination is not indicated.

METHODS

A body scanner and corresponding analysis software tools have been developed to get 3D surface scans of patient torsos and to analyze their spinal curvatures. The trajectory of the vertebral column has been deduced from the body contours at different transverse sectional planes along the vertical torso axis. In order to verify the present methods, we have analyzed twenty-five torso contours, extracted from computer tomography (CT) images of patients who had a CT scan for other medical reasons, but incidentally also showed a scoliosis. The software tools therefore process data from the body scanner as well as X-ray or CT images.

RESULTS

The methods presented show good results in the estimations of the lateral deviation of the spine for mild and moderate scoliosis. The partial mismatch for severe cases is associated with a less accurate estimation of the rotation of the vertebrae around the vertical body axis in these cases. In addition, distinct torso contour shapes, in the transverse sections, have been characterized according to the severity of the scoliosis.

CONCLUSION

The hardware and software tools are a first step towards an ionizing radiation-free analysis of progression of scoliosis. However, further improvements of the analysis methods and tests on a larger number of data sets with diverse types of scoliosis are necessary, before its introduction into clinical application as a supplementary tool to conventional examinations.

摘要

目的

患有脑瘫(CP)等神经系统疾病的儿童在生长过程中脊柱侧凸的风险很高。脊柱侧凸的快速进展意味着在许多情况下需要频繁进行临床和 X 射线检查。我们提出了一种无电离辐射、非接触的方法来估计脊柱的轨迹,并在不需要 X 射线检查的情况下为医学诊断提供便利。

方法

已经开发了一种身体扫描仪和相应的分析软件工具,用于获取患者躯干的 3D 表面扫描,并分析其脊柱曲率。从垂直躯干轴的不同横向剖面上的身体轮廓推断出脊柱的轨迹。为了验证目前的方法,我们分析了 25 个躯干轮廓,这些轮廓是从因其他医疗原因进行 CT 扫描但偶然也显示出脊柱侧凸的患者的 CT 图像中提取的。因此,软件工具可以处理来自身体扫描仪以及 X 射线或 CT 图像的数据。

结果

所提出的方法在估计轻度和中度脊柱侧凸的脊柱侧向偏移方面取得了良好的结果。对于严重病例的部分不匹配与这些病例中围绕垂直体轴的旋转的旋转的更不准确的估计有关。此外,根据脊柱侧凸的严重程度,在横截面上已经对明显的躯干轮廓形状进行了特征描述。

结论

硬件和软件工具是无电离辐射分析脊柱侧凸进展的第一步。然而,在将其作为传统检查的补充工具引入临床应用之前,还需要进一步改进分析方法并在更多具有不同类型脊柱侧凸的数据集上进行测试。

https://cdn.ncbi.nlm.nih.gov/pmc/blobs/844f/6532313/3ee6b6f0eb9a/BMRI2019-4715720.001.jpg

文献AI研究员

20分钟写一篇综述,助力文献阅读效率提升50倍。

立即体验

用中文搜PubMed

大模型驱动的PubMed中文搜索引擎

马上搜索

文档翻译

学术文献翻译模型,支持多种主流文档格式。

立即体验