Li Zhikun, Zhu Xiaodong, Xu Ruijun, Wang Yi, Hu Ruixi, Xu Wei
Department of Orthopaedics, TongRen Hospital, School of Medicine, Shanghai JiaoTong University, Shanghai, China.
Front Pharmacol. 2019 Jun 7;10:599. doi: 10.3389/fphar.2019.00599. eCollection 2019.
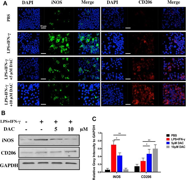
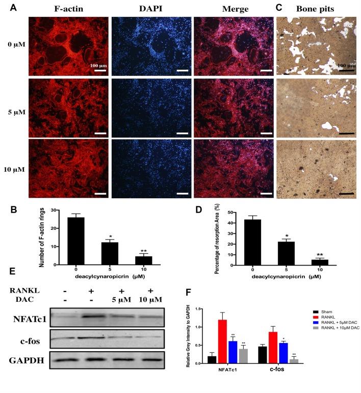
Inflammation can promote the maturity of osteoclasts and bone resorption in many bone disease such as osteoporosis and arthritis. Here, we aimed to investigate the inhibitory effects of deacylcynaropicrin (DAC) on osteoclastogenesis and bone resorption induced by RANKL. Bone-marrow-derived macrophages were used for assessing the influence of DAC on polarization of macrophages and osteoclastogenesis . Inducible nitric oxide synthase (iNOS) and CD206, as well as osteoclastogenesis markers, nuclear factor of activated T-cells 1 (NFATc1), and c-Fos, were qualitatively analyzed by immunofluorescence, flow cytometry, reverse transcription polymerase chain reaction, and Western blotting. The results showed that DAC significantly inhibited osteoclastogenesis by suppressing the expression levels of c-Fos and NFATc1 through nuclear factor-κB, c-Jun N-terminal kinase (JNK), and Akt pathway. Moreover, immunohistochemistry and enzyme-linked immunosorbent assays showed that DAC reduced the release of tumor necrosis factor-α, interleukin (IL)-1β, and IL-6 . Finally, DAC also promoted macrophage polarization from M1 to M2 types. In conclusion, these results demonstrated that DAC suppressed RANKL-induced inflammation and osteoclastogenesis and therefore it can be used as a potential treatment for osteoporosis, arthritis, osteolysis, and aseptic loosening of artificial prostheses.
炎症可促进破骨细胞成熟及骨吸收,在许多骨病如骨质疏松症和关节炎中均有体现。在此,我们旨在研究去酰基野黄芩素(DAC)对RANKL诱导的破骨细胞生成及骨吸收的抑制作用。采用骨髓来源的巨噬细胞评估DAC对巨噬细胞极化和破骨细胞生成的影响。通过免疫荧光、流式细胞术、逆转录聚合酶链反应和蛋白质免疫印迹法对诱导型一氧化氮合酶(iNOS)、CD206以及破骨细胞生成标志物活化T细胞核因子1(NFATc1)和c-Fos进行定性分析。结果显示,DAC通过核因子-κB、c-Jun氨基末端激酶(JNK)和Akt信号通路抑制c-Fos和NFATc1的表达水平,从而显著抑制破骨细胞生成。此外,免疫组织化学和酶联免疫吸附测定表明,DAC可减少肿瘤坏死因子-α、白细胞介素(IL)-1β和IL-6的释放。最后,DAC还促进巨噬细胞从M1型向M2型极化。总之,这些结果表明,DAC可抑制RANKL诱导的炎症和破骨细胞生成,因此可作为治疗骨质疏松症、关节炎、骨溶解和人工假体无菌性松动的潜在药物。