Dabiri Yasamin, Abu El Maaty Mohamed A, Chan Hoi Yin, Wölker Jessica, Ott Ingo, Wölfl Stefan, Cheng Xinlai
Department of Pharmaceutical Biology, Institute of Pharmacy and Molecular Biotechnology, Heidelberg University, Heidelberg, Germany.
School of Pharmacy, University College London, London, United Kingdom.
Front Oncol. 2019 May 29;9:438. doi: 10.3389/fonc.2019.00438. eCollection 2019.
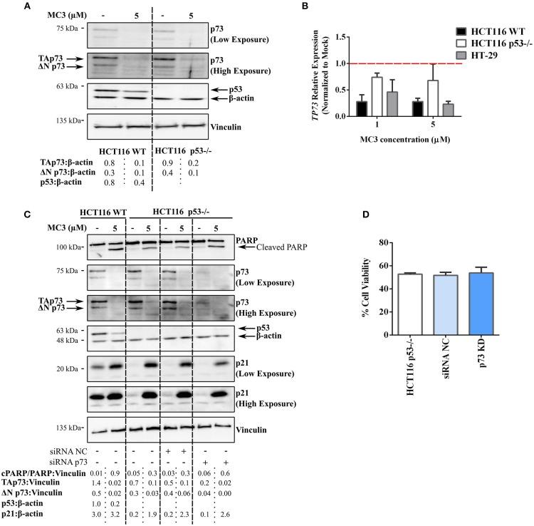
The tumor suppressor p53 has a diverse mutational profile in human malignancies, which is known to influence the potency of various chemotherapeutics, such as platins and anti-metabolites. However, the impact of the mutations in the gene (coding for p53) on the anti-cancer efficacy of gold complexes remains incompletely understood. We therefore investigated the anti-tumor properties of a gold(I) -heterocyclic carbene (NHC) complex-termed MC3-in human colorectal cancer (CRC) cell lines encompassing three different p53 variations: HCT116 wild-type (WT), HCT116 p53, and HT-29 (mutant; R273H). MC3 treatment induced intracellular reactive oxygen species (ROS) levels, and p21 expression, leading to cell cycle arrest in all cell lines, regardless of their p53 status. The pro-apoptotic response, however, was found to occur in a p53-dependent manner, with WT p53 harboring cells showing the highest responsiveness. Additionally, p73, which was speculated to substitute p53 in p53-deficient cells, was found to be markedly reduced with MC3 treatment in all the cell lines and knocking down its levels did not impact MC3's anti-tumor effects in HCT116 p53 cells. Collectively, our results suggest that this small molecule has anti-cancer properties in the context of deficient or mutant p53 and may therefore have chemotherapeutic potential for clinical application.
肿瘤抑制因子p53在人类恶性肿瘤中具有多样的突变谱,已知其会影响多种化疗药物(如铂类和抗代谢药物)的效力。然而,该基因(编码p53)中的突变对金配合物抗癌疗效的影响仍未完全明确。因此,我们研究了一种金(I)-杂环卡宾(NHC)配合物MC3在包含三种不同p53变体的人类结肠直肠癌(CRC)细胞系中的抗肿瘤特性:HCT116野生型(WT)、HCT116 p53缺陷型和HT-29(突变型;R273H)。MC3处理可诱导细胞内活性氧(ROS)水平和p21表达,导致所有细胞系发生细胞周期停滞,无论其p53状态如何。然而,促凋亡反应被发现以p53依赖的方式发生,具有野生型p53的细胞显示出最高的反应性。此外,推测在p53缺陷细胞中替代p53的p73,在所有细胞系中经MC3处理后均显著降低,并且敲低其水平对MC3在HCT116 p53缺陷细胞中的抗肿瘤作用没有影响。总体而言,我们的结果表明,这种小分子在p53缺陷或突变的情况下具有抗癌特性,因此可能具有临床应用的化疗潜力。