Suppr超能文献

葡萄糖转运蛋白 9 和尿酸转运蛋白 1 在软骨细胞中的尿酸转运能力。

Urate transport capacity of glucose transporter 9 and urate transporter 1 in cartilage chondrocytes.

机构信息

Department of Internal Medicine, Peking Union Medical College Hospital, Chinese Academy of Medical Science and Peking Union Medical College, Beijing 100730, P.R. China.

Department of Pharmacology, Institute of Basic Medical Sciences, Chinese Academy of Medical Sciences and School of Basic Medicine, Peking Union Medical College, Beijing 100005, P.R. China.

出版信息

Mol Med Rep. 2019 Aug;20(2):1645-1654. doi: 10.3892/mmr.2019.10426. Epub 2019 Jun 25.

Abstract

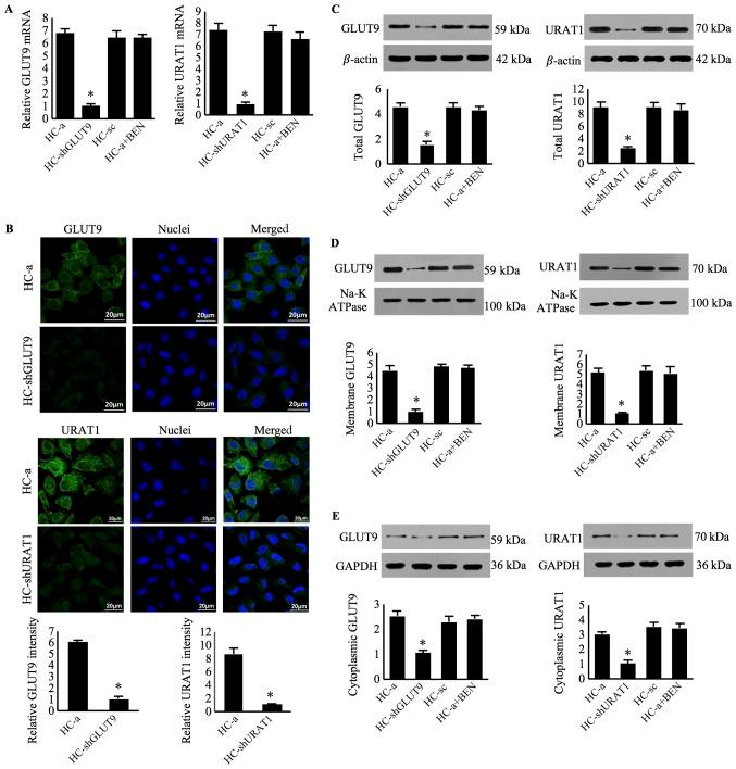
Chronic gouty arthritis, caused by a persistent increase in, and the deposition of, soluble uric acid (sUA), can induce pathological chondrocyte destruction; however, the effects of urate transport and intracellular sUA on chondrocyte functionality and viability are yet to be fully determined. Thus, the aim of the present study was to investigate the presence and functionality of a urate transport system in chondrocytes. The expression profiles of two primary urate reabsorptive transporters, glucose transporter 9 (GLUT9) and urate transporter 1 (URAT1), in human articular cartilage and chondrocyte cell lines were examined via western blotting, reverse transcription‑quantitative PCR, immunohistochemistry and immunofluorescence. Then, chondrocytes were incubated with exogenous sUA at increasing concentrations. Negative control assays were conducted via the specific knockdown of GLUT9 and URAT1 with lentiviral short hairpin (sh)RNAs, and by pretreatment with benzbromarone, a known inhibitor of the two transporters. Intracellular UA concentrations were measured using colorimetric assays. The expression levels of GLUT9 and URAT1 were determined in cartilage tissues and chondrocyte cell lines. Incubation of chondrocytes with sUA led to a concentration‑dependent increase in intracellular urate concentrations, which was inhibited by GLUT9 or URAT1 knockdown, or by benzbromarone pretreatment (27.13±2.70, 44.22±2.34 and 58.46±2.32% reduction, respectively). In particular, benzbromarone further decreased the already‑reduced intracellular UA concentrations in HC‑shGLUT9 and HC‑shURAT1 cells by 46.79±2.46 and 39.79±2.22%, respectively. Cells overexpressing GLUT9 and URAT1 were used as the positive cell control, which showed increased intracellular UA concentrations that could be reversed by treatment with benzbromarone. In conclusion, chondrocytes may possess an active UA transport system. GLUT9 and URAT1 functioned synergistically to transport UA into the chondrocyte cytoplasm, which was inhibited by specific gene knockdowns and drug‑induced inhibition. These results may be fundamental in the further investigation of the pathological changes to chondrocytes induced by sUA during gouty arthritis, and identified UA transport processes as potential targets for the early control of chronic gouty arthritis.

摘要

慢性痛风性关节炎是由于可溶性尿酸(sUA)持续增加和沉积引起的,可导致病理性软骨细胞破坏;然而,尿酸转运和细胞内 sUA 对软骨细胞功能和活力的影响尚未完全确定。因此,本研究旨在研究软骨细胞中是否存在尿酸转运系统及其功能。通过 Western blot、逆转录-定量 PCR、免疫组织化学和免疫荧光法检测了人关节软骨和软骨细胞系中两种主要尿酸重吸收转运体葡萄糖转运蛋白 9(GLUT9)和尿酸转运体 1(URAT1)的表达谱。然后,将外源性 sUA 以递增浓度孵育于软骨细胞。通过慢病毒短发夹(sh)RNA 特异性敲低 GLUT9 和 URAT1 以及预先用苯溴马隆(已知的两种转运体抑制剂)处理进行阴性对照实验。使用比色法测量细胞内 UA 浓度。在软骨组织和软骨细胞系中测定 GLUT9 和 URAT1 的表达水平。sUA 孵育导致细胞内尿酸浓度呈浓度依赖性增加,该增加被 GLUT9 或 URAT1 敲低或苯溴马隆预处理所抑制(分别减少 27.13±2.70%、44.22±2.34%和 58.46±2.32%)。特别是,苯溴马隆进一步使 HC-shGLUT9 和 HC-shURAT1 细胞中已经降低的细胞内 UA 浓度分别减少 46.79±2.46%和 39.79±2.22%。过表达 GLUT9 和 URAT1 的细胞用作阳性细胞对照,其显示出可通过苯溴马隆处理逆转的增加的细胞内 UA 浓度。总之,软骨细胞可能具有活跃的 UA 转运系统。GLUT9 和 URAT1 协同作用将 UA 转运到软骨细胞质中,该作用可被特异性基因敲低和药物诱导的抑制所抑制。这些结果可能是进一步研究痛风性关节炎中 sUA 引起的软骨细胞病理变化的基础,并将 UA 转运过程确定为慢性痛风性关节炎早期控制的潜在靶点。

https://cdn.ncbi.nlm.nih.gov/pmc/blobs/5569/6625399/be46165a5265/MMR-20-02-1645-g00.jpg

文献AI研究员

20分钟写一篇综述,助力文献阅读效率提升50倍。

立即体验

用中文搜PubMed

大模型驱动的PubMed中文搜索引擎

马上搜索

文档翻译

学术文献翻译模型,支持多种主流文档格式。

立即体验