College of Chemistry and Environmental Science, Guangdong Ocean University, Zhanjiang 524088, China.
Guangxi Key Laboratory of Buffalo Genetics, Reproduction and Breeding, Guangxi Buffalo Research Institute, Chinese Academy of Agricultural Sciences, Nanning 530001, China.
Mar Drugs. 2021 Apr 23;19(5):238. doi: 10.3390/md19050238.
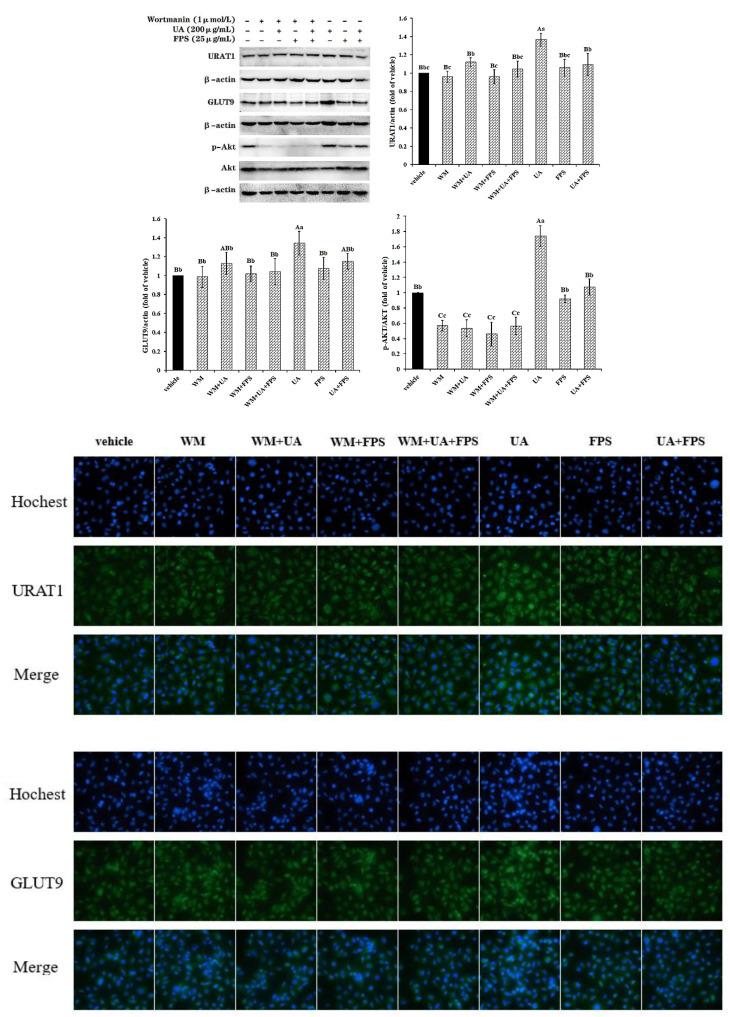
This work aimed to investigate the effect of fucoidan (FPS) on urate transporters induced by uric acid (UA). The results showed that UA stimulated the expression of glucose transporter 9 (GLUT9) and urate transporter 1 (URAT1) in HK-2 cells, and FPS could reverse the effect. Moreover, UA could activate NF-κB, JNK and PI3K/Akt pathways, but both pathway inhibitors and FPS inhibited the UA-induced activation of these three pathways. These data suggested that FPS effectively inhibited the expression induction of reabsorption transporters URAT1 and GLUT9 by UA, through repressing the activation of NF-κB, JNK and PI3K/Akt signal pathways in HK-2 cells. The in vitro research findings support the in vivo results that FPS reduces serum uric acid content in hyperuricemia mice and rats through inhibiting the expression of URAT1 and GLUT9 in renal tubular epithelial cells. This study provides a theoretical basis for the application of FPS in the treatment of hyperuricemia.
本研究旨在探讨岩藻多糖(FPS)对尿酸诱导的尿酸转运体的影响。结果表明,尿酸刺激 HK-2 细胞中葡萄糖转运蛋白 9(GLUT9)和尿酸盐转运蛋白 1(URAT1)的表达,而 FPS 可逆转这种作用。此外,尿酸可激活 NF-κB、JNK 和 PI3K/Akt 通路,但两种通路抑制剂和 FPS 均可抑制 UA 诱导的这三种通路的激活。这些数据表明,FPS 通过抑制 HK-2 细胞中 NF-κB、JNK 和 PI3K/Akt 信号通路的激活,有效抑制 UA 诱导的 URAT1 和 GLUT9 重吸收转运体的表达诱导。体外研究结果支持体内研究结果,即 FPS 通过抑制肾小管上皮细胞中 URAT1 和 GLUT9 的表达,降低高尿酸血症小鼠和大鼠的血清尿酸含量。本研究为 FPS 在治疗高尿酸血症中的应用提供了理论依据。