Suppr超能文献

损伤后新生鼠心脏心外膜祖细胞转化为心肌细胞的能力有限,再生潜能有限。

Limited Regeneration Potential with Minimal Epicardial Progenitor Conversions in the Neonatal Mouse Heart after Injury.

机构信息

Department of Developmental and Regenerative Biology, The Black Family Stem Cell Institute, Icahn School of Medicine at Mount Sinai, One Gustave L. Levy Place, New York, NY 10029, USA; Department of Biochemistry, Guangdong Engineering & Technology Research Center for Disease-Model Animals, Zhongshan Medical School, Sun Yat-sen University, Guangzhou 510080, Guangdong Province, China.

Department of Biochemistry, Guangdong Engineering & Technology Research Center for Disease-Model Animals, Zhongshan Medical School, Sun Yat-sen University, Guangzhou 510080, Guangdong Province, China.

出版信息

Cell Rep. 2019 Jul 2;28(1):190-201.e3. doi: 10.1016/j.celrep.2019.06.003.

Abstract

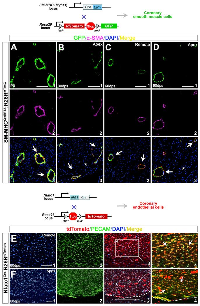
The regeneration capacity of neonatal mouse heart is controversial. In addition, whether epicardial cells provide a progenitor pool for de novo heart regeneration is incompletely defined. Following apical resection of the neonatal mouse heart, we observed limited regeneration potential. Fate-mapping of Tbx18 mice revealed that newly formed coronary vessels and a limited number of cardiomyocytes were derived from the T-box transcription factor 18 (Tbx18) lineage. However, further lineage tracing with SM-MHC and Nfactc1 mice revealed that the new smooth muscle and endothelial cells are in fact derivatives of pre-existing coronary vessels. Our data show that neonatal mouse heart can regenerate but that its potential is limited. Moreover, although epicardial cells are multipotent during embryogenesis, their contribution to heart repair through "stem" or "progenitor" cell conversion is minimal after birth. These observations suggest that early embryonic heart development and postnatal heart regeneration are distinct biological processes. Multipotency of epicardial cells is significantly decreased after birth.

摘要

新生鼠心脏的再生能力存在争议。此外,心外膜细胞是否为心脏新生提供祖细胞池尚未完全确定。在对新生鼠心脏进行心尖切除术后,我们观察到其再生能力有限。Tbx18 小鼠的标记显示,新形成的冠状动脉和有限数量的心肌细胞来源于 T 盒转录因子 18(Tbx18)谱系。然而,用 SM-MHC 和 Nfactc1 小鼠进行进一步的谱系追踪表明,新的平滑肌和内皮细胞实际上是原有冠状动脉的衍生物。我们的数据表明,新生鼠心脏可以再生,但潜力有限。此外,尽管心外膜细胞在胚胎发生过程中具有多能性,但它们通过“干细胞”或“祖细胞”转化对心脏修复的贡献在出生后是微不足道的。这些观察结果表明,早期胚胎心脏发育和出生后心脏再生是不同的生物学过程。出生后,心外膜细胞的多能性显著降低。

https://cdn.ncbi.nlm.nih.gov/pmc/blobs/4826/6837841/cce6958a6542/nihms-1533535-f0001.jpg

文献AI研究员

20分钟写一篇综述,助力文献阅读效率提升50倍。

立即体验

用中文搜PubMed

大模型驱动的PubMed中文搜索引擎

马上搜索

文档翻译

学术文献翻译模型,支持多种主流文档格式。

立即体验