Suppr超能文献

化学生物学揭示组蛋白去乙酰化酶对于核心调控转录是必需的。

Chemical genomics reveals histone deacetylases are required for core regulatory transcription.

机构信息

Genetics Branch, NCI, NIH, Bethesda, MD, 20892, USA.

Department of Cancer Biology, Dana-Farber Cancer Institute, Boston, MA, 02215, USA.

出版信息

Nat Commun. 2019 Jul 8;10(1):3004. doi: 10.1038/s41467-019-11046-7.

Abstract

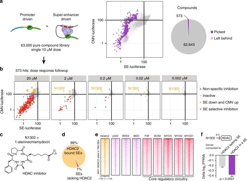
Identity determining transcription factors (TFs), or core regulatory (CR) TFs, are governed by cell-type specific super enhancers (SEs). Drugs to selectively inhibit CR circuitry are of high interest for cancer treatment. In alveolar rhabdomyosarcoma, PAX3-FOXO1 activates SEs to induce the expression of other CR TFs, providing a model system for studying cancer cell addiction to CR transcription. Using chemical genetics, the systematic screening of chemical matter for a biological outcome, here we report on a screen for epigenetic chemical probes able to distinguish between SE-driven transcription and constitutive transcription. We find that chemical probes along the acetylation-axis, and not the methylation-axis, selectively disrupt CR transcription. Additionally, we find that histone deacetylases (HDACs) are essential for CR TF transcription. We further dissect the contribution of HDAC isoforms using selective inhibitors, including the newly developed selective HDAC3 inhibitor LW3. We show HDAC1/2/3 are the co-essential isoforms that when co-inhibited halt CR transcription, making CR TF sites hyper-accessible and disrupting chromatin looping.

摘要

身份确定转录因子(TFs)或核心调控(CR)TFs 受细胞类型特异性超级增强子(SEs)的控制。选择性抑制 CR 电路的药物是癌症治疗的热点。在肺泡横纹肌肉瘤中,PAX3-FOXO1 激活 SE 以诱导其他 CR TF 的表达,为研究癌细胞对 CR 转录的依赖提供了一个模型系统。通过化学遗传学,即系统地筛选化学物质以获得生物学结果,我们在此报告了一项针对能够区分 SE 驱动转录和组成型转录的表观遗传化学探针的筛选。我们发现沿着乙酰化轴而不是甲基化轴的化学探针选择性地破坏 CR 转录。此外,我们发现组蛋白去乙酰化酶(HDACs)对于 CR TF 转录是必不可少的。我们使用选择性抑制剂进一步剖析 HDAC 同工酶的作用,包括新开发的选择性 HDAC3 抑制剂 LW3。我们表明,HDAC1/2/3 是必需的同工酶,当共同抑制时会阻止 CR 转录,使 CR TF 位点易于接近,并破坏染色质环。

https://cdn.ncbi.nlm.nih.gov/pmc/blobs/9fdd/6614369/b61fa1084d70/41467_2019_11046_Fig1_HTML.jpg

文献AI研究员

20分钟写一篇综述,助力文献阅读效率提升50倍。

立即体验

用中文搜PubMed

大模型驱动的PubMed中文搜索引擎

马上搜索

文档翻译

学术文献翻译模型,支持多种主流文档格式。

立即体验