Suppr超能文献

全身给药的peptain-1可抑制动物模型中的视网膜神经节细胞死亡:对青光眼神经保护的意义。

Systemically administered peptain-1 inhibits retinal ganglion cell death in animal models: implications for neuroprotection in glaucoma.

作者信息

Stankowska Dorota L, Nam Mi-Hyun, Nahomi Rooban B, Chaphalkar Renuka M, Nandi Sandip K, Fudala Rafal, Krishnamoorthy Raghu R, Nagaraj Ram H

机构信息

1Department of Pharmacology and Neuroscience, North Texas Eye Research Institute, UNT Health Science Center, Fort Worth, TX 76107 USA.

2Sue Anschutz-Rodgers Eye Center and Department of Ophthalmology, University of Colorado School of Medicine, Aurora, CO 80045 USA.

出版信息

Cell Death Discov. 2019 Jul 4;5:112. doi: 10.1038/s41420-019-0194-2. eCollection 2019.

Abstract

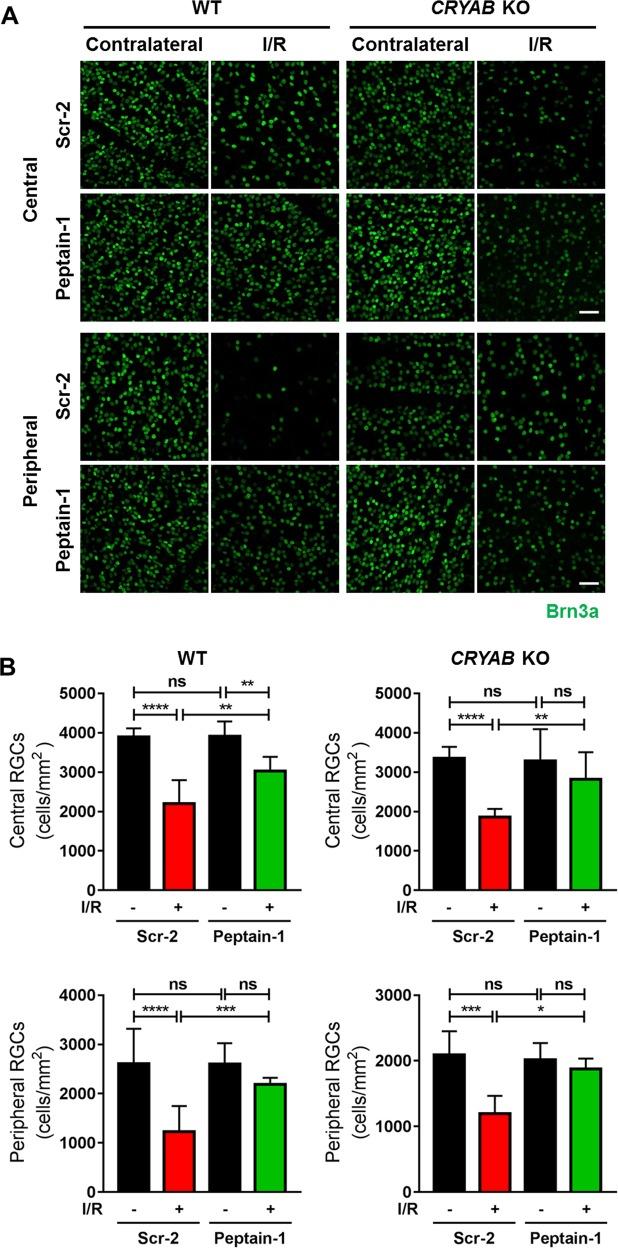
Axonal degeneration and death of retinal ganglion cells (RGCs) are the primary causes of vision loss in glaucoma. In this study, we evaluated the efficacy of a peptide (peptain-1) that exhibits robust chaperone and anti-apoptotic activities against RGC loss in two rodent models and in cultured RGCs. In cultures of rat primary RGCs and in rat retinal explants peptain-1 significantly decreased hypoxia-induced RGC loss when compared to a scrambled peptide. Intraperitoneally (i.p.) injected peptain-1 (conjugated to a Cy7 fluorophore) was detected in the retina indicative of its ability to cross the blood-retinal barrier. Peptain-1 treatment inhibited RGC loss in the retina of mice subjected to ischemia/reperfusion (I/R) injury. A reduction in anterograde axonal transport was also ameliorated by peptain-1 treatment in the retina of I/R injured mice. Furthermore, i.p. injections of peptain-1 significantly reduced RGC death and axonal loss and partially restored retinal mitochondrial cytochrome c oxidase subunit 6b2 (COX 6b2) levels in rats subjected to five weeks of elevated intraocular pressure. We conclude that i.p. injected peptain-1 gains access to the retina and protects both RGC somas and axons against the injury caused by I/R and ocular hypertension. Based on these findings, peptain-1 has the potential to be developed as an efficacious neuroprotective agent for the treatment of glaucoma.

摘要

轴突退变和视网膜神经节细胞(RGCs)死亡是青光眼导致视力丧失的主要原因。在本研究中,我们评估了一种具有强大伴侣蛋白和抗凋亡活性的肽(peptain-1)在两种啮齿动物模型和培养的RGCs中对RGC损失的保护效果。在大鼠原代RGC培养物和大鼠视网膜外植体中,与乱序肽相比,peptain-1显著减少了缺氧诱导的RGC损失。腹腔注射(i.p.)的peptain-1(与Cy7荧光团偶联)在视网膜中被检测到,表明其能够穿过血视网膜屏障。Peptain-1治疗可抑制缺血/再灌注(I/R)损伤小鼠视网膜中的RGC损失。在I/R损伤小鼠的视网膜中,peptain-1治疗还改善了顺行轴突运输的减少。此外,腹腔注射peptain-1可显著减少五周高眼压大鼠的RGC死亡和轴突损失,并部分恢复视网膜线粒体细胞色素c氧化酶亚基6b2(COX 6b2)水平。我们得出结论,腹腔注射的peptain-1可进入视网膜,并保护RGC胞体和轴突免受I/R和高眼压造成的损伤。基于这些发现,peptain-1有潜力被开发成为一种治疗青光眼的有效神经保护剂。

https://cdn.ncbi.nlm.nih.gov/pmc/blobs/8f3a/6609721/c80e91e05c4d/41420_2019_194_Fig1_HTML.jpg

文献AI研究员

20分钟写一篇综述,助力文献阅读效率提升50倍。

立即体验

用中文搜PubMed

大模型驱动的PubMed中文搜索引擎

马上搜索

文档翻译

学术文献翻译模型,支持多种主流文档格式。

立即体验