Suppr超能文献

Atoh1 指导成熟小鼠前庭系统的再生和功能恢复。

Atoh1 Directs Regeneration and Functional Recovery of the Mature Mouse Vestibular System.

机构信息

Department of Otolaryngology-Head and Neck Surgery, Stanford University School of Medicine, Stanford, CA 94305, USA.

Department of Special Education and Communication Disorders, College of Education and Human Sciences, University of Nebraska, Lincoln, NE 68583, USA.

出版信息

Cell Rep. 2019 Jul 9;28(2):312-324.e4. doi: 10.1016/j.celrep.2019.06.028.

Abstract

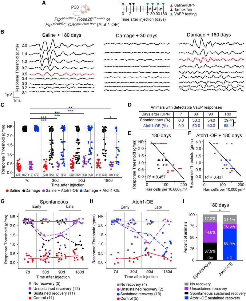
Utricular hair cells (HCs) are mechanoreceptors required for vestibular function. After damage, regeneration of mammalian utricular HCs is limited and regenerated HCs appear immature. Thus, loss of vestibular function is presumed irreversible. Here, we found partial HC replacement and functional recovery in the mature mouse utricle, both enhanced by overexpressing the transcription factor Atoh1. Following damage, long-term fate mapping revealed that support cells non-mitotically and modestly regenerated HCs displaying no or immature bundles. By contrast, Atoh1 overexpression stimulated proliferation and widespread regeneration of HCs exhibiting elongated bundles, patent mechanotransduction channels, and synaptic connections. Finally, although damage without Atoh1 overexpression failed to initiate or sustain a spontaneous functional recovery, Atoh1 overexpression significantly enhanced both the degree and percentage of animals exhibiting sustained functional recovery. Therefore, the mature, damaged utricle has an Atoh1-responsive regenerative program leading to functional recovery, underscoring the potential of a reprogramming approach to sensory regeneration.

摘要

耳石毛细胞(HCs)是前庭功能所必需的机械感受器。在损伤后,哺乳动物耳石 HCs 的再生受到限制,并且再生的 HCs 显得不成熟。因此,前庭功能的丧失被认为是不可逆的。在这里,我们发现成熟的小鼠耳石中存在部分 HCs 替代和功能恢复,这两者都通过过表达转录因子 Atoh1 得到增强。损伤后,长期的命运图谱显示,支持细胞非有丝分裂且适度地再生了 HCs,这些 HCs 显示出没有或不成熟的束。相比之下,Atoh1 的过表达刺激了 HCs 的增殖和广泛再生,这些 HCs 表现出伸长的束、开放的机械转导通道和突触连接。最后,尽管没有 Atoh1 过表达的损伤不能引发或维持自发的功能恢复,但 Atoh1 的过表达显著增强了表现出持续功能恢复的动物的程度和百分比。因此,成熟、受损的耳石具有 Atoh1 反应性的再生程序,导致功能恢复,突出了重编程方法在感觉再生中的潜力。

https://cdn.ncbi.nlm.nih.gov/pmc/blobs/070c/6659123/673bf6edcb5e/nihms-1534203-f0002.jpg

文献检索

告别复杂PubMed语法,用中文像聊天一样搜索,搜遍4000万医学文献。AI智能推荐,让科研检索更轻松。

立即免费搜索

文件翻译

保留排版,准确专业,支持PDF/Word/PPT等文件格式,支持 12+语言互译。

免费翻译文档

深度研究

AI帮你快速写综述,25分钟生成高质量综述,智能提取关键信息,辅助科研写作。

立即免费体验