Suppr超能文献

广泛采样和高通量测序揭示了新属新种(海栖盘菌科,格孢腔菌目)是地中海优势海草的主要根际真菌共生体。

Extensive sampling and high-throughput sequencing reveal gen. et sp. nov. (Aigialaceae, Pleosporales) as the dominant root mycobiont of the dominant Mediterranean seagrass .

作者信息

Vohník Martin, Borovec Ondřej, Kolaříková Zuzana, Sudová Radka, Réblová Martina

机构信息

Department of Mycorrhizal Symbioses, Institute of Botany, Czech Academy of Sciences, Lesní 322, 252 43 Průhonice, Czech Republic Institute of Botany, Czech Academy of Sciences Průhonice Czech Republic.

Department of Experimental Plant Biology, Faculty of Science, Charles University, Viničná 5, 128 44 Prague, Czech Republic Charles University Prague Czech Republic.

出版信息

MycoKeys. 2019 Jun 26;55:59-86. doi: 10.3897/mycokeys.55.35682. eCollection 2019.

Abstract

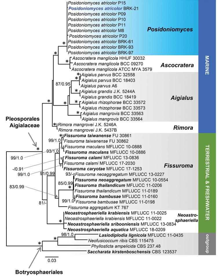
Seagrasses provide invaluable ecosystem services yet very little is known about their root mycobiont diversity and distribution. Here we focused on the dominant Mediterranean seagrass and assessed its root mycobiome at 32 localities covering most of the ecoregions in the NW Mediterranean Sea using light and scanning electron microscopy and tag-encoded 454-pyrosequencing. Microscopy revealed that the recently discovered dark septate endophytic association specific for is present at all localities and pyrosequencing confirmed that the root mycobiome is dominated by a single undescribed pleosporalean fungus, hitherto unknown from other hosts and ecosystems. Its numerous slow-growing isolates were obtained from surface-sterilised root segments at one locality and after prolonged cultivation, several of them produced viable sterile mycelium. To infer their phylogenetic relationships we sequenced and analysed the large (LSU) and small (SSU) subunit nrDNA, the ITS nrDNA and the DNA-directed RNA polymerase II (2). The fungus represents an independent marine biotrophic lineage in the Aigialaceae (Pleosporales) and is introduced here as Its closest relatives are typically plant-associated saprobes from marine, terrestrial and freshwater habitats in Southeast Asia and Central America. This study expands our knowledge and diversity of the Aigialaceae, adds a new symbiotic lifestyle to this family and provides a formal name for the dominant root mycobiont of the dominant Mediterranean seagrass.

摘要

海草提供了极为重要的生态系统服务,但人们对其根部真菌共生体的多样性和分布却知之甚少。在此,我们聚焦于地中海地区的优势海草,并利用光学显微镜、扫描电子显微镜以及标签编码454焦磷酸测序技术,对覆盖地中海西北部大部分生态区域的32个地点的海草根际真菌群落进行了评估。显微镜观察显示,最近发现的特定于该海草的暗隔内生菌关联在所有地点均有存在,焦磷酸测序证实,该海草根际真菌群落主要由一种未描述的格孢腔菌纲真菌主导,这种真菌在其他宿主和生态系统中尚未被发现。从一个地点的表面消毒根段中获得了其众多生长缓慢的分离株,经过长时间培养后,其中一些产生了有活力的无菌菌丝体。为了推断它们的系统发育关系,我们对大亚基(LSU)和小亚基(SSU)核核糖体DNA、内转录间隔区核核糖体DNA以及DNA指导的RNA聚合酶II(2)进行了测序和分析。该真菌代表了艾氏菌科(格孢腔菌目)中一个独立的海洋生物营养谱系,并在此被命名为 。其最亲近的亲属通常是来自东南亚和中美洲海洋、陆地和淡水栖息地的与植物相关的腐生菌。这项研究扩展了我们对艾氏菌科的认识和多样性,为该科增添了一种新的共生生活方式,并为地中海优势海草的优势根际真菌共生体提供了一个正式名称。

https://cdn.ncbi.nlm.nih.gov/pmc/blobs/ecdd/6609996/4f666a8fcc35/mycokeys-55-059-g001.jpg

文献AI研究员

20分钟写一篇综述,助力文献阅读效率提升50倍。

立即体验

用中文搜PubMed

大模型驱动的PubMed中文搜索引擎

马上搜索

文档翻译

学术文献翻译模型,支持多种主流文档格式。

立即体验