Zhou Xi, Yang Jining, Zhou Min, Zhang Yu, Liu Yang, Hou Pengfei, Zeng Xianglong, Yi Long, Mi Mantian
Research Center for Nutrition and Food Safety, Chongqing Key Laboratory of Nutrition and Food Safety, Institute of Military Preventive Medicine, Third Military Medical University (Army Medical University), NO.30 Gao Tan Yan Street, Shapingba District, Chongqing, 400038 People's Republic of China.
Nutr Metab (Lond). 2019 Jul 2;16:42. doi: 10.1186/s12986-019-0371-6. eCollection 2019.
Endothelial oxidative injury is a key event in the pathogenesis of atherosclerosis (AS). Resveratrol (RSV) attenuates the oxidative injury in human umbilical vein endothelial cells (HUVECs). Autophagy is critical for the RSV-induced protective effects. However, the exact underlying mechanisms haven't been completely elucidated. Thus, we aimed to explore the role of autophagy of the anti-oxidation of RSV and the underlying mechanism in palmitic acid (PA)-stimulated HUVECs.
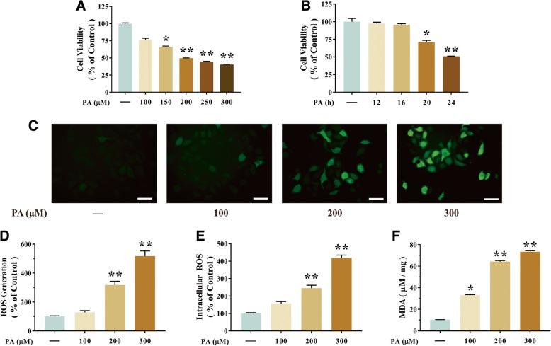
HUVECs were pretreated with 10 μM of RSV for 2 h and treated with 200 μM of PA for an additional 24 h. Cell viability, intracellular reactive oxygen species (ROS) and malondialdehyde (MDA) levels were estimated with a microplate reader and confocal microscope. Autophagosomes were analyzed by transmission electron microscopy, while lysosomes by confocal microscopy. The expression of transcription factor EB (TFEB) and related genes were quantified by qRT-PCR assay. Furthermore, TFEB levels, autophagy, and lysosomes were examined by western blot assay.
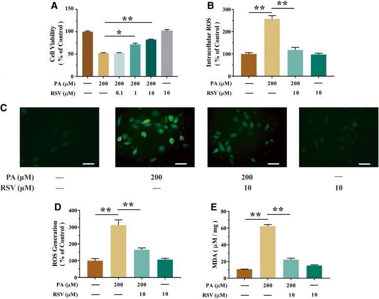
RSV pretreatment suppressed the PA-induced decline in cell viability and elevation in ROS and MDA levels in HUVECs. RSV pretreatment also increased LC3 production and P62 degradation while promoted the autophagosomes formation. However, 3-methyladenine (3-MA) treatment attenuated RSV-induced autophagy. RSV pretreatment upregulated the TFEB and TFEB-modulated downstream genes expression in a concentration-dependent manner. Additionally, in cells transfected with TFEB small interfering RNA, RSV-induced TFEB expression and subsequent autophagy were abolished. Meanwhile, the TFEB-modulated genes expression, the lysosomes formation and the RSV-induced anti-oxidation were suppressed.
In HUVECs, RSV attenuates endothelial oxidative injury by inducing autophagy in a TFEB-dependent manner.
内皮细胞氧化损伤是动脉粥样硬化(AS)发病机制中的关键事件。白藜芦醇(RSV)可减轻人脐静脉内皮细胞(HUVECs)的氧化损伤。自噬对于RSV诱导的保护作用至关重要。然而,确切的潜在机制尚未完全阐明。因此,我们旨在探讨自噬在RSV抗氧化作用中的作用及其在棕榈酸(PA)刺激的HUVECs中的潜在机制。
将HUVECs用10μM的RSV预处理2小时,然后再用200μM的PA处理24小时。用微孔板读数仪和共聚焦显微镜评估细胞活力、细胞内活性氧(ROS)和丙二醛(MDA)水平。通过透射电子显微镜分析自噬体,通过共聚焦显微镜分析溶酶体。通过qRT-PCR测定法对转录因子EB(TFEB)和相关基因的表达进行定量。此外,通过蛋白质印迹法检测TFEB水平、自噬和溶酶体。
RSV预处理可抑制PA诱导的HUVECs细胞活力下降以及ROS和MDA水平升高。RSV预处理还增加了LC3的产生和P62的降解,同时促进了自噬体的形成。然而,3-甲基腺嘌呤(3-MA)处理减弱了RSV诱导的自噬。RSV预处理以浓度依赖性方式上调TFEB和TFEB调节的下游基因表达。此外,在转染了TFEB小干扰RNA的细胞中,RSV诱导的TFEB表达及随后的自噬被消除。同时,TFEB调节的基因表达、溶酶体形成和RSV诱导的抗氧化作用均受到抑制。
在HUVECs中,RSV通过以TFEB依赖的方式诱导自噬来减轻内皮细胞氧化损伤。