Department of Botany and Plant Biology, Section of Biology, Faculty of Sciences, University of Geneva, Geneva, Switzerland.
Institute of Genetics and Genomics of Geneva (iGE3), University of Geneva, Geneva, Switzerland.
EMBO J. 2019 Sep 16;38(18):e102140. doi: 10.15252/embj.2019102140. Epub 2019 Jul 15.
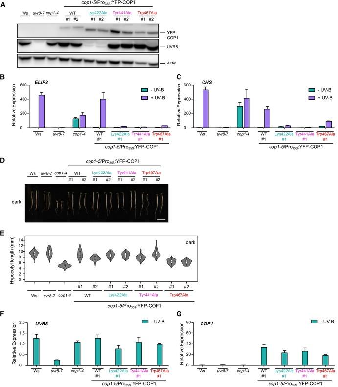
Plants sense different parts of the sun's light spectrum using distinct photoreceptors, which signal through the E3 ubiquitin ligase COP1. Here, we analyze why many COP1-interacting transcription factors and photoreceptors harbor sequence-divergent Val-Pro (VP) motifs that bind COP1 with different binding affinities. Crystal structures of the VP motifs of the UV-B photoreceptor UVR8 and the transcription factor HY5 in complex with COP1, quantitative binding assays, and reverse genetic experiments together suggest that UVR8 and HY5 compete for COP1. Photoactivation of UVR8 leads to high-affinity cooperative binding of its VP motif and its photosensing core to COP1, preventing COP1 binding to its substrate HY5. UVR8-VP motif chimeras suggest that UV-B signaling specificity resides in the UVR8 photoreceptor core. Different COP1-VP peptide motif complexes highlight sequence fingerprints required for COP1 targeting. The blue-light photoreceptors CRY1 and CRY2 also compete with transcription factors for COP1 binding using similar VP motifs. Thus, our work reveals that different photoreceptors and their signaling components compete for COP1 via a conserved mechanism to control different light signaling cascades.
植物使用不同的光感受器来感知太阳光线的不同部分,这些光感受器通过 E3 泛素连接酶 COP1 发出信号。在这里,我们分析了为什么许多与 COP1 相互作用的转录因子和光感受器具有序列不同的 Val-Pro (VP) 基序,这些基序与 COP1 具有不同的结合亲和力。UV-B 光受体 UVR8 和转录因子 HY5 与 COP1 复合物的 VP 基序晶体结构、定量结合测定和反向遗传实验共同表明,UVR8 和 HY5 竞争 COP1。UVR8 的光激活导致其 VP 基序及其光感应核心与 COP1 的高亲和力协同结合,阻止 COP1 与底物 HY5 结合。UVR8-VP 基序嵌合体表明,UV-B 信号特异性位于 UVR8 光受体核心中。不同的 COP1-VP 肽基序复合物突出了 COP1 靶向所需的序列指纹。蓝光光受体 CRY1 和 CRY2 也使用类似的 VP 基序与转录因子竞争 COP1 结合。因此,我们的工作揭示了不同的光感受器及其信号成分通过保守机制竞争 COP1,以控制不同的光信号级联。