Suppr超能文献

使用稳健秩聚合和加权基因共表达网络分析鉴定前列腺癌中的枢纽基因。

Identification of hub genes in prostate cancer using robust rank aggregation and weighted gene co-expression network analysis.

作者信息

Song Zhen-Yu, Chao Fan, Zhuo Zhiyuan, Ma Zhe, Li Wenzhi, Chen Gang

机构信息

Department of Urology, Jinshan Hospital of Fudan University, Shanghai, China.

Department of Urology, Shanghai Ninth People's Hospital, Shanghai Jiaotong University School of Medicine, Shanghai, China.

出版信息

Aging (Albany NY). 2019 Jul 15;11(13):4736-4756. doi: 10.18632/aging.102087.

Abstract

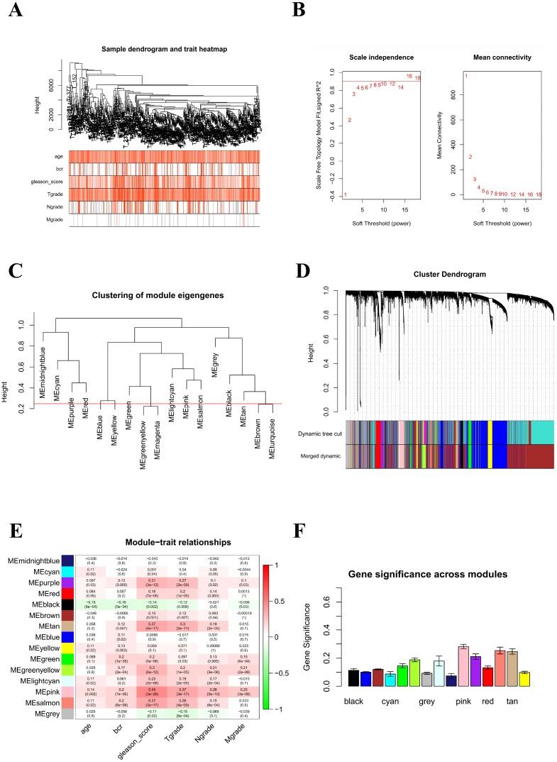
The pathogenic mechanisms of prostate cancer (PCa) remain to be defined. In this study, we utilized the Robust Rank Aggregation (RRA) method to integrate 10 eligible PCa microarray datasets from the GEO and identified a set of significant differentially expressed genes (DEGs) between tumor samples and normal, matched specimens. To explore potential associations between gene sets and PCa clinical features and to identify hub genes, we utilized WGCNA to construct gene co-expression networks incorporating the DEGs screened with the use of RRA. From the key module, we selected LMNB1, TK1, ZWINT, and RACGAP1 for validation. We found that these genes were up-regulated in PCa samples, and higher expression levels were associated with higher Gleason scores and tumor grades. Moreover, ROC and K-M plots indicated these genes had good diagnostic and prognostic value for PCa. On the other hand, methylation analyses suggested that the abnormal up-regulation of these four genes likely resulted from hypomethylation, while GSEA and GSVA for single hub gene revealed they all had a close association with proliferation of PCa cells. These findings provide new insight into PCa pathogenesis, and identify LMNB1, TK1, RACGAP1 and ZWINT as candidate biomarkers for diagnosis and prognosis of PCa.

摘要

前列腺癌(PCa)的致病机制仍有待明确。在本研究中,我们利用稳健秩聚合(RRA)方法整合了来自基因表达综合数据库(GEO)的10个符合条件的PCa微阵列数据集,并鉴定出肿瘤样本与正常匹配样本之间的一组显著差异表达基因(DEGs)。为了探究基因集与PCa临床特征之间的潜在关联并识别核心基因,我们利用加权基因共表达网络分析(WGCNA)构建了包含通过RRA筛选出的DEGs的基因共表达网络。从关键模块中,我们选择了核纤层蛋白B1(LMNB1)、胸苷激酶1(TK1)、ZW10相互作用蛋白(ZWINT)和RACGTP酶激活蛋白1(RACGAP1)进行验证。我们发现这些基因在PCa样本中上调,且较高的表达水平与较高的 Gleason评分和肿瘤分级相关。此外,ROC曲线和K-M曲线表明这些基因对PCa具有良好的诊断和预后价值。另一方面,甲基化分析表明这四个基因的异常上调可能是由于低甲基化导致的,而对单个核心基因的基因集富集分析(GSEA)和基因集变异分析(GSVA)显示它们都与PCa细胞的增殖密切相关。这些发现为PCa的发病机制提供了新的见解,并将LMNB1、TK1、RACGAP1和ZWINT鉴定为PCa诊断和预后的候选生物标志物。

https://cdn.ncbi.nlm.nih.gov/pmc/blobs/9e8c/6660050/17e981a271c9/aging-11-102087-g001.jpg

文献检索

告别复杂PubMed语法,用中文像聊天一样搜索,搜遍4000万医学文献。AI智能推荐,让科研检索更轻松。

立即免费搜索

文件翻译

保留排版,准确专业,支持PDF/Word/PPT等文件格式,支持 12+语言互译。

免费翻译文档

深度研究

AI帮你快速写综述,25分钟生成高质量综述,智能提取关键信息,辅助科研写作。

立即免费体验