Program in Infectious Diseases and Immunity in Global Health, The Research Institute of the McGill University Health Centre, Montreal, QC, Canada H4A 3J1;
McGill International TB Centre, Montreal, QC, Canada H4A 3J1.
Proc Natl Acad Sci U S A. 2019 Jul 30;116(31):15616-15624. doi: 10.1073/pnas.1901805116. Epub 2019 Jul 15.
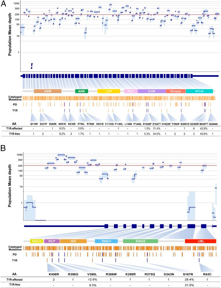
Type-1 reactions (T1R) are pathological inflammatory episodes and main contributors to nerve damage in leprosy. Here, we evaluate the genewise enrichment of rare protein-altering variants in 7 genes where common variants were previously associated with T1R. We selected 474 Vietnamese leprosy patients of which 237 were T1R-affected and 237 were T1R-free matched controls. Genewise enrichment of nonsynonymous variants was tested with both kernel-based (sequence kernel association test [SKAT]) and burden methods. Of the 7 genes tested 2 showed statistical evidence of association with T1R. For the gene an enrichment of nonsynonymous variants was observed in T1R-free controls ( = 1.6 × 10). This genewise association was driven almost entirely by the gain-of-function variant R1628P ( = 0.004; odds ratio = 0.29). The second genewise association was found for the Parkin coding gene (formerly ) where 7 rare variants were enriched in T1R-affected cases ( = 7.4 × 10). Mutations in both and are known causes of Parkinson's disease (PD). Hence, we evaluated to what extent such rare amino acid changes observed in T1R are shared with PD. We observed that amino acids in Parkin targeted by nonsynonymous T1R-risk mutations were also enriched for mutations implicated in PD ( = 1.5 × 10). Hence, neuroinflammation in PD and peripheral nerve damage due to inflammation in T1R share overlapping genetic control of pathogenicity.
1 型反应(T1R)是病理性炎症发作,是麻风病神经损伤的主要原因。在这里,我们评估了 7 个基因中罕见的蛋白改变变异的基因水平富集,这些基因中的常见变异先前与 T1R 相关。我们选择了 474 名越南麻风病患者,其中 237 名患有 T1R,237 名是 T1R 无的匹配对照。使用基于核的(序列核关联测试[SKAT])和负担方法测试非同义变异的基因水平富集。在测试的 7 个基因中,有 2 个显示与 T1R 相关的统计学证据。对于 基因,在 T1R 无的对照中观察到非同义变异的富集( = 1.6 × 10)。这种基因水平的关联几乎完全是由功能获得性变异 R1628P 驱动的( = 0.004;优势比 = 0.29)。第二个基因水平关联是在 Parkin 编码基因 (以前称为 )中发现的,其中 7 个罕见变异在 T1R 受影响的病例中富集( = 7.4 × 10)。 和 中的突变是帕金森病(PD)的已知原因。因此,我们评估了在 T1R 中观察到的这种罕见氨基酸变化在多大程度上与 PD 共享。我们观察到,Parkin 中靶向非同义 T1R 风险突变的氨基酸也富集了与 PD 相关的突变( = 1.5 × 10)。因此,PD 中的神经炎症和 T1R 引起的周围神经损伤共享致病性的重叠遗传控制。