Guangdong Provincial Key Laboratory of Malignant Tumor Epigenetics and Gene Regulation, Sun Yat-Sen Memorial Hospital, Sun Yat-Sen University, Guangzhou, 510120, China.
Department of Hepatobiliary Surgery, Sun Yat-Sen Memorial Hospital, Sun Yat-Sen University, Yanjiang West Road 107#, Guangzhou, 510120, China.
Hepatol Int. 2019 Sep;13(5):618-630. doi: 10.1007/s12072-019-09962-3. Epub 2019 Jul 18.
Hepatocellular carcinoma (HCC) is one of the most aggressive malignant tumors, with a poor long-term prognosis worldwide. The functional deregulations of global transcriptome were associated with the genesis and development of HCC, but lacks systematic research and validation.
A total of 519 postoperative HCC patients were included. We built an interactive and visual competing endogenous RNA network. The prognostic signature was established with the least absolute shrinkage and selection operator algorithm. Multivariate Cox regression analysis was used to screen for independent prognostic factors for HCC overall survival.
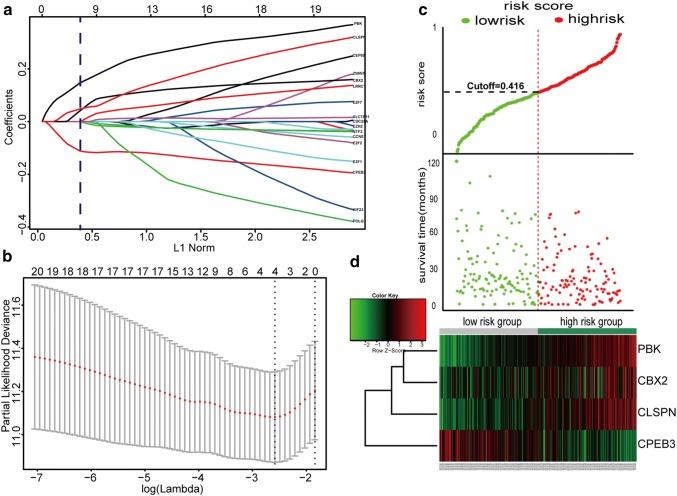
In the training set, we identified a four-gene signature (PBK, CBX2, CLSPN, and CPEB3) and effectively predicted the overall survival. The survival times of patients in the high-score group were worse than those in the low-score group (p = 0.0004), and death was also more likely in the high-score group (HR 2.444, p < 0.001). The results were validated in internal validation set (p = 0.0057) and two external validation cohorts (HR 2.467 and 2.6). The signature (AUCs of 1, 2, 3 years were 0.716, 0.726, 0.714, respectively) showed high prognostic accuracy in the complete TCGA cohort.
In conclusion, we successfully built a more extensive ceRNA network for HCC and then identified a four-gene-based signature, enabling prediction of the overall survival of patients with HCC.
肝细胞癌(HCC)是最具侵袭性的恶性肿瘤之一,全球长期预后较差。全转录组的功能失调与 HCC 的发生和发展有关,但缺乏系统的研究和验证。
共纳入 519 例术后 HCC 患者。我们构建了一个交互式和可视化的竞争内源 RNA 网络。采用最小绝对收缩和选择算子算法建立预后签名。多变量 Cox 回归分析用于筛选 HCC 总生存的独立预后因素。
在训练集中,我们确定了一个由 4 个基因(PBK、CBX2、CLSPN 和 CPEB3)组成的特征,并有效地预测了总生存期。高分组患者的生存时间比低分组患者差(p=0.0004),高分组患者死亡的可能性也更高(HR 2.444,p<0.001)。该结果在内部验证集(p=0.0057)和两个外部验证队列中得到了验证(HR 分别为 2.467 和 2.6)。该特征(AUC 分别为 1、2、3 年的 0.716、0.726、0.714)在完整的 TCGA 队列中表现出较高的预后准确性。
总之,我们成功构建了一个更广泛的 HCC ceRNA 网络,然后确定了一个基于 4 个基因的特征,可以预测 HCC 患者的总体生存率。