Suppr超能文献

针刺对慢性应激诱导的抑郁样行为及其中枢神经机制的影响

Effects of Acupuncture on Chronic Stress-Induced Depression-Like Behavior and Its Central Neural Mechanism.

作者信息

Lee Min-Ju, Ryu Jae-Sang, Won Seul-Ki, Namgung Uk, Jung Jeeyoun, Lee So-Min, Park Ji-Yeun

机构信息

Department of Korean Medicine, College of Korean Medicine, Daejeon University, Daejeon, South Korea.

Clinical Medicine Division, Korea Institute of Oriental Medicine, Daejeon, South Korea.

出版信息

Front Psychol. 2019 Jul 5;10:1353. doi: 10.3389/fpsyg.2019.01353. eCollection 2019.

Abstract

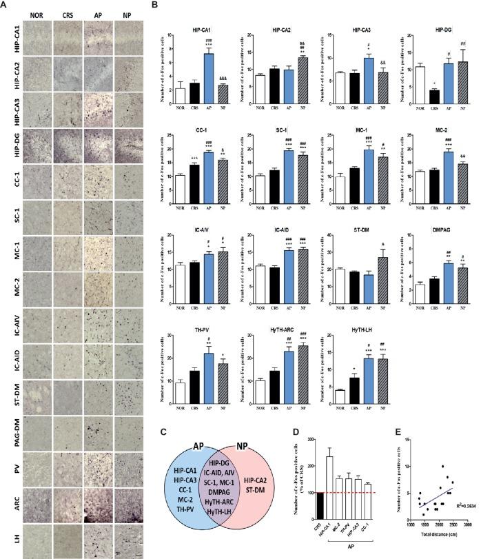
Depression is a serious psychiatric disorder with an enormous socioeconomic burden, and it is commonly comorbid with pain, chronic fatigue, or other inflammatory diseases. Recent studies have shown that acupuncture is an effective therapeutic method for reducing depressive symptoms; however, the underlying mechanism remains unknown. In this study, we investigated the effects of acupuncture on chronic stress-induced depression-like behavior and its central neural mechanisms in the brain. We induced chronic restraint stress (CRS) in male C57BL/6 mice for 14 or 28 consecutive days. Acupuncture treatment was performed at KI10·LR8·LU8·LR4 or control points for 7 or 14 days. Depression-like behavior was assessed with the open field test. Then, brain neural activity involving c-Fos and serotonin-related mechanisms the 5-HT1A and 5-HT1B receptors were investigated. Acupuncture treatment at KI10·LR8·LU8·LR4 points rescued the depressive-like behavior, while control points (LU8·LR4·HT8·LR2) and non-acupoints on the hips did not. Brain neural activity was changed in the hippocampus, cingulate cortex, motor cortex, insular cortex, thalamus, and the hypothalamus after acupuncture treatment. Acupuncture treatment increased expression of 5-HT1A receptor in the cortex, hippocampus, thalamus, and the hypothalamus, and of 5-HT1B in the cortex and thalamus. In conclusion, acupuncture treatment at KI10·LR8·LU8·LR4 was effective in alleviating the depressive-like behavior in mice, and this therapeutic effect was produced through central brain neural activity and serotonin receptor modulation.

摘要

抑郁症是一种严重的精神障碍,带来巨大的社会经济负担,且常与疼痛、慢性疲劳或其他炎症性疾病共病。最近的研究表明,针灸是减轻抑郁症状的一种有效治疗方法;然而,其潜在机制仍不清楚。在本研究中,我们调查了针灸对慢性应激诱导的抑郁样行为及其大脑中枢神经机制的影响。我们对雄性C57BL/6小鼠连续14天或28天施加慢性束缚应激(CRS)。在KI10·LR8·LU8·LR4或对照穴位进行针灸治疗7天或14天。用旷场试验评估抑郁样行为。然后,研究涉及c-Fos和血清素相关机制(5-HT1A和5-HT1B受体)的脑神经元活动。在KI10·LR8·LU8·LR4穴位进行针灸治疗可挽救抑郁样行为,而对照穴位(LU8·LR4·HT8·LR2)和臀部非穴位则无效。针灸治疗后,海马体、扣带回皮质、运动皮质、岛叶皮质、丘脑和下丘脑的脑神经元活动发生了变化。针灸治疗增加了皮质、海马体、丘脑和下丘脑5-HT1A受体的表达,以及皮质和丘脑5-HT1B受体的表达。总之,在KI10·LR8·LU8·LR4进行针灸治疗可有效减轻小鼠的抑郁样行为,且这种治疗效果是通过大脑中枢神经活动和血清素受体调节产生的。

https://cdn.ncbi.nlm.nih.gov/pmc/blobs/5d69/6625224/202b830db328/fpsyg-10-01353-g001.jpg

文献检索

告别复杂PubMed语法,用中文像聊天一样搜索,搜遍4000万医学文献。AI智能推荐,让科研检索更轻松。

立即免费搜索

文件翻译

保留排版,准确专业,支持PDF/Word/PPT等文件格式,支持 12+语言互译。

免费翻译文档

深度研究

AI帮你快速写综述,25分钟生成高质量综述,智能提取关键信息,辅助科研写作。

立即免费体验