• 文献检索
  • 文档翻译
  • 深度研究
  • 学术资讯
  • Suppr Zotero 插件Zotero 插件
  • 邀请有礼
  • 套餐&价格
  • 历史记录
应用&插件
Suppr Zotero 插件Zotero 插件浏览器插件Mac 客户端Windows 客户端微信小程序
定价
高级版会员购买积分包购买API积分包
服务
文献检索文档翻译深度研究API 文档MCP 服务
关于我们
关于 Suppr公司介绍联系我们用户协议隐私条款
关注我们

Suppr 超能文献

核心技术专利:CN118964589B侵权必究
粤ICP备2023148730 号-1Suppr @ 2026

文献检索

告别复杂PubMed语法,用中文像聊天一样搜索,搜遍4000万医学文献。AI智能推荐,让科研检索更轻松。

立即免费搜索

文件翻译

保留排版,准确专业,支持PDF/Word/PPT等文件格式,支持 12+语言互译。

免费翻译文档

深度研究

AI帮你快速写综述,25分钟生成高质量综述,智能提取关键信息,辅助科研写作。

立即免费体验

基因和蛋白质表达的整合揭示了阿尔茨海默病中功能网络的紊乱。

Integrating Gene and Protein Expression Reveals Perturbed Functional Networks in Alzheimer's Disease.

机构信息

Department of Neurosciences, University of California, San Diego, La Jolla, CA, USA; Veterans Affairs San Diego Healthcare System, San Diego, CA, USA.

Department of Neurosciences, University of California, San Diego, La Jolla, CA, USA.

出版信息

Cell Rep. 2019 Jul 23;28(4):1103-1116.e4. doi: 10.1016/j.celrep.2019.06.073.

DOI:10.1016/j.celrep.2019.06.073
PMID:31340147
原文链接:https://pmc.ncbi.nlm.nih.gov/articles/PMC7503200/
Abstract

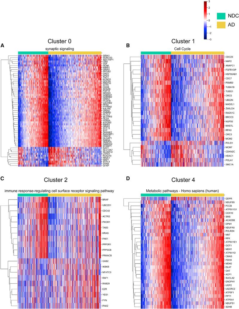
Asymptomatic and symptomatic Alzheimer's disease (AD) subjects may present with equivalent neuropathological burdens but have significantly different antemortem cognitive decline rates. Using the transcriptome as a proxy for functional state, we selected 414 expression profiles of symptomatic AD subjects and age-matched non-demented controls from a community-based neuropathological study. By combining brain tissue-specific protein interactomes with gene networks, we identified functionally distinct composite clusters of genes that reveal extensive changes in expression levels in AD. Global expression for clusters broadly corresponding to synaptic transmission, metabolism, cell cycle, survival, and immune response were downregulated, while the upregulated cluster included largely uncharacterized processes. We propose that loss of EGR3 regulation mediates synaptic deficits by targeting the synaptic vesicle cycle. Our results highlight the utility of integrating protein interactions with gene perturbations to generate a comprehensive framework for characterizing alterations in the molecular network as applied to AD.

摘要

无症状和有症状的阿尔茨海默病(AD)患者可能具有相当的神经病理学负担,但认知衰退率有显著差异。我们使用转录组作为功能状态的替代物,从一项基于社区的神经病理学研究中选择了 414 名有症状 AD 患者和年龄匹配的非痴呆对照者的表达谱。通过将大脑组织特异性蛋白质相互作用组与基因网络相结合,我们确定了功能上不同的基因复合簇,这些基因簇揭示了 AD 中表达水平的广泛变化。广泛对应于突触传递、代谢、细胞周期、存活和免疫反应的簇的全局表达下调,而上调的簇包括很大程度上未被表征的过程。我们提出,EGR3 调节的丧失通过靶向突触小泡循环来介导突触缺陷。我们的结果强调了将蛋白质相互作用与基因扰动相结合以生成用于描述 AD 中分子网络改变的综合框架的实用性。

https://cdn.ncbi.nlm.nih.gov/pmc/blobs/adff/7503200/358167f68392/nihms-1585244-f0006.jpg
https://cdn.ncbi.nlm.nih.gov/pmc/blobs/adff/7503200/6af6c8a2113b/nihms-1585244-f0001.jpg
https://cdn.ncbi.nlm.nih.gov/pmc/blobs/adff/7503200/89b84e26f491/nihms-1585244-f0002.jpg
https://cdn.ncbi.nlm.nih.gov/pmc/blobs/adff/7503200/13a52ca333b7/nihms-1585244-f0003.jpg
https://cdn.ncbi.nlm.nih.gov/pmc/blobs/adff/7503200/54753b3b98fe/nihms-1585244-f0004.jpg
https://cdn.ncbi.nlm.nih.gov/pmc/blobs/adff/7503200/dade1a2bb76d/nihms-1585244-f0005.jpg
https://cdn.ncbi.nlm.nih.gov/pmc/blobs/adff/7503200/358167f68392/nihms-1585244-f0006.jpg
https://cdn.ncbi.nlm.nih.gov/pmc/blobs/adff/7503200/6af6c8a2113b/nihms-1585244-f0001.jpg
https://cdn.ncbi.nlm.nih.gov/pmc/blobs/adff/7503200/89b84e26f491/nihms-1585244-f0002.jpg
https://cdn.ncbi.nlm.nih.gov/pmc/blobs/adff/7503200/13a52ca333b7/nihms-1585244-f0003.jpg
https://cdn.ncbi.nlm.nih.gov/pmc/blobs/adff/7503200/54753b3b98fe/nihms-1585244-f0004.jpg
https://cdn.ncbi.nlm.nih.gov/pmc/blobs/adff/7503200/dade1a2bb76d/nihms-1585244-f0005.jpg
https://cdn.ncbi.nlm.nih.gov/pmc/blobs/adff/7503200/358167f68392/nihms-1585244-f0006.jpg

相似文献

1
Integrating Gene and Protein Expression Reveals Perturbed Functional Networks in Alzheimer's Disease.基因和蛋白质表达的整合揭示了阿尔茨海默病中功能网络的紊乱。
Cell Rep. 2019 Jul 23;28(4):1103-1116.e4. doi: 10.1016/j.celrep.2019.06.073.
2
Integrative network analysis of nineteen brain regions identifies molecular signatures and networks underlying selective regional vulnerability to Alzheimer's disease.对19个脑区的综合网络分析确定了阿尔茨海默病选择性区域易损性背后的分子特征和网络。
Genome Med. 2016 Nov 1;8(1):104. doi: 10.1186/s13073-016-0355-3.
3
Transcriptional alterations related to neuropathology and clinical manifestation of Alzheimer's disease.与阿尔茨海默病的神经病理学和临床表现相关的转录改变。
PLoS One. 2012;7(11):e48751. doi: 10.1371/journal.pone.0048751. Epub 2012 Nov 7.
4
Cell cycle checkpoint abnormalities during dementia: A plausible association with the loss of protection against oxidative stress in Alzheimer's disease [corrected].痴呆症期间的细胞周期检查点异常:与阿尔茨海默病中氧化应激保护丧失的可能关联 [已更正]。
PLoS One. 2013 Jul 5;8(7):e68361. doi: 10.1371/journal.pone.0068361. Print 2013.
5
Potential hippocampal genes and pathways involved in Alzheimer's disease: a bioinformatic analysis.参与阿尔茨海默病的潜在海马体基因和信号通路:一项生物信息学分析
Genet Mol Res. 2015 Jun 29;14(2):7218-32. doi: 10.4238/2015.June.29.15.
6
Meta-Analysis of Transcriptome Data Related to Hippocampus Biopsies and iPSC-Derived Neuronal Cells from Alzheimer's Disease Patients Reveals an Association with FOXA1 and FOXA2 Gene Regulatory Networks.对来自阿尔茨海默病患者的海马活检组织和诱导多能干细胞衍生神经元细胞的转录组数据进行的荟萃分析揭示了与FOXA1和FOXA2基因调控网络的关联。
J Alzheimers Dis. 2016;50(4):1065-82. doi: 10.3233/JAD-150733.
7
Integrating the Alzheimer's disease proteome and transcriptome: a comprehensive network model of a complex disease.整合阿尔茨海默病的蛋白质组和转录组:一种复杂疾病的综合网络模型。
OMICS. 2012 Jan-Feb;16(1-2):37-49. doi: 10.1089/omi.2011.0054.
8
Meta-Analysis of the Alzheimer's Disease Human Brain Transcriptome and Functional Dissection in Mouse Models.阿尔茨海默病人类大脑转录组的荟萃分析和小鼠模型中的功能解析。
Cell Rep. 2020 Jul 14;32(2):107908. doi: 10.1016/j.celrep.2020.107908.
9
Multi-omics analyses highlight molecular differences between clinical and neuropathological diagnoses in Alzheimer's disease.多组学分析突出了阿尔茨海默病临床和神经病理学诊断之间的分子差异。
Eur J Neurosci. 2024 Sep;60(5):4922-4936. doi: 10.1111/ejn.16482. Epub 2024 Jul 28.
10
Olfactory bulb proteome dynamics during the progression of sporadic Alzheimer's disease: identification of common and distinct olfactory targets across Alzheimer-related co-pathologies.散发性阿尔茨海默病进展过程中嗅球蛋白质组动力学:跨阿尔茨海默病相关共病的常见和独特嗅觉靶点的鉴定
Oncotarget. 2015 Nov 24;6(37):39437-56. doi: 10.18632/oncotarget.6254.

引用本文的文献

1
Dysregulated microRNAs in blood correlate with central nervous system neuropathology of prion disease.血液中失调的微小RNA与朊病毒病的中枢神经系统神经病理学相关。
Vet Res. 2025 Jul 1;56(1):132. doi: 10.1186/s13567-025-01566-0.
2
Deficits of Alzheimer's Disease Neuropsychological Architecture Correlate with Specific Exosomal mRNA Expression: Evidence of a Continuum?阿尔茨海默病神经心理学结构缺陷与特定外泌体mRNA表达相关:连续体的证据?
Int J Mol Sci. 2025 May 20;26(10):4897. doi: 10.3390/ijms26104897.
3
Astrocytes, via RTP801, contribute to cognitive decline by disrupting GABAergic-regulated connectivity and driving neuroinflammation in an Alzheimer's disease mouse model.

本文引用的文献

1
A molecular network of the aging human brain provides insights into the pathology and cognitive decline of Alzheimer's disease.衰老人类大脑的分子网络为阿尔茨海默病的病理学和认知衰退提供了见解。
Nat Neurosci. 2018 Jun;21(6):811-819. doi: 10.1038/s41593-018-0154-9. Epub 2018 May 25.
2
Disease-Associated Microglia: A Universal Immune Sensor of Neurodegeneration.疾病相关小胶质细胞:神经退行性变的普遍免疫传感器。
Cell. 2018 May 17;173(5):1073-1081. doi: 10.1016/j.cell.2018.05.003.
3
Glucocorticoids, genes and brain function.糖皮质激素、基因与大脑功能。
在阿尔茨海默病小鼠模型中,星形胶质细胞通过RTP801破坏γ-氨基丁酸能调节的神经连接并引发神经炎症,从而导致认知能力下降。
Alzheimers Dement. 2025 Apr;21(4):e70051. doi: 10.1002/alz.70051.
4
Emerging targets of α-synuclein spreading in α-synucleinopathies: a review of mechanistic pathways and interventions.α-突触核蛋白病中α-突触核蛋白传播的新兴靶点:机制途径与干预措施综述
Mol Neurodegener. 2025 Jan 23;20(1):10. doi: 10.1186/s13024-025-00797-1.
5
Alzheimer's disease and diabetes-associated cognitive dysfunction: the microglia link?阿尔茨海默病与糖尿病相关的认知功能障碍:小胶质细胞的联系?
Metab Brain Dis. 2025 Jan 4;40(1):85. doi: 10.1007/s11011-024-01516-3.
6
The ROSMAP project: aging and neurodegenerative diseases through omic sciences.ROSMAP项目:通过组学科学研究衰老与神经退行性疾病
Front Neuroinform. 2024 Sep 16;18:1443865. doi: 10.3389/fninf.2024.1443865. eCollection 2024.
7
The MIND diet, brain transcriptomic alterations, and dementia.MIND 饮食、大脑转录组改变与痴呆。
Alzheimers Dement. 2024 Sep;20(9):5996-6007. doi: 10.1002/alz.14062. Epub 2024 Aug 11.
8
Brain high-throughput multi-omics data reveal molecular heterogeneity in Alzheimer's disease.大脑高通量多组学数据揭示阿尔茨海默病的分子异质性。
PLoS Biol. 2024 Apr 30;22(4):e3002607. doi: 10.1371/journal.pbio.3002607. eCollection 2024 Apr.
9
Rapid unleashing of macrophage efferocytic capacity via transcriptional pause release.通过转录暂停释放快速释放巨噬细胞的吞噬能力。
Nature. 2024 Apr;628(8007):408-415. doi: 10.1038/s41586-024-07172-y. Epub 2024 Mar 13.
10
Modeling genotype-protein interaction and correlation for Alzheimer's disease: a multi-omics imaging genetics study.阿尔茨海默病的基因型-蛋白相互作用和相关性建模:一项多组学影像遗传学研究。
Brief Bioinform. 2024 Jan 22;25(2). doi: 10.1093/bib/bbae038.
Prog Neuropsychopharmacol Biol Psychiatry. 2018 Mar 2;82:136-168. doi: 10.1016/j.pnpbp.2017.11.020. Epub 2017 Nov 24.
4
Clinical, pathological and functional characterization of riboflavin-responsive neuropathy.核黄素反应性神经病的临床、病理及功能特征
Brain. 2017 Nov 1;140(11):2820-2837. doi: 10.1093/brain/awx231.
5
Interactive network visualization in Jupyter notebooks: visJS2jupyter.交互式网络可视化在 Jupyter 笔记本:visJS2jupyter。
Bioinformatics. 2018 Jan 1;34(1):126-128. doi: 10.1093/bioinformatics/btx581.
6
DEK proto-oncogene is highly expressed in astrocytic tumors and regulates glioblastoma cell proliferation and apoptosis.DEK原癌基因在星形细胞瘤中高表达,并调节胶质母细胞瘤细胞的增殖和凋亡。
Tumour Biol. 2017 Jul;39(7):1010428317716248. doi: 10.1177/1010428317716248.
7
Gene networks in neurodegenerative disorders.神经退行性疾病中的基因网络。
Life Sci. 2017 Aug 15;183:83-97. doi: 10.1016/j.lfs.2017.06.009. Epub 2017 Jun 13.
8
WebGestalt 2017: a more comprehensive, powerful, flexible and interactive gene set enrichment analysis toolkit.WebGestalt 2017:一个更全面、强大、灵活和互动的基因集富集分析工具包。
Nucleic Acids Res. 2017 Jul 3;45(W1):W130-W137. doi: 10.1093/nar/gkx356.
9
Identification of genes associated with dissociation of cognitive performance and neuropathological burden: Multistep analysis of genetic, epigenetic, and transcriptional data.认知功能与神经病理负担分离相关基因的鉴定:遗传、表观遗传和转录数据的多步骤分析
PLoS Med. 2017 Apr 25;14(4):e1002287. doi: 10.1371/journal.pmed.1002287. eCollection 2017 Apr.
10
Mitochondrial genes are altered in blood early in Alzheimer's disease.阿尔茨海默病早期血液中的线粒体基因会发生改变。
Neurobiol Aging. 2017 May;53:36-47. doi: 10.1016/j.neurobiolaging.2016.12.029. Epub 2017 Jan 7.