Czyz Malgorzata, Sztiller-Sikorska Malgorzata, Gajos-Michniewicz Anna, Osrodek Marta, Hartman Mariusz L
Department of Molecular Biology of Cancer, Medical University of Lodz, 6/8 Mazowiecka Street, 92-215 Lodz, Poland.
J Oncol. 2019 Jul 3;2019:1697913. doi: 10.1155/2019/1697913. eCollection 2019.
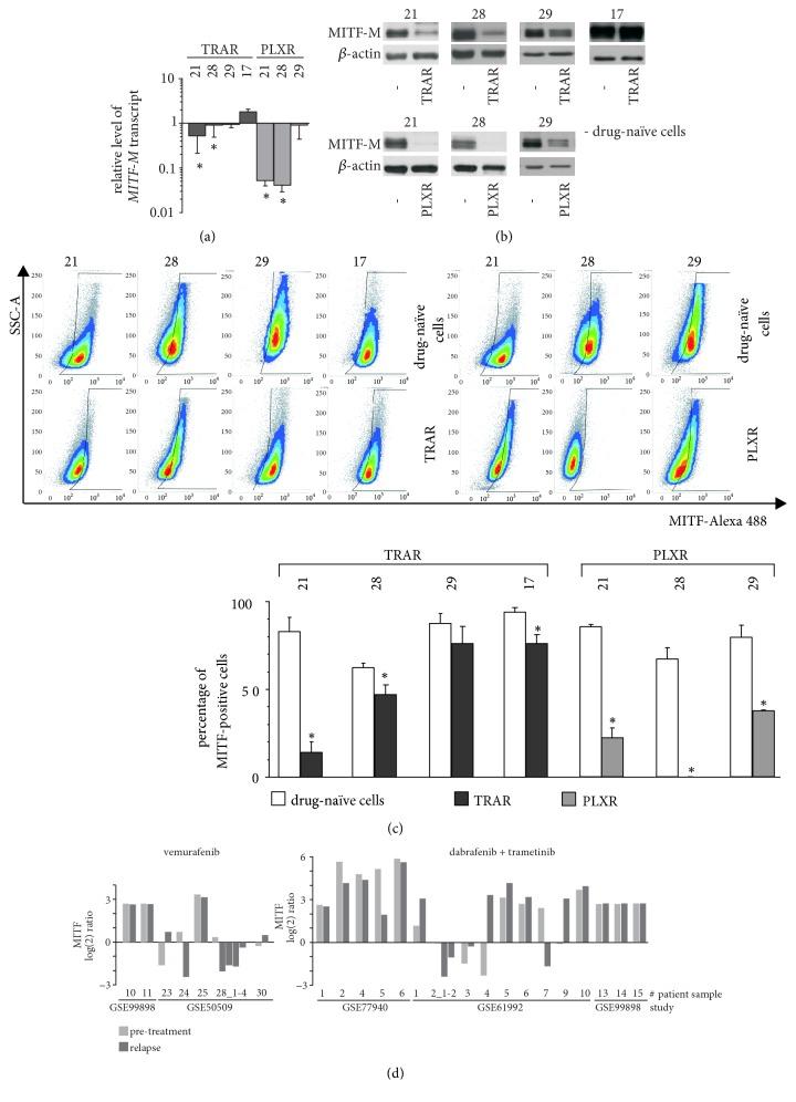
Melanoma plasticity creates a plethora of opportunities for cancer cells to escape treatment. Thus, therapies must target all cancer cell subpopulations bearing the potential to contribute to disease. The role of the differentiation/pigmentation program in intrinsic and acquired drug resistance is largely uncharacterized. MITF level and expression of MITF-dependent pigmentation-related genes, , , and , in drug-naïve and vemurafenib- or trametinib-treated patient-derived melanoma cell lines and their drug-resistant counterparts were analysed and referred to genomic alterations. Variability in execution of pigmentation/differentiation program was detected in patient-derived melanoma cell lines. Acute treatment with vemurafenib or trametinib enhanced expression of pigmentation-related genes in MITF-M melanoma cells, partially as the consequence of transcriptional reprograming. During development of resistance, changes in pigmentation program were not unidirectional, but also not universal as expression of different pigmentation-related genes was diversely affected. In selected resistant cell lines, differentiation/pigmentation was promoted and might be considered as one of drug-tolerant phenotypes. In other resistant lines, dedifferentiation was induced. Upon drug withdrawal ("drug holiday"), the dedifferentiation process in resistant cells either was enhanced but reversed by drug reexposure suggesting involvement of epigenetic mechanisms or was irreversible. The irreversible dedifferentiation might be connected with homozygous loss-of-function mutation in , as MC1R variant was found exclusively in drug-naïve MITF-M dedifferentiated cells and drug-resistant cells derived from MITF/MC1R cells undergoing irreversible dedifferentiation. MC1R variant might be further investigated as a parameter potentially impacting melanoma patient stratification and aiding in treatment decision.
黑色素瘤可塑性为癌细胞逃避治疗创造了大量机会。因此,治疗必须针对所有有可能导致疾病的癌细胞亚群。分化/色素沉着程序在内在性和获得性耐药中的作用在很大程度上尚未明确。分析了未经治疗以及接受维莫非尼或曲美替尼治疗的患者来源的黑色素瘤细胞系及其耐药对应细胞系中MITF水平以及MITF依赖性色素沉着相关基因(、、和)的表达,并参考了基因组改变情况。在患者来源的黑色素瘤细胞系中检测到色素沉着/分化程序执行的变异性。维莫非尼或曲美替尼的急性处理增强了MITF-M黑色素瘤细胞中色素沉着相关基因的表达,部分原因是转录重编程。在耐药发展过程中,色素沉着程序的变化并非单向的,而且也不具有普遍性,因为不同色素沉着相关基因的表达受到不同程度的影响。在选定的耐药细胞系中,分化/色素沉着得到促进,可能被视为耐药表型之一。在其他耐药细胞系中,则诱导了去分化。撤药(“药物假期”)后,耐药细胞中的去分化过程要么增强,但再次接触药物可使其逆转,提示涉及表观遗传机制,要么是不可逆的。不可逆的去分化可能与的纯合功能丧失突变有关,因为MC1R变异仅在未经治疗的MITF-M去分化细胞以及源自经历不可逆去分化的MITF/MC1R细胞的耐药细胞中发现。MC1R变异可作为一个可能影响黑色素瘤患者分层并有助于治疗决策的参数作进一步研究。