Suppr超能文献

脱水素 MtCAS31 在干旱胁迫下促进自噬降解。

Dehydrin MtCAS31 promotes autophagic degradation under drought stress.

机构信息

State Key Laboratory of Agrobiotechnology, College of Biological Sciences, China Agricultural University, Beijing, China.

Plant Biology Division, Samuel Roberts Noble Research Institute, Ardmore, OK, USA.

出版信息

Autophagy. 2020 May;16(5):862-877. doi: 10.1080/15548627.2019.1643656. Epub 2019 Jul 30.

Abstract

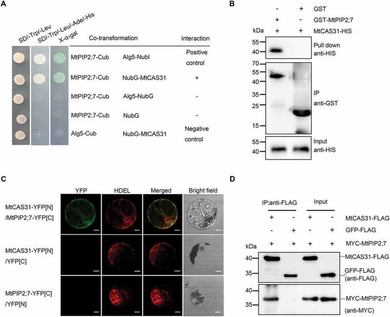
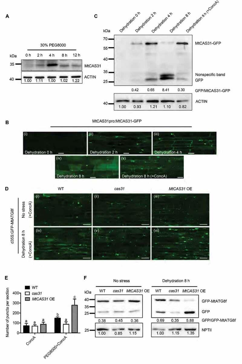
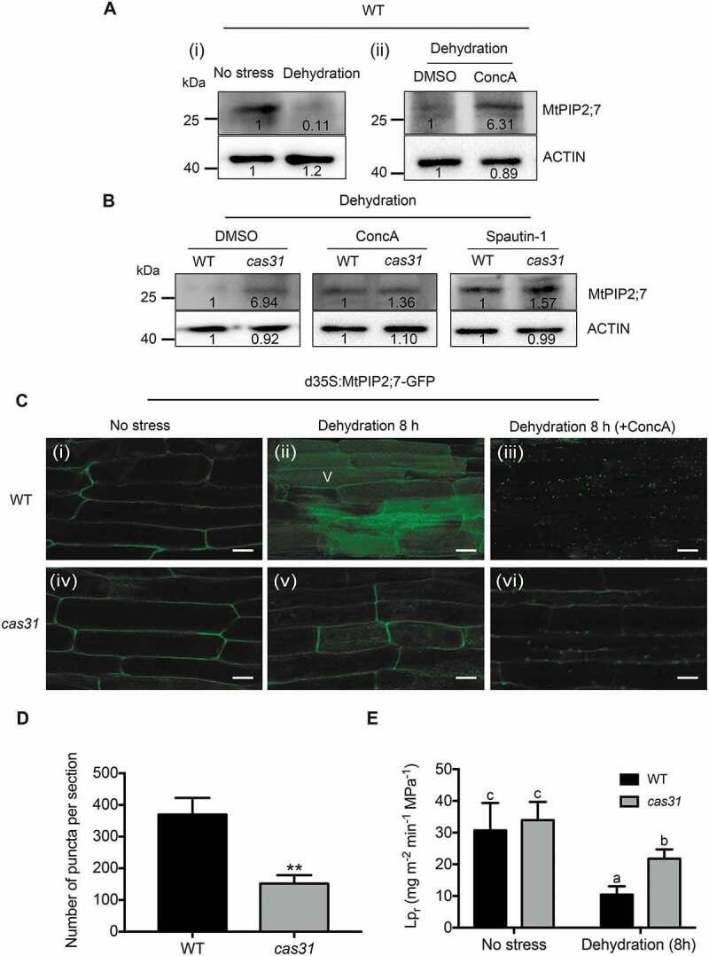
Drought stress seriously affects crop yield, and the mechanism underlying plant resistance to drought stress via macroautophagy/autophagy is not clear. Here, we show that a dehydrin, MtCAS31 (cold acclimation-specific 31), a positive regulator of drought response, plays a key role in autophagic degradation. A GFP cleavage assay and treatment with an autophagy-specific inhibitor indicated that MtCAS31 participates in the autophagic degradation pathway and that overexpressing MtCAS31 promotes autophagy under drought stress. Furthermore, we discovered that MtCAS31 interacts with the autophagy-related protein ATG8a in the AIM-like motif YXXXI, supporting its function in autophagic degradation. In addition, we identified a cargo protein of MtCAS31, the aquaporin MtPIP2;7, by screening an cDNA library. We found that MtPIP2;7 functions as a negative regulator of drought response. Under drought stress, MtCAS31 facilitated the autophagic degradation of MtPIP2;7 and reduced root hydraulic conductivity, thus reducing water loss and improving drought tolerance. Taken together, our results reveal a novel function of dehydrins in promoting the autophagic degradation of proteins, which extends our knowledge of the function of dehydrins. AIM: ATG8-interacting motif; ATG: autophagy-related; ATI1: ATG8-interacting protein1; BiFC: Biomolecular fluorescence complementation; CAS31: cold acclimation-specific 31; ConcA: concanamycin A; DSK2: dominant suppressor of KAR2; ER: endoplasmic reticulum; ERAD: ER-associated degradation; NBR1: next to BRCA1 gene 1; PM: plasma membrane; PIPs: plasma membrane intrinsic proteins; TALEN: transcription activator-like effector nuclease; TSPO: tryptophan-rich sensory protein/translocator; UPR: unfolded protein response; VC: vector control.

摘要

干旱胁迫严重影响作物产量,而植物通过巨自噬/自噬抵抗干旱胁迫的机制尚不清楚。在这里,我们表明脱水素 MtCAS31(冷驯化特异 31)是干旱响应的正调节剂,在自噬降解中起关键作用。GFP 切割测定和自噬特异性抑制剂处理表明 MtCAS31 参与自噬降解途径,并且在干旱胁迫下过表达 MtCAS31 促进自噬。此外,我们发现 MtCAS31 在 AIM 样基序 YXXXI 中与自噬相关蛋白 ATG8 相互作用,支持其在自噬降解中的功能。此外,我们通过筛选 cDNA 文库鉴定了 MtCAS31 的货物蛋白,水通道蛋白 MtPIP2;7。我们发现 MtPIP2;7 作为干旱响应的负调节剂。在干旱胁迫下,MtCAS31 促进了 MtPIP2;7 的自噬降解,降低了根水力传导性,从而减少水分流失,提高了耐旱性。总之,我们的研究结果揭示了脱水素在促进蛋白质自噬降解中的新功能,扩展了我们对脱水素功能的认识。AIM:ATG8 相互作用基序;ATG:自噬相关;ATI1:ATG8 相互作用蛋白 1;BiFC:生物分子荧光互补;CAS31:冷驯化特异 31;ConcA:康那霉素 A;DSK2:KAR2 显性抑制子;ER:内质网;ERAD:内质网相关降解;NBR1:BRCA1 基因旁 1;PM:质膜;PIPs:质膜内在蛋白;TALEN:转录激活样效应物核酸酶;TSPO:色氨酸丰富感觉蛋白/转运蛋白;UPR:未折叠蛋白反应;VC:载体对照。

https://cdn.ncbi.nlm.nih.gov/pmc/blobs/5433/7144882/b3e28f74bb8a/kaup-16-05-1643656-g001.jpg

文献检索

告别复杂PubMed语法,用中文像聊天一样搜索,搜遍4000万医学文献。AI智能推荐,让科研检索更轻松。

立即免费搜索

文件翻译

保留排版,准确专业,支持PDF/Word/PPT等文件格式,支持 12+语言互译。

免费翻译文档

深度研究

AI帮你快速写综述,25分钟生成高质量综述,智能提取关键信息,辅助科研写作。

立即免费体验