• 文献检索
  • 文档翻译
  • 深度研究
  • 学术资讯
  • Suppr Zotero 插件Zotero 插件
  • 邀请有礼
  • 套餐&价格
  • 历史记录
应用&插件
Suppr Zotero 插件Zotero 插件浏览器插件Mac 客户端Windows 客户端微信小程序
定价
高级版会员购买积分包购买API积分包
服务
文献检索文档翻译深度研究API 文档MCP 服务
关于我们
关于 Suppr公司介绍联系我们用户协议隐私条款
关注我们

Suppr 超能文献

核心技术专利:CN118964589B侵权必究
粤ICP备2023148730 号-1Suppr @ 2026

文献检索

告别复杂PubMed语法,用中文像聊天一样搜索,搜遍4000万医学文献。AI智能推荐,让科研检索更轻松。

立即免费搜索

文件翻译

保留排版,准确专业,支持PDF/Word/PPT等文件格式,支持 12+语言互译。

免费翻译文档

深度研究

AI帮你快速写综述,25分钟生成高质量综述,智能提取关键信息,辅助科研写作。

立即免费体验

共享的病原体基因组模式特征描绘了一个新的分支,表明分枝杆菌结核在发生种间分化很久以前就开始向宿主适应转变。

Shared Pathogenomic Patterns Characterize a New Phylotype, Revealing Transition toward Host-Adaptation Long before Speciation of Mycobacterium tuberculosis.

机构信息

UFR des Sciences de La Santé, Université de Versailles St. Quentin, Montigny le Bretonneux, France.

Atelier de Bioinformatique, ISYEB, UMR 7205, Paris, France.

出版信息

Genome Biol Evol. 2019 Aug 1;11(8):2420-2438. doi: 10.1093/gbe/evz162.

DOI:10.1093/gbe/evz162
PMID:31368488
原文链接:https://pmc.ncbi.nlm.nih.gov/articles/PMC6736058/
Abstract

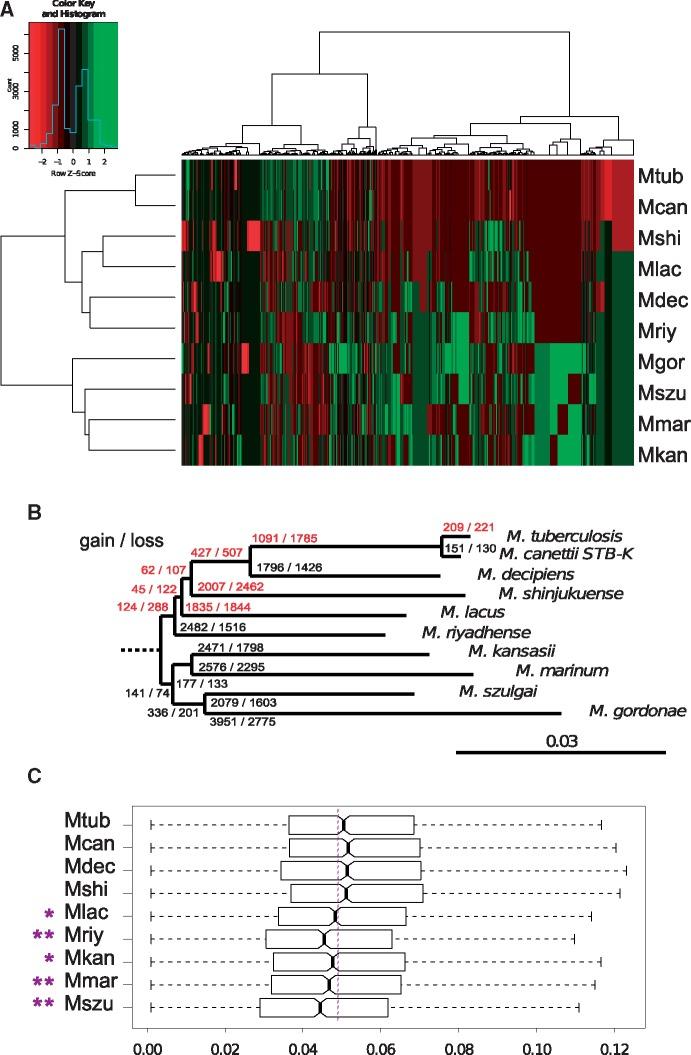
Tuberculosis remains one of the deadliest infectious diseases of humanity. To better understand the evolutionary history of host-adaptation of tubercle bacilli (MTB), we sought for mycobacterial species that were more closely related to MTB than the previously used comparator species Mycobacterium marinum and Mycobacterium kansasii. Our phylogenomic approach revealed some recently sequenced opportunistic mycobacterial pathogens, Mycobacterium decipiens, Mycobacterium lacus, Mycobacterium riyadhense, and Mycobacterium shinjukuense, to constitute a common clade with MTB, hereafter called MTB-associated phylotype (MTBAP), from which MTB have emerged. Multivariate and clustering analyses of genomic functional content revealed that the MTBAP lineage forms a clearly distinct cluster of species that share common genomic characteristics, such as loss of core genes, shift in dN/dS ratios, and massive expansion of toxin-antitoxin systems. Consistently, analysis of predicted horizontal gene transfer regions suggests that putative functions acquired by MTBAP members were markedly associated with changes in microbial ecology, for example adaption to intracellular stress resistance. Our study thus considerably deepens our view on MTB evolutionary history, unveiling a decisive shift that promoted conversion to host-adaptation among ancestral founders of the MTBAP lineage long before Mycobacterium tuberculosis has adapted to the human host.

摘要

结核病仍然是人类最致命的传染病之一。为了更好地了解结核分枝杆菌(MTB)宿主适应性的进化历史,我们寻找了与 MTB 比以前使用的比较种分枝杆菌 marinum 和分枝杆菌 kansasii 更密切相关的分枝杆菌种。我们的系统基因组学方法揭示了一些最近测序的机会性分枝杆菌病原体,分枝杆菌 decipiens、分枝杆菌 lacus、分枝杆菌 riyadhense 和分枝杆菌 shinjukuense,与 MTB 构成一个共同的分支,以下称为与 MTB 相关的表型(MTBAP),MTB 就是从这个分支中出现的。基因组功能内容的多元和聚类分析表明,MTBAP 谱系形成了一个明显不同的物种集群,它们具有共同的基因组特征,如核心基因的缺失、dN/dS 比值的转移以及毒素-抗毒素系统的大规模扩张。一致地,对预测的水平基因转移区域的分析表明,MTBAP 成员获得的假定功能与微生物生态学的变化显著相关,例如适应细胞内应激抵抗。因此,我们的研究极大地加深了我们对 MTB 进化历史的认识,揭示了一个决定性的转变,即在分枝杆菌 tuberculosis 适应人类宿主之前很久,就促进了 MTBAP 谱系祖先向宿主适应性的转化。

https://cdn.ncbi.nlm.nih.gov/pmc/blobs/338b/6736058/798af41c841b/evz162f6.jpg
https://cdn.ncbi.nlm.nih.gov/pmc/blobs/338b/6736058/7f7e64fb65fa/evz162f1.jpg
https://cdn.ncbi.nlm.nih.gov/pmc/blobs/338b/6736058/af77f70514c6/evz162f2.jpg
https://cdn.ncbi.nlm.nih.gov/pmc/blobs/338b/6736058/c1924210104e/evz162f3.jpg
https://cdn.ncbi.nlm.nih.gov/pmc/blobs/338b/6736058/c8149ab677b7/evz162f4.jpg
https://cdn.ncbi.nlm.nih.gov/pmc/blobs/338b/6736058/a175e7d0a410/evz162f5.jpg
https://cdn.ncbi.nlm.nih.gov/pmc/blobs/338b/6736058/798af41c841b/evz162f6.jpg
https://cdn.ncbi.nlm.nih.gov/pmc/blobs/338b/6736058/7f7e64fb65fa/evz162f1.jpg
https://cdn.ncbi.nlm.nih.gov/pmc/blobs/338b/6736058/af77f70514c6/evz162f2.jpg
https://cdn.ncbi.nlm.nih.gov/pmc/blobs/338b/6736058/c1924210104e/evz162f3.jpg
https://cdn.ncbi.nlm.nih.gov/pmc/blobs/338b/6736058/c8149ab677b7/evz162f4.jpg
https://cdn.ncbi.nlm.nih.gov/pmc/blobs/338b/6736058/a175e7d0a410/evz162f5.jpg
https://cdn.ncbi.nlm.nih.gov/pmc/blobs/338b/6736058/798af41c841b/evz162f6.jpg

相似文献

1
Shared Pathogenomic Patterns Characterize a New Phylotype, Revealing Transition toward Host-Adaptation Long before Speciation of Mycobacterium tuberculosis.共享的病原体基因组模式特征描绘了一个新的分支,表明分枝杆菌结核在发生种间分化很久以前就开始向宿主适应转变。
Genome Biol Evol. 2019 Aug 1;11(8):2420-2438. doi: 10.1093/gbe/evz162.
2
Genomic and phenotypic characterization of closest-related non-tuberculous mycobacteria.亲缘相近非结核分枝杆菌的基因组和表型特征分析。
Microbiol Spectr. 2024 Jun 4;12(6):e0412623. doi: 10.1128/spectrum.04126-23. Epub 2024 May 3.
3
Mycobacterial Pathogenomics and Evolution.分枝杆菌的病原体组学与进化
Microbiol Spectr. 2014 Feb;2(1):MGM2-0025-2013. doi: 10.1128/microbiolspec.MGM2-0025-2013.
4
Insights on the emergence of Mycobacterium tuberculosis from the analysis of Mycobacterium kansasii.通过堪萨斯分枝杆菌分析对结核分枝杆菌出现的见解。
Genome Biol Evol. 2015 Feb 25;7(3):856-70. doi: 10.1093/gbe/evv035.
5
Evolution of virulence in the Mycobacterium tuberculosis complex.结核分枝杆菌复合体毒力的演变。
Curr Opin Microbiol. 2018 Feb;41:68-75. doi: 10.1016/j.mib.2017.11.021. Epub 2017 Dec 5.
6
Comparative analyses of nonpathogenic, opportunistic, and totally pathogenic mycobacteria reveal genomic and biochemical variabilities and highlight the survival attributes of Mycobacterium tuberculosis.对非致病性、机会致病性和完全致病性分枝杆菌的比较分析揭示了基因组和生化变异性,并突出了结核分枝杆菌的生存特性。
mBio. 2014 Nov 4;5(6):e02020. doi: 10.1128/mBio.02020-14.
7
Genomic determinants of speciation and spread of the complex.物种形成和扩散的基因组决定因素。
Sci Adv. 2019 Jun 12;5(6):eaaw3307. doi: 10.1126/sciadv.aaw3307. eCollection 2019 Jun.
8
Evolution of Mycobacterium tuberculosis.结核分枝杆菌的进化。
Adv Exp Med Biol. 2013;783:81-91. doi: 10.1007/978-1-4614-6111-1_4.
9
The Nature and Evolution of Genomic Diversity in the Mycobacterium tuberculosis Complex.结核分枝杆菌复合群基因组多样性的本质与进化
Adv Exp Med Biol. 2017;1019:1-26. doi: 10.1007/978-3-319-64371-7_1.
10
Horizontal transfer of a virulence operon to the ancestor of Mycobacterium tuberculosis.一个毒力操纵子向结核分枝杆菌祖先的水平转移。
Mol Biol Evol. 2006 Jun;23(6):1129-35. doi: 10.1093/molbev/msj120. Epub 2006 Mar 6.

引用本文的文献

1
Decoding Ecuadorian Isolates: Unveiling Lineage-Associated Signatures in Beta-Lactamase Resistance via Pangenome Analysis.解读厄瓜多尔分离株:通过泛基因组分析揭示β-内酰胺酶耐药性中与谱系相关的特征
Biomedicines. 2025 Jan 28;13(2):313. doi: 10.3390/biomedicines13020313.
2
Global epidemiology of Mycobacterium tuberculosis lineage 4 insights from Ecuadorian genomic data.全球结核分枝杆菌4型的流行病学:来自厄瓜多尔基因组数据的见解
Sci Rep. 2025 Jan 30;15(1):3823. doi: 10.1038/s41598-025-86079-8.
3
Mycobacteria that cause tuberculosis have retained ancestrally acquired genes for the biosynthesis of chemically diverse terpene nucleosides.

本文引用的文献

1
Update on the virulence factors of the obligate pathogen Mycobacterium tuberculosis and related tuberculosis-causing mycobacteria.结核分枝杆菌及相关致结核分枝杆菌毒力因子的研究进展
Infect Genet Evol. 2019 Aug;72:67-77. doi: 10.1016/j.meegid.2018.12.013. Epub 2018 Dec 10.
2
Highly Reduced Genome of the New Species , the Causative Agent of Nodular Thelitis and Tuberculoid Scrotitis in Livestock and a Close Relative of the Leprosy Bacilli.高度还原的新物种基因组,该物种是家畜结节性外生性和结核样睾丸炎的病原体,也是麻风杆菌的近亲。
mSphere. 2018 Oct 3;3(5):e00405-18. doi: 10.1128/mSphere.00405-18.
3
Mycobacterium decipiens sp. nov., a new species closely related to the Mycobacterium tuberculosis complex.
导致结核病的分枝杆菌保留了祖先获得的用于合成化学多样性萜类核苷的基因。
PLoS Biol. 2024 Sep 30;22(9):e3002813. doi: 10.1371/journal.pbio.3002813. eCollection 2024 Sep.
4
Marine sponge microbe provides insights into evolution and virulence of the tubercle bacillus.海洋海绵微生物为结核分枝杆菌的进化和毒力提供了新的见解。
PLoS Pathog. 2024 Aug 29;20(8):e1012440. doi: 10.1371/journal.ppat.1012440. eCollection 2024 Aug.
5
Genomic and phenotypic characterization of closest-related non-tuberculous mycobacteria.亲缘相近非结核分枝杆菌的基因组和表型特征分析。
Microbiol Spectr. 2024 Jun 4;12(6):e0412623. doi: 10.1128/spectrum.04126-23. Epub 2024 May 3.
6
Evolution and emergence of Mycobacterium tuberculosis.结核分枝杆菌的进化与出现。
FEMS Microbiol Rev. 2024 Mar 1;48(2). doi: 10.1093/femsre/fuae006.
7
A smooth tubercle bacillus from Ethiopia phylogenetically close to the Mycobacterium tuberculosis complex.从埃塞俄比亚分离到的与结核分枝杆菌复合体亲缘关系密切的光滑型结核分枝杆菌。
Nat Commun. 2023 Nov 18;14(1):7519. doi: 10.1038/s41467-023-42755-9.
8
Analysis of spatial characteristics and geographic weighted regression of tuberculosis prevalence in Kashgar, China.中国喀什地区结核病患病率的空间特征分析与地理加权回归
Prev Med Rep. 2023 Aug 4;35:102362. doi: 10.1016/j.pmedr.2023.102362. eCollection 2023 Oct.
9
Natural mutations in the sensor kinase of the PhoPR two-component regulatory system modulate virulence of ancestor-like tuberculosis bacilli.天然突变的 PhoPR 双组分调控系统传感器激酶调节祖先样结核分枝杆菌毒力。
PLoS Pathog. 2023 Jul 14;19(7):e1011437. doi: 10.1371/journal.ppat.1011437. eCollection 2023 Jul.
10
Cold Cas: reevaluating the occurrence of CRISPR/Cas systems in .冷箱案例:重新评估CRISPR/Cas系统在……中的出现情况
Front Microbiol. 2023 Jun 27;14:1204838. doi: 10.3389/fmicb.2023.1204838. eCollection 2023.
隐匿分枝杆菌新种,一种与结核分枝杆菌复合群密切相关的新物种。
Int J Syst Evol Microbiol. 2018 Nov;68(11):3557-3562. doi: 10.1099/ijsem.0.003031. Epub 2018 Sep 11.
4
Toxin-antitoxin systems and regulatory mechanisms in Mycobacterium tuberculosis.结核分枝杆菌中的毒素-抗毒素系统和调控机制。
Pathog Dis. 2018 Jun 1;76(4). doi: 10.1093/femspd/fty039.
5
Evolution of virulence in the Mycobacterium tuberculosis complex.结核分枝杆菌复合体毒力的演变。
Curr Opin Microbiol. 2018 Feb;41:68-75. doi: 10.1016/j.mib.2017.11.021. Epub 2017 Dec 5.
6
Phylogenomic analysis of the species of the Mycobacterium tuberculosis complex demonstrates that Mycobacterium africanum, Mycobacterium bovis, Mycobacterium caprae, Mycobacterium microti and Mycobacterium pinnipedii are later heterotypic synonyms of Mycobacterium tuberculosis.结核分枝杆菌复合群物种的系统基因组分析表明,非洲分枝杆菌、牛分枝杆菌、山羊分枝杆菌、田鼠分枝杆菌和海豹分枝杆菌是结核分枝杆菌的后期异型同义词。
Int J Syst Evol Microbiol. 2018 Jan;68(1):324-332. doi: 10.1099/ijsem.0.002507. Epub 2017 Dec 5.
7
Horizontal acquisition of a hypoxia-responsive molybdenum cofactor biosynthesis pathway contributed to Mycobacterium tuberculosis pathoadaptation.缺氧反应性钼辅因子生物合成途径的水平获得有助于结核分枝杆菌的致病适应。
PLoS Pathog. 2017 Nov 27;13(11):e1006752. doi: 10.1371/journal.ppat.1006752. eCollection 2017 Nov.
8
The new phylogeny of the genus Mycobacterium: The old and the news.分枝杆菌属的新系统发育:旧的和新的。
Infect Genet Evol. 2017 Dec;56:19-25. doi: 10.1016/j.meegid.2017.10.013. Epub 2017 Oct 11.
9
Genomic characterization of Nontuberculous Mycobacteria.非结核分枝杆菌的基因组特征。
Sci Rep. 2017 Mar 27;7:45258. doi: 10.1038/srep45258.
10
The Cell Wall Lipid PDIM Contributes to Phagosomal Escape and Host Cell Exit of .细胞壁脂质PDIM有助于吞噬体逃逸和宿主细胞脱离。 (原文句子不完整,翻译可能不太准确,你可补充完整原文后继续向我提问。)
mBio. 2017 Mar 7;8(2):e00148-17. doi: 10.1128/mBio.00148-17.