Brown Foundation Institute of Molecular Medicine, University of Texas McGovern Medical School, Houston, TX, 77030, USA.
Graduate Program in Neuroscience of the University of Texas MD Anderson UTHealth Graduate School of Biomedical Sciences, Houston, TX, 77030, USA.
Nat Commun. 2019 Aug 1;10(1):3446. doi: 10.1038/s41467-019-11399-z.
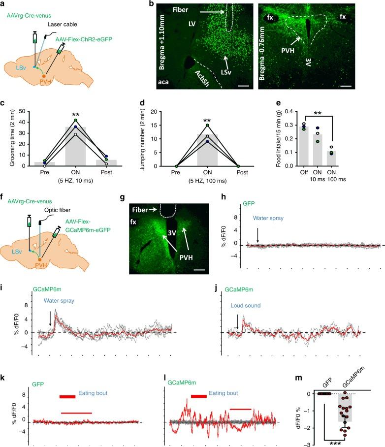
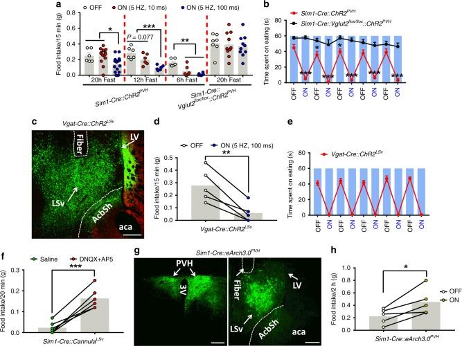
Feeding is known to be profoundly affected by stress-related emotional states and eating disorders are comorbid with psychiatric symptoms and altered emotional responses. The neural basis underlying feeding regulation by stress-related emotional changes is poorly understood. Here, we identify a novel projection from the paraventricular hypothalamus (PVH) to the ventral lateral septum (LSv) that shows a scalable regulation on feeding and behavioral changes related to emotion. Weak photostimulation of glutamatergic PVH→LSv terminals elicits stress-related self-grooming and strong photostimulation causes fear-related escape jumping associated with respective weak and strong inhibition on feeding. In contrast, inhibition of glutamatergic inputs to LSv increases feeding with signs of reduced anxiety. LSv-projecting neurons are concentrated in rostral PVH. LSv and LSv-projecting PVH neurons are activated by stressors in vivo, whereas feeding bouts were associated with reduced activity of these neurons. Thus, PVH→LSv neurotransmission underlies dynamic feeding by orchestrating emotional states, providing a novel neural circuit substrate underlying comorbidity between eating abnormalities and psychiatric disorders.
进食受到与应激相关的情绪状态的深刻影响,而饮食失调与精神症状和情绪反应改变并存。应激相关情绪变化调节进食的神经基础知之甚少。在这里,我们确定了从室旁下丘脑(PVH)到腹外侧隔核(LSv)的新投射,该投射对与情绪相关的进食和行为变化具有可调节的调节作用。谷氨酸能 PVH→LSv 末梢的弱光刺激会引起应激相关的自我梳理,强光刺激会引起与相应的弱和强进食抑制相关的恐惧相关的逃避跳跃。相比之下,LSv 中谷氨酸能传入的抑制会增加进食,并伴有焦虑减轻的迹象。投射到 LSv 的神经元集中在 PVH 的前半部分。LSv 和投射到 LSv 的 PVH 神经元在体内受到应激源的激活,而进食发作与这些神经元活动减少有关。因此,PVH→LSv 神经传递为协调情绪状态提供了动态进食的基础,为饮食异常和精神障碍共病提供了新的神经回路基础。