Suppr超能文献

环状ITGA7通过吸附miR-3187-3p上调ASXL1,抑制结直肠癌增殖。

Circ-ITGA7 sponges miR-3187-3p to upregulate ASXL1, suppressing colorectal cancer proliferation.

作者信息

Yang Guangpu, Zhang Tianhao, Ye Jinning, Yang Jie, Chen Chuangqi, Cai Shirong, Ma Jinping

机构信息

Department of Gastrointestinal Surgery, The First Affiliated Hospital of Sun Yat-sen University, Guangzhou 510080, People's Republic of China.

出版信息

Cancer Manag Res. 2019 Jul 12;11:6499-6509. doi: 10.2147/CMAR.S203137. eCollection 2019.

Abstract

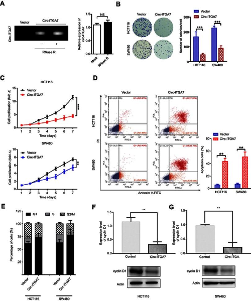
As a class of endogenous noncoding RNAs, some circular RNAs (circRNAs) have recently been reported to play a role in the regulation of tumorigenesis and progression in colorectal cancer (CRC). However, the mechanisms by which most these circRNAs function in CRC are still unclear. The objective of this study was to identify the role of circRNA-ITGA7 in CRC cell proliferation. Human genome-wide circRNA microarray v2 analysis was used for expression profile analysis. Target genes were predicted using online bioinformatics database, including TargetScan, miRDB, miRTarbase and miRMap. Gene overexpression and silencing cell models were built using cell transfection. qRT-PCR and Western blot were performed for gene and protein expression assessment. CCK8, colony formation and cell cycle analysis were used for proliferation testing. Annexin V-FITC analysis was performed for apoptosis detection. CircRNA sequencing analysis suggested that compared to that in adjacent normal control tissue, the expression of circ-ITGA7, a novel circRNA, is decreased significantly in CRC. Gain-of-function studies further demonstrated that circ-ITGA7 suppressed proliferation of CRC cells. Based on prediction and verification, we subsequently revealed that miR-3187-3p is a circ-ITGA7-associated miRNA. Furthermore, RNA sequencing and bioinformatics analyses showed that ASXL1-5'UTR, the target of miR-3187-3p, is upregulated in circ-ITGA7-overexpressed cells and mediates the circ-ITGA7-induced suppression of proliferation. Circ-ITGA7 might suppress CRC proliferation by sponging miR-3187-3p and increasing ASXL1 expression. Thus, circ-ITGA7 might be a potential diagnostic biomarker and a therapeutic target for CRC.

摘要

作为一类内源性非编码RNA,最近有报道称一些环状RNA(circRNA)在结直肠癌(CRC)的肿瘤发生和进展调控中发挥作用。然而,大多数这些circRNA在CRC中发挥作用的机制仍不清楚。本研究的目的是确定circRNA-ITGA7在CRC细胞增殖中的作用。使用人类全基因组circRNA微阵列v2分析进行表达谱分析。使用包括TargetScan、miRDB、miRTarbase和miRMap在内的在线生物信息学数据库预测靶基因。通过细胞转染建立基因过表达和沉默细胞模型。进行qRT-PCR和蛋白质免疫印迹以评估基因和蛋白质表达。使用CCK8、集落形成和细胞周期分析进行增殖测试。进行膜联蛋白V-FITC分析以检测细胞凋亡。circRNA测序分析表明,与相邻正常对照组织相比,一种新型circRNA即circ-ITGA7在CRC中的表达显著降低。功能获得性研究进一步表明,circ-ITGA7抑制CRC细胞的增殖。基于预测和验证,我们随后发现miR-3187-3p是一种与circ-ITGA7相关的miRNA。此外,RNA测序和生物信息学分析表明,miR-3187-3p的靶标ASXL1-5'UTR在circ-ITGA7过表达的细胞中上调,并介导circ-ITGA7诱导的增殖抑制。circ-ITGA7可能通过海绵吸附miR-3187-3p并增加ASXL1表达来抑制CRC增殖。因此,circ-ITGA7可能是CRC的潜在诊断生物标志物和治疗靶点。

https://cdn.ncbi.nlm.nih.gov/pmc/blobs/247a/6636182/6c0dc52e501a/CMAR-11-6499-g0001.jpg

文献AI研究员

20分钟写一篇综述,助力文献阅读效率提升50倍。

立即体验

用中文搜PubMed

大模型驱动的PubMed中文搜索引擎

马上搜索

文档翻译

学术文献翻译模型,支持多种主流文档格式。

立即体验