Department of Molecular Embryology, Institute of Anatomy and Cell Biology, Faculty of Medicine, University of Freiburg, Freiburg, Germany.
Spemann Graduate School of Biology and Medicine (SGBM) and Faculty of Biology, University of Freiburg, Freiburg, Germany.
Stem Cells. 2019 Oct;37(10):1293-1306. doi: 10.1002/stem.3057. Epub 2019 Aug 9.
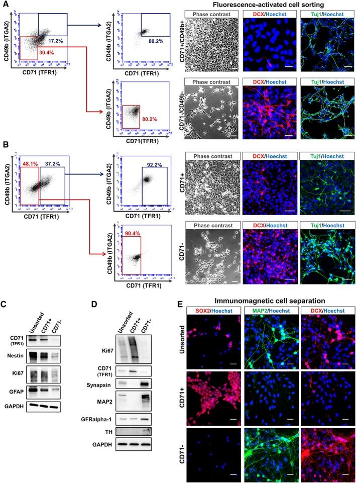
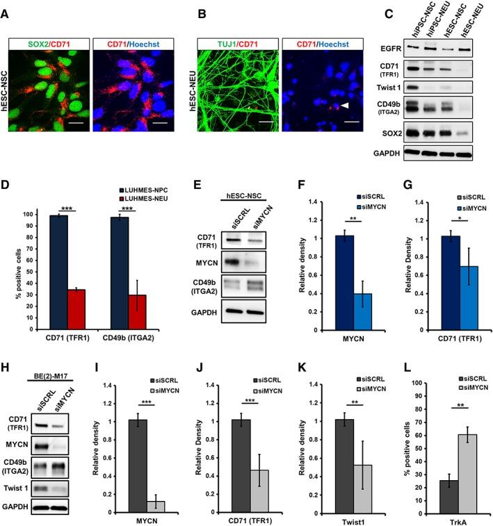
Cell state-, developmental stage-, and lineage-specific combinatorial expression of cluster of differentiation (CD) molecules enables the identification of cellular subsets via multicolor flow cytometry. We describe an exhaustive characterization of neural cell types by surface antigens, exploiting human pluripotent stem cell-derived neural cell systems. Using multiwell screening approaches followed by detailed validation of expression patterns and dynamics, we exemplify a strategy for resolving cellular heterogeneity in stem cell paradigms. In addition to providing a catalog of surface antigens expressed in the neural lineage, we identified the transferrin receptor-1 (CD71) to be differentially expressed in neural stem cells and differentiated neurons. In this context, we describe a role for N-Myc proto-oncogene (MYCN) in maintaining CD71 expression in proliferating neural cells. We report that in vitro human stem cell-derived neurons lack CD71 surface expression and that the observed differential expression can be used to identify and enrich CD71 neuronal derivatives from heterogeneous cultures. Stem Cells 2019;37:1293-1306.
细胞状态、发育阶段和谱系特异性的分化抗原(CD)分子的组合表达,使通过多色流式细胞术能够鉴定细胞亚群。我们通过表面抗原描述了人类多能干细胞衍生的神经细胞系统对神经细胞类型的全面特征。我们利用多孔筛选方法,然后详细验证表达模式和动力学,举例说明了一种解决干细胞范例中细胞异质性的策略。除了提供神经谱系中表达的表面抗原目录外,我们还发现转铁蛋白受体-1(CD71)在神经干细胞和分化神经元中差异表达。在这种情况下,我们描述了原癌基因 N-Myc(MYCN)在维持增殖神经细胞中 CD71 表达中的作用。我们报告说,体外人干细胞衍生的神经元缺乏 CD71 表面表达,并且可以使用观察到的差异表达来鉴定和富集来自异质培养物的 CD71 神经元衍生物。干细胞 2019;37:1293-1306。