Center for Neuroregeneration, Department of Neurosurgery, Houston Methodist Research Institute, Houston, TX 77030, USA.
U1141 NeuroDiderot, INSERM, Université Paris Diderot, Sorbonne Paris Cité, Hôpital Robert Debré, 48 Boulevard Sérurier, 75019 Paris, France.
Int J Mol Sci. 2019 Aug 4;20(15):3809. doi: 10.3390/ijms20153809.
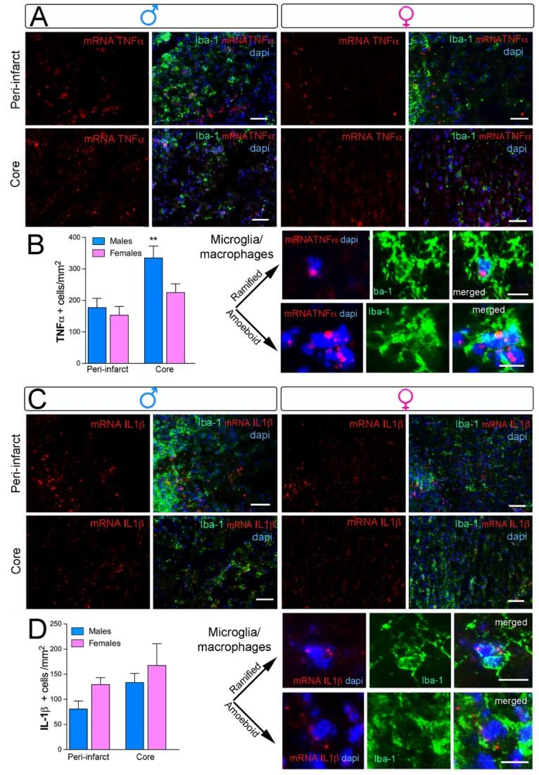
We recently reported that neonatal ischemia induces microglia/macrophage activation three days post-ischemia. We also found that female mice sustained smaller infarcts than males three months post-ischemia. The objective of our current study was to examine whether differential acute neuroinflammatory response and infiltrated immune cells occurs between male and females after three days post-ischemia. Permanent middle cerebral artery occlusion was induced in male and female postnatal 9-day-old (P9) mice, and mice were sacrificed three days after ischemia. Brains were analyzed for mRNA transcription after microglia magnetic cell sorting to evaluate M1 and M2 markers. FACS analysis was performed to assess myeloid infiltration and microglial expression of CX3 chemokine receptor 1 (CX3CR1). Inflammatory cytokine expression and microglia/macrophage activation were analyzed via in situ hybridization combined with immunofluorescence techniques. Lesion volume and cell death were measured. An increase in microglia/macrophages occurred in male versus female mice. The cells exhibited amoeboid morphology, and and (Cox-2) genes were more expressed in males. More myeloid cell infiltration was found in male versus female brains. However, we did not observe sex-dependent differences in the injured volume or cell death density. Our data show that sex differences in the acute microglial and immune responses to neonatal ischemia are likely both gene- and region-specific.
我们最近报道称,新生儿脑缺血会在缺血后 3 天诱导小胶质细胞/巨噬细胞活化。我们还发现,雌性小鼠在缺血后 3 个月的梗死体积小于雄性。我们目前的研究目的是检查雄性和雌性在缺血后 3 天是否存在急性神经炎症反应和浸润免疫细胞的差异。在雄性和雌性出生后 9 天(P9)的小鼠中诱导永久性大脑中动脉闭塞,并在缺血后 3 天处死小鼠。在进行小胶质细胞磁性细胞分选后分析大脑的 mRNA 转录,以评估 M1 和 M2 标志物。通过流式细胞术分析评估髓样细胞浸润和小胶质细胞 CX3 趋化因子受体 1(CX3CR1)的表达。通过原位杂交结合免疫荧光技术分析炎性细胞因子表达和小胶质细胞/巨噬细胞活化。测量病变体积和细胞死亡。与雌性小鼠相比,雄性小鼠的小胶质细胞/巨噬细胞数量增加。这些细胞呈阿米巴样形态,并且在雄性中更多地表达了(Cox-2)基因。在雄性大脑中发现了更多的髓样细胞浸润。然而,我们没有观察到损伤体积或细胞死亡密度的性别依赖性差异。我们的数据表明,新生儿脑缺血后急性小胶质细胞和免疫反应的性别差异可能具有基因和区域特异性。