Department of Molecular Biology and Genetics, Johns Hopkins University School of Medicine, Baltimore, Maryland, USA.
Graduate Program in Cellular and Molecular Medicine, Johns Hopkins University School of Medicine, Baltimore, Maryland, USA.
Mol Cell Biol. 2019 Oct 11;39(21). doi: 10.1128/MCB.00593-18. Print 2019 Nov 1.
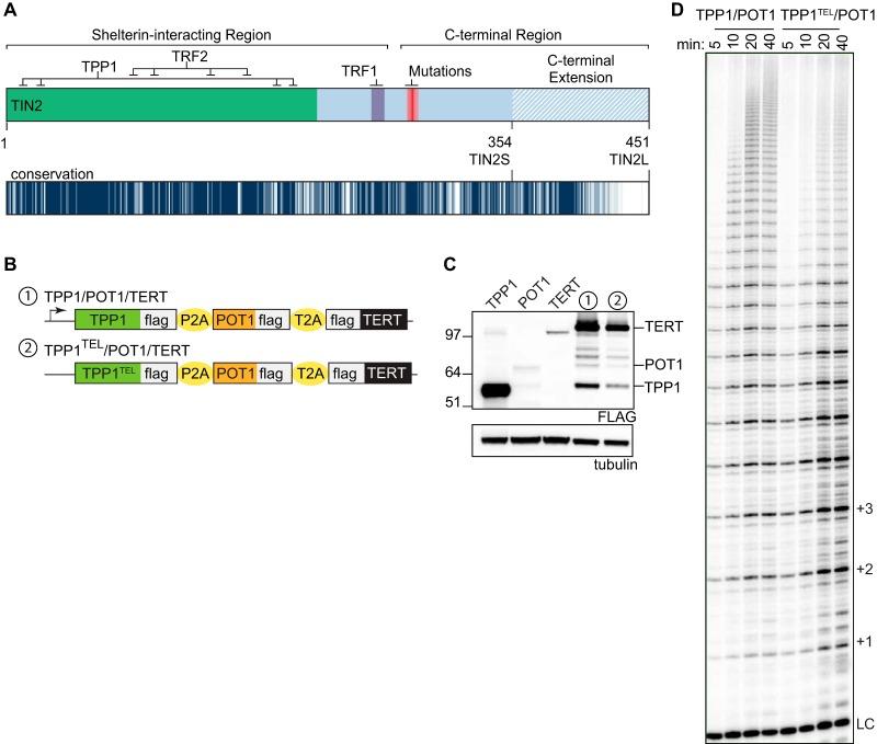
TIN2 is an important regulator of telomere length, and mutations in , the gene encoding TIN2, cause short-telomere syndromes. While the genetics underscore the importance of TIN2, the mechanism through which TIN2 regulates telomere length remains unclear. Here, we tested the effects of human TIN2 on telomerase activity. We identified a new isoform in human cells, TIN2M, that is expressed at levels similar to those of previously studied TIN2 isoforms. All three TIN2 isoforms localized to and maintained telomere integrity , and localization was not disrupted by telomere syndrome mutations. Using direct telomerase activity assays, we discovered that TIN2 stimulated telomerase processivity All of the TIN2 isoforms stimulated telomerase to similar extents. Mutations in the TPP1 TEL patch abrogated this stimulation, suggesting that TIN2 functions with TPP1/POT1 to stimulate telomerase processivity. We conclude from our data and previously published work that TIN2/TPP1/POT1 is a functional shelterin subcomplex.
TIN2 是端粒长度的重要调节剂,编码 TIN2 的基因突变会导致短端粒综合征。虽然遗传学强调了 TIN2 的重要性,但 TIN2 调节端粒长度的机制仍不清楚。在这里,我们测试了人源 TIN2 对端粒酶活性的影响。我们在人类细胞中鉴定出一种新的同工型 TIN2M,其表达水平与先前研究的 TIN2 同工型相似。所有三种 TIN2 同工型都定位于并维持端粒完整性,并且定位不受端粒综合征突变的破坏。使用直接端粒酶活性测定法,我们发现 TIN2 刺激端粒酶的进程性。所有 TIN2 同工型都以相似的程度刺激端粒酶。TPP1 TEL 补丁中的突变消除了这种刺激,表明 TIN2 与 TPP1/POT1 一起发挥作用以刺激端粒酶进程性。根据我们的数据和以前发表的工作,我们得出结论,TIN2/TPP1/POT1 是一个功能性的庇护素亚基复合物。