Suppr超能文献

耗尽 PTOV1 通过减弱癌症干细胞特性使非小细胞肺癌细胞对化疗敏感。

Depleting PTOV1 sensitizes non-small cell lung cancer cells to chemotherapy through attenuating cancer stem cell traits.

机构信息

Department of Radiation Oncology, Tianjin Medical University Cancer Institute & Hospital, Key Laboratory of Cancer Prevention and Therapy, National Clinical Research Center for Cancer, Tianjin's Clinical Research Center for Cancer, Tianjin, 300060, China.

Department of Thoracic Medical Oncology, Tianjin Medical University Cancer Institute & Hospital, Tianjin, 300060, China.

出版信息

J Exp Clin Cancer Res. 2019 Aug 6;38(1):341. doi: 10.1186/s13046-019-1349-y.

Abstract

BACKGROUND

Prostate tumor over expressed gene 1 (PTOV1) has been reported as an oncogene in several human cancers. However, the clinical significance and biological role of PTOV1 remain elusive in non-small cell lung cancer (NSCLC).

METHODS

The Cancer Genome Atlas (TCGA) data and NCBI/GEO data mining, western blotting analysis and immunohistochemistry were employed to characterize the expression of PTOV1 in NSCLC cell lines and tissues. The clinical significance of PTOV1 in NSCLC was studied by immunohistochemistry statistical analysis and Kaplan-Meier Plotter database mining. A series of in-vivo and in-vitro assays, including colony formation, CCK-8 assays, flow cytometry, wound healing, trans-well assay, tumor sphere formation, quantitative PCR, gene set enrichment analysis (GSEA), immunostaining and xenografts tumor model, were performed to demonstrate the effects of PTOV1 on chemosensitivity of NSCLC cells and the underlying mechanisms.

RESULTS

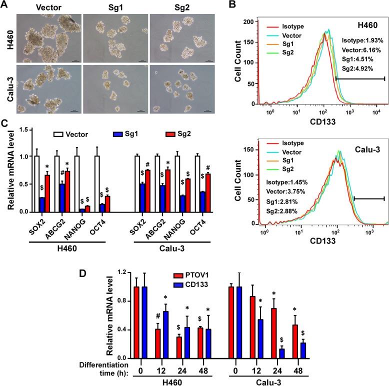
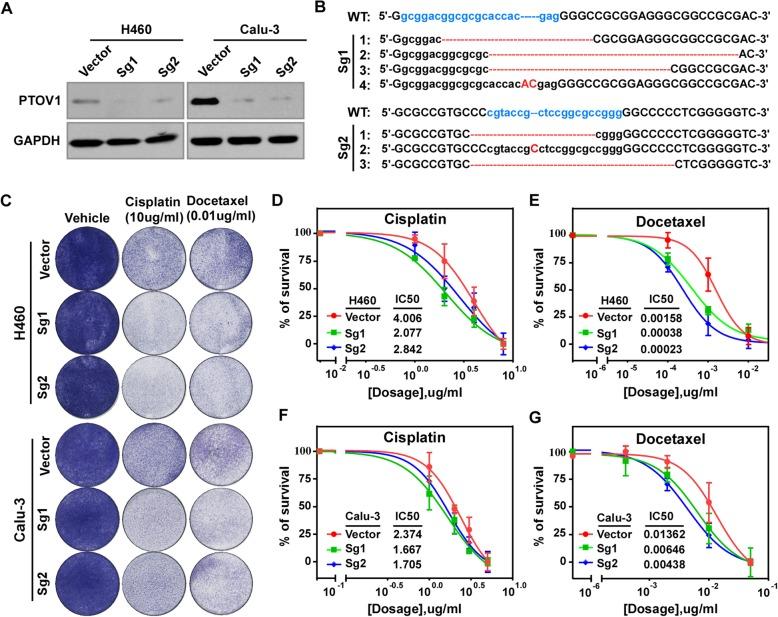
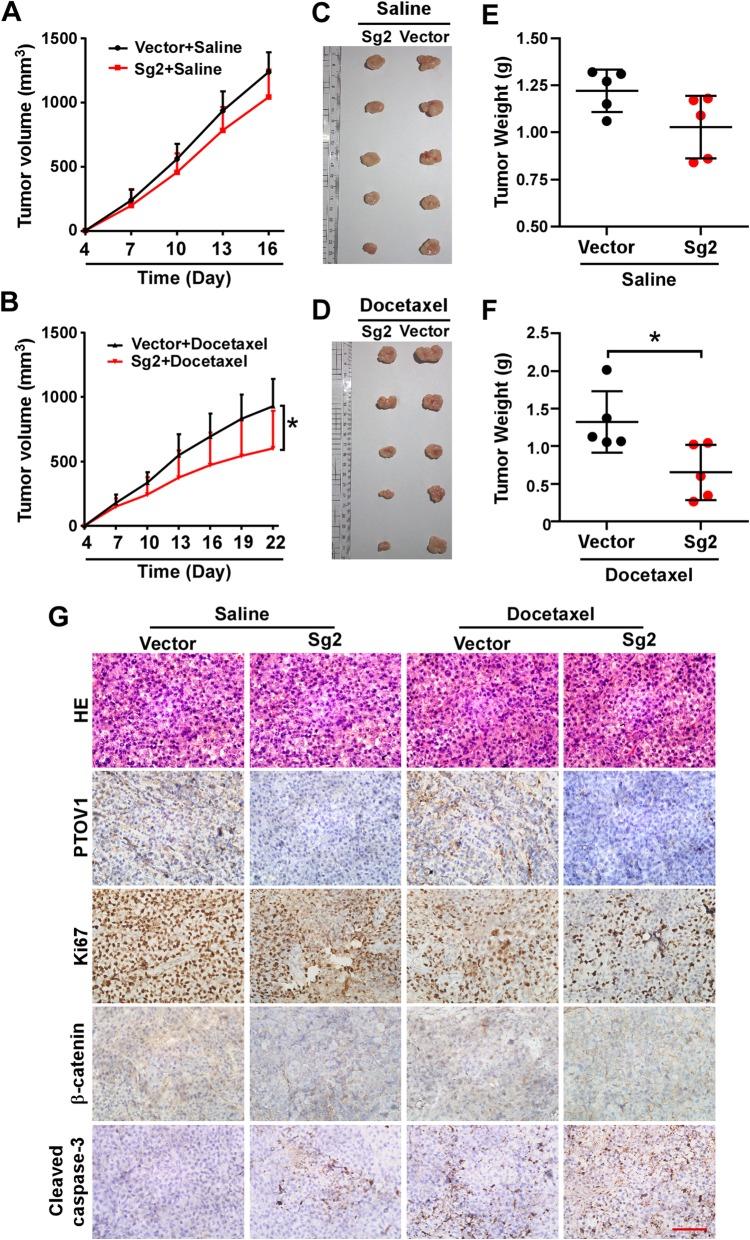
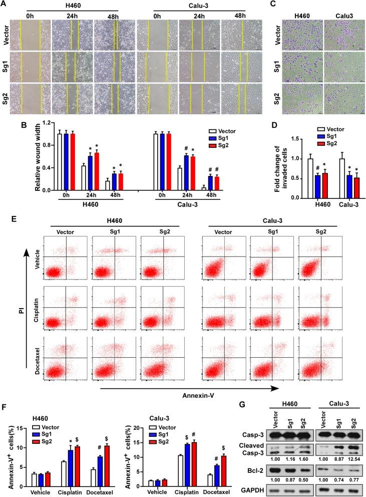
PTOV1 is overexpressed in NSCLC cell lines and tissues. High PTOV1 level indicates a short survival time and poor response to chemotherapy of NSCLC patients. Depleting PTOV1 increased sensitivity to chemotherapy drugs cisplatin and docetaxel by increasing cell apoptosis, inhibiting cell migration and invasion. Our study verified that depleting PTOV1 attenuated cancer stem cell traits through impairing DKK1/β-catenin signaling to enhance chemosensitivity of NSCLC cells.

CONCLUSION

These results suggest that PTOV1 plays an important role in the development and progression of human NSCLC and PTOV1 may serve as a therapeutic target for NSCLC patients.

摘要

背景

前列腺肿瘤过度表达基因 1(PTOV1)已在多种人类癌症中被报道为癌基因。然而,在非小细胞肺癌(NSCLC)中,PTOV1 的临床意义和生物学作用仍不清楚。

方法

采用癌症基因组图谱(TCGA)数据和 NCBI/GEO 数据挖掘、Western blot 分析和免疫组织化学方法,研究 PTOV1 在 NSCLC 细胞系和组织中的表达情况。通过免疫组织化学统计分析和 Kaplan-Meier Plotter 数据库挖掘,研究 PTOV1 在 NSCLC 中的临床意义。进行了一系列体内和体外实验,包括集落形成、CCK-8 分析、流式细胞术、划痕愈合、Transwell 测定、肿瘤球体形成、定量 PCR、基因集富集分析(GSEA)、免疫组化和异种移植肿瘤模型,以证明 PTOV1 对 NSCLC 细胞化疗敏感性的影响及其潜在机制。

结果

PTOV1 在 NSCLC 细胞系和组织中过度表达。高水平的 PTOV1 预示着 NSCLC 患者的生存时间短,对化疗反应差。敲低 PTOV1 通过增加细胞凋亡、抑制细胞迁移和侵袭,增加了对顺铂和多西他赛化疗药物的敏感性。我们的研究证实,通过削弱 DKK1/β-catenin 信号通路,敲低 PTOV1 减弱了肿瘤干细胞特性,从而增强了 NSCLC 细胞的化疗敏感性。

结论

这些结果表明,PTOV1 在人类 NSCLC 的发生和发展中起重要作用,PTOV1 可能成为 NSCLC 患者的治疗靶点。

https://cdn.ncbi.nlm.nih.gov/pmc/blobs/9c17/6685258/7833abdaf4b6/13046_2019_1349_Fig1_HTML.jpg

文献检索

告别复杂PubMed语法,用中文像聊天一样搜索,搜遍4000万医学文献。AI智能推荐,让科研检索更轻松。

立即免费搜索

文件翻译

保留排版,准确专业,支持PDF/Word/PPT等文件格式,支持 12+语言互译。

免费翻译文档

深度研究

AI帮你快速写综述,25分钟生成高质量综述,智能提取关键信息,辅助科研写作。

立即免费体验