Suppr超能文献

高渗环境与肠上皮细胞:对体外线粒体耗氧、增殖和屏障功能的影响。

Hyperosmolar environment and intestinal epithelial cells: impact on mitochondrial oxygen consumption, proliferation, and barrier function in vitro.

机构信息

UMR PNCA, AgroParisTech, INRA, Université Paris-Saclay, 75005, Paris, France.

Institut Cochin, INSERM U1016, CNRS UMR8104, Université Paris Descartes, 75014, Paris, France.

出版信息

Sci Rep. 2019 Aug 6;9(1):11360. doi: 10.1038/s41598-019-47851-9.

Abstract

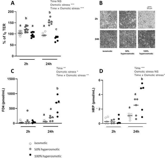
The aim of the present study was to elucidate the in vitro short-term (2-h) and longer-term (24-h) effects of hyperosmolar media (500 and 680 mOsm/L) on intestinal epithelial cells using the human colonocyte Caco-2 cell line model. We found that a hyperosmolar environment slowed down cell proliferation compared to normal osmolarity (336 mOsm/L) without inducing cell detachment or necrosis. This was associated with a transient reduction of cell mitochondrial oxygen consumption, increase in proton leak, and decrease in intracellular ATP content. The barrier function of Caco-2 monolayers was also transiently affected since increased paracellular apical-to-basal permeability and modified electrolyte permeability were measured, allowing partial equilibration of the trans-epithelial osmotic difference. In addition, hyperosmotic stress induced secretion of the pro-inflammatory cytokine IL-8. By measuring expression of genes involved in energy metabolism, tight junction forming, electrolyte permeability and intracellular signaling, different response patterns to hyperosmotic stress occurred depending on its intensity and duration. These data highlight the potential impact of increased luminal osmolarity on the intestinal epithelium renewal and barrier function and point out some cellular adaptive capacities towards luminal hyperosmolar environment.

摘要

本研究旨在使用人结肠上皮细胞 Caco-2 细胞系模型阐明高渗介质(500 和 680 mOsm/L)对肠上皮细胞的体外短期(2 小时)和长期(24 小时)影响。我们发现,与正常渗透压(336 mOsm/L)相比,高渗环境会减缓细胞增殖,而不会诱导细胞脱落或坏死。这与细胞线粒体耗氧量的短暂减少、质子泄漏的增加以及细胞内 ATP 含量的减少有关。Caco-2 单层的屏障功能也会受到短暂影响,因为测量到增加的细胞旁顶端到基底的通透性和电解质通透性的改变,允许跨上皮渗透差的部分平衡。此外,高渗应激诱导促炎细胞因子 IL-8 的分泌。通过测量参与能量代谢、紧密连接形成、电解质通透性和细胞内信号转导的基因表达,发现不同的基因对高渗应激的反应模式取决于其强度和持续时间。这些数据强调了腔内渗透压升高对肠上皮细胞更新和屏障功能的潜在影响,并指出了一些细胞对腔内高渗环境的适应性能力。

https://cdn.ncbi.nlm.nih.gov/pmc/blobs/0942/6684637/cdfc129c713c/41598_2019_47851_Fig1_HTML.jpg

文献AI研究员

20分钟写一篇综述,助力文献阅读效率提升50倍。

立即体验

用中文搜PubMed

大模型驱动的PubMed中文搜索引擎

马上搜索

文档翻译

学术文献翻译模型,支持多种主流文档格式。

立即体验