Suppr超能文献

MAP-1B、PACS-2 和 AHCYL1 在大鼠创伤性脊髓损伤后的神经重塑中受 miR-34A/B/C 和 miR-449 的调控:来自微阵列数据的初步探索性结果。

MAP‑1B, PACS‑2 and AHCYL1 are regulated by miR‑34A/B/C and miR‑449 in neuroplasticity following traumatic spinal cord injury in rats: Preliminary explorative results from microarray data.

机构信息

School of Nursing, Jilin University, Jilin 130021, P.R. China.

Department of Neurovascular Disease, The First Hospital of Jilin University, Changchun, Jilin 130021, P.R. China.

出版信息

Mol Med Rep. 2019 Oct;20(4):3011-3018. doi: 10.3892/mmr.2019.10538. Epub 2019 Jul 30.

Abstract

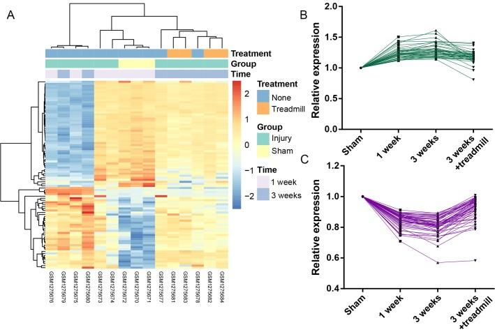
Spinal cord injury (SCI) is a specific type of damage to the central nervous system causing temporary or permanent changes in its function. The present aimed to identify the genetic changes in neuroplasticity following SCI in rats. The GSE52763 microarray dataset, which included 15 samples [3 sham (1 week), 4 injury only (1 week), 4 injury only (3 weeks), 4 injury + treadmill (3 weeks)] was downloaded from the Gene Expression Omnibus database. An empirical Bayes linear regression model in limma package was used to identify the differentially expressed genes (DEGs) in injury vs. sham and treadmill vs. non‑treadmill comparison groups. Subsequently, time series and enrichment analyses were performed using pheatmap and clusterProfile packages, respectively. Additionally, protein‑protein interaction (PPI) and transcription factor (TF)‑microRNA (miRNA)‑target regulatory networks were constructed using Cytoscape software. In total, 159 and 105 DEGs were identified in injury vs. sham groups and treadmill vs. non‑treadmill groups, respectively. There were 40 genes in cluster 1 that presented increased expression levels in the injury (1 week/3 weeks) groups compared with the sham group, and decreased expression levels in the injury + treadmill group compared with the injury only groups; conversely, 52 genes in cluster 2 exhibited decreased expression levels in the injury (1 week/3 weeks) groups compared with the sham group, and increased expression levels in the injury + treadmill group compared with the injury only groups. Enrichment analysis indicated that clusters 1 and 2 were associated with immune response and signal transduction, respectively. Furthermore, microtubule associated protein 1B, phosphofurin acidic cluster sorting protein 2 and adenosylhomocysteinase‑like 1 exhibited the highest degrees in the regulatory network, and were regulated by miRNAs including miR‑34A, miR‑34B, miR‑34C and miR‑449. These miRNAs and their target genes may serve important roles in neuroplasticity following traumatic SCI in rats. Nevertheless, additional in‑depth studies are required to confirm these data.

摘要

脊髓损伤 (SCI) 是中枢神经系统的一种特定损伤类型,会导致其功能暂时或永久性改变。本研究旨在鉴定 SCI 后大鼠神经可塑性的基因变化。从基因表达综合数据库中下载了包含 15 个样本[3 个假手术(1 周)、4 个损伤仅(1 周)、4 个损伤仅(3 周)、4 个损伤+跑步机(3 周)]的 GSE52763 微阵列数据集。在 limma 包中使用经验贝叶斯线性回归模型来鉴定损伤与假手术和跑步机与非跑步机比较组之间的差异表达基因(DEGs)。随后,分别使用 pheatmap 和 clusterProfile 包进行时间序列和富集分析。此外,使用 Cytoscape 软件构建蛋白质-蛋白质相互作用(PPI)和转录因子(TF)-微小 RNA(miRNA)-靶标调控网络。总共在损伤与假手术组和跑步机与非跑步机组中分别鉴定到 159 个和 105 个 DEGs。在第 1 组中,有 40 个基因在损伤(1 周/3 周)组中与假手术组相比表达水平升高,在损伤+跑步机组中与损伤仅组相比表达水平降低;相反,在第 2 组中,有 52 个基因在损伤(1 周/3 周)组中与假手术组相比表达水平降低,在损伤+跑步机组中与损伤仅组相比表达水平升高。富集分析表明,簇 1 和簇 2 分别与免疫反应和信号转导有关。此外,微管相关蛋白 1B、磷酸化富脯氨酸酸性簇分选蛋白 2 和腺苷同型半胱氨酸酶样 1 在调控网络中具有最高的度数,受 miR-34A、miR-34B、miR-34C 和 miR-449 等 miRNA 的调控。这些 miRNA 和它们的靶基因可能在大鼠创伤性 SCI 后的神经可塑性中发挥重要作用。然而,需要进一步的深入研究来证实这些数据。

https://cdn.ncbi.nlm.nih.gov/pmc/blobs/2c20/6755151/98cf67f5939c/MMR-20-04-3011-g00.jpg

文献AI研究员

20分钟写一篇综述,助力文献阅读效率提升50倍。

立即体验

用中文搜PubMed

大模型驱动的PubMed中文搜索引擎

马上搜索

文档翻译

学术文献翻译模型,支持多种主流文档格式。

立即体验