Suppr超能文献

磷酸丝氨酸磷酸酶通过 IRS-1 的去磷酸化和非经典的 L-丝氨酸非依赖性途径促进肺癌进展。

Phosphoserine Phosphatase Promotes Lung Cancer Progression through the Dephosphorylation of IRS-1 and a Noncanonical L-Serine-Independent Pathway.

机构信息

Personalized Genomic Medicine Research Center, Korea Research Institute of Bioscience & Biotechnology (KRIBB), Daejeon 34141, Korea.

Research Institute, National Cancer Center, Goyang 10408, Korea.

出版信息

Mol Cells. 2019 Aug 31;42(8):604-616. doi: 10.14348/molcells.2019.0160.

Abstract

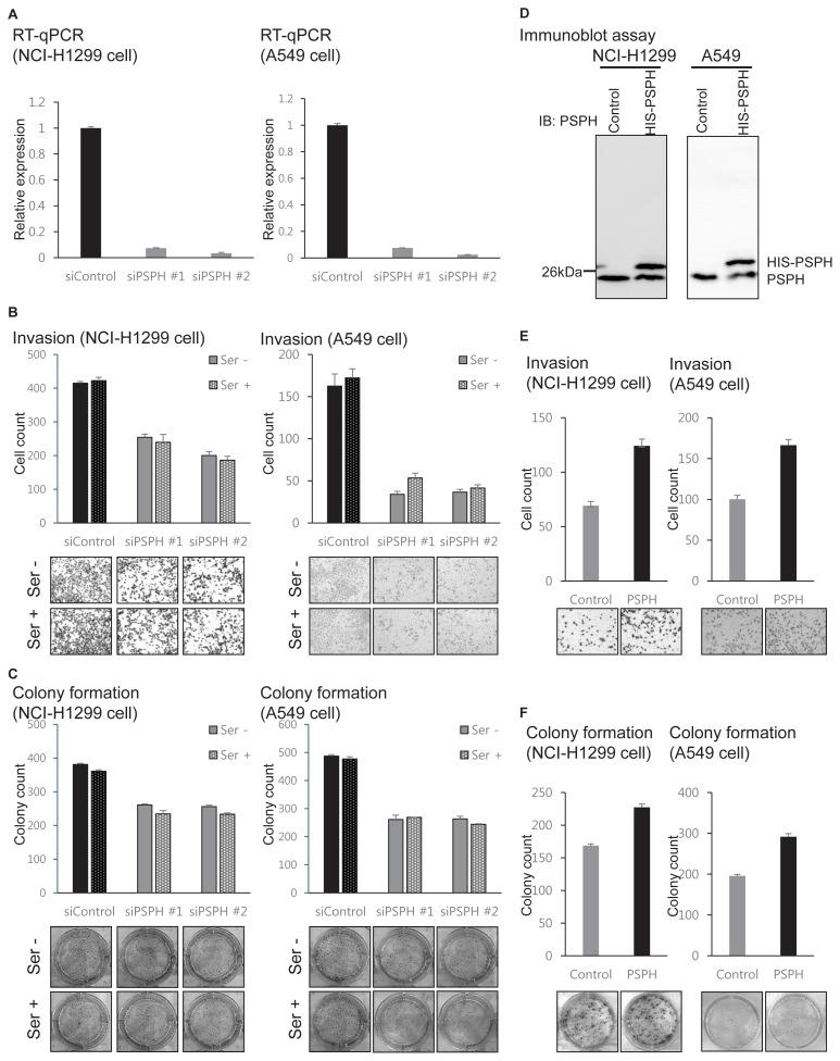
Phosphoserine phosphatase (PSPH) is one of the key enzymes of the L-serine synthesis pathway. PSPH is reported to affect the progression and survival of several cancers in an L-serine synthesis-independent manner, but the mechanism remains elusive. We demonstrate that PSPH promotes lung cancer progression through a noncanonical L-serine-independent pathway. PSPH was significantly associated with the prognosis of lung cancer patients and regulated the invasion and colony formation of lung cancer cells. Interestingly, L-serine had no effect on the altered invasion and colony formation by PSPH. Upon measuring the phosphatase activity of PSPH on a serine-phosphorylated peptide, we found that PSPH dephosphorylated phospho-serine in peptide sequences. To identify the target proteins of PSPH, we analyzed the protein phosphorylation profile and the PSPH-interacting protein profile using proteomic analyses and found one putative target protein, IRS-1. Immunoprecipitation and immunoblot assays validated a specific interaction between PSPH and IRS1 and the dephosphorylation of phospho-IRS-1 by PSPH in lung cancer cells. We suggest that the specific interaction and dephosphorylation activity of PSPH have novel therapeutic potential for lung cancer treatment, while the metabolic activity of PSPH, as a therapeutic target, is controversial.

摘要

磷酸丝氨酸磷酸酶(PSPH)是 L-丝氨酸合成途径的关键酶之一。有报道称,PSPH 以一种不依赖 L-丝氨酸合成的方式影响多种癌症的进展和存活,但具体机制尚不清楚。我们证明 PSPH 通过一种非典型的非依赖 L-丝氨酸途径促进肺癌的进展。PSPH 与肺癌患者的预后显著相关,并调节肺癌细胞的侵袭和集落形成。有趣的是,L-丝氨酸对 PSPH 改变的侵袭和集落形成没有影响。在测量 PSPH 对丝氨酸磷酸化肽的磷酸酶活性时,我们发现 PSPH 使肽序列中的磷酸丝氨酸去磷酸化。为了鉴定 PSPH 的靶蛋白,我们使用蛋白质组学分析分析了蛋白质磷酸化谱和 PSPH 相互作用蛋白谱,发现了一个潜在的靶蛋白 IRS-1。免疫沉淀和免疫印迹实验验证了 PSPH 和 IRS1 之间的特异性相互作用以及 PSPH 在肺癌细胞中对磷酸化 IRS-1 的去磷酸化作用。我们认为 PSPH 的特异性相互作用和去磷酸化活性为肺癌治疗提供了新的治疗潜力,而 PSPH 的代谢活性作为治疗靶点存在争议。

https://cdn.ncbi.nlm.nih.gov/pmc/blobs/6c95/6715339/df7ca71d14be/molce-42-604f1.jpg

文献AI研究员

20分钟写一篇综述,助力文献阅读效率提升50倍。

立即体验

用中文搜PubMed

大模型驱动的PubMed中文搜索引擎

马上搜索

文档翻译

学术文献翻译模型,支持多种主流文档格式。

立即体验