• 文献检索
  • 文档翻译
  • 深度研究
  • 学术资讯
  • Suppr Zotero 插件Zotero 插件
  • 邀请有礼
  • 套餐&价格
  • 历史记录
应用&插件
Suppr Zotero 插件Zotero 插件浏览器插件Mac 客户端Windows 客户端微信小程序
定价
高级版会员购买积分包购买API积分包
服务
文献检索文档翻译深度研究API 文档MCP 服务
关于我们
关于 Suppr公司介绍联系我们用户协议隐私条款
关注我们

Suppr 超能文献

核心技术专利:CN118964589B侵权必究
粤ICP备2023148730 号-1Suppr @ 2026

文献检索

告别复杂PubMed语法,用中文像聊天一样搜索,搜遍4000万医学文献。AI智能推荐,让科研检索更轻松。

立即免费搜索

文件翻译

保留排版,准确专业,支持PDF/Word/PPT等文件格式,支持 12+语言互译。

免费翻译文档

深度研究

AI帮你快速写综述,25分钟生成高质量综述,智能提取关键信息,辅助科研写作。

立即免费体验

基于前沿设备的多生物识别系统用于实验性非接触式验证。

Multi-Biometric System Based on Cutting-Edge Equipment for Experimental Contactless Verification.

作者信息

Kolda Lukas, Krejcar Ondrej, Selamat Ali, Kuca Kamil, Fadeyi Oluwaseun

机构信息

Faculty of Informatics and Management, University of Hradec Kralove, Hradec Kralove 50003, Czech Republic.

Malaysia Japan International Institute of Technology (MJIIT), Universiti Teknologi Malaysia Kuala Lumpur, Jalan Sultan Yahya Petra, Kuala Lumpur 54100, Malaysia.

出版信息

Sensors (Basel). 2019 Aug 26;19(17):3709. doi: 10.3390/s19173709.

DOI:10.3390/s19173709
PMID:31455045
原文链接:https://pmc.ncbi.nlm.nih.gov/articles/PMC6749222/
Abstract

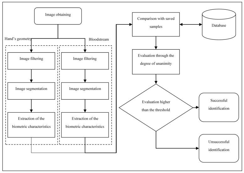
Biometric verification methods have gained significant popularity in recent times, which has brought about their extensive usage. In light of theoretical evidence surrounding the development of biometric verification, we proposed an experimental multi-biometric system for laboratory testing. First, the proposed system was designed such that it was able to identify and verify a user through the hand contour, and blood flow (blood stream) at the upper part of the hand. Next, we detailed the hard and software solutions for the system. A total of 40 subjects agreed to be a part of data generation team, which produced 280 hand images. The core of this paper lies in evaluating individual metrics, which are functions of frequency comparison of the double type faults with the EER (Equal Error Rate) values. The lowest value was measured for the case of the modified Hausdorff distance metric - Maximally Helicity Violating (MHV). Furthermore, for the verified biometric characteristics (Hamming distance and MHV), appropriate and suitable metrics have been proposed and experimented to optimize system precision. Thus, the EER value for the designed multi-biometric system in the context of this work was found to be 5%, which proves that metrics consolidation increases the precision of the multi-biometric system. Algorithms used for the proposed multi-biometric device shows that the individual metrics exhibit significant accuracy but perform better on consolidation, with a few shortcomings.

摘要

生物特征验证方法近年来广受欢迎,这导致了它们的广泛应用。鉴于围绕生物特征验证发展的理论证据,我们提出了一种用于实验室测试的实验性多生物特征系统。首先,所提出的系统被设计为能够通过手部轮廓以及手部上部的血流(血流情况)来识别和验证用户。接下来,我们详细介绍了该系统的硬件和软件解决方案。共有40名受试者同意成为数据生成团队的一部分,他们生成了280张手部图像。本文的核心在于评估各个指标,这些指标是双类型故障与等错误率(EER)值的频率比较函数。对于改进的豪斯多夫距离度量——最大螺旋度违反(MHV)的情况,测量到了最低值。此外,对于已验证的生物特征(汉明距离和MHV),已经提出并试验了合适且适用的指标以优化系统精度。因此,在这项工作的背景下,所设计的多生物特征系统的EER值为5%,这证明了指标整合提高了多生物特征系统的精度。用于所提出的多生物特征设备的算法表明,各个指标具有显著的准确性,但在整合时表现更好,不过也存在一些缺点。

https://cdn.ncbi.nlm.nih.gov/pmc/blobs/2647/6749222/82e9117ef623/sensors-19-03709-g017.jpg
https://cdn.ncbi.nlm.nih.gov/pmc/blobs/2647/6749222/17a401e26a81/sensors-19-03709-g001.jpg
https://cdn.ncbi.nlm.nih.gov/pmc/blobs/2647/6749222/4c406981aa4a/sensors-19-03709-g002.jpg
https://cdn.ncbi.nlm.nih.gov/pmc/blobs/2647/6749222/bb8d4d74f982/sensors-19-03709-g003.jpg
https://cdn.ncbi.nlm.nih.gov/pmc/blobs/2647/6749222/abf6058da6bb/sensors-19-03709-g004.jpg
https://cdn.ncbi.nlm.nih.gov/pmc/blobs/2647/6749222/f2db1a9da0cd/sensors-19-03709-g005.jpg
https://cdn.ncbi.nlm.nih.gov/pmc/blobs/2647/6749222/7800953f9ac8/sensors-19-03709-g006.jpg
https://cdn.ncbi.nlm.nih.gov/pmc/blobs/2647/6749222/39a7e1d91018/sensors-19-03709-g007.jpg
https://cdn.ncbi.nlm.nih.gov/pmc/blobs/2647/6749222/c81a640f171f/sensors-19-03709-g008.jpg
https://cdn.ncbi.nlm.nih.gov/pmc/blobs/2647/6749222/574155391066/sensors-19-03709-g009.jpg
https://cdn.ncbi.nlm.nih.gov/pmc/blobs/2647/6749222/35f133795268/sensors-19-03709-g010.jpg
https://cdn.ncbi.nlm.nih.gov/pmc/blobs/2647/6749222/9d211d28c544/sensors-19-03709-g011.jpg
https://cdn.ncbi.nlm.nih.gov/pmc/blobs/2647/6749222/66113f361335/sensors-19-03709-g012.jpg
https://cdn.ncbi.nlm.nih.gov/pmc/blobs/2647/6749222/c6b8b89bdea5/sensors-19-03709-g013.jpg
https://cdn.ncbi.nlm.nih.gov/pmc/blobs/2647/6749222/64d662ba1f14/sensors-19-03709-g014.jpg
https://cdn.ncbi.nlm.nih.gov/pmc/blobs/2647/6749222/2cf9502ffefd/sensors-19-03709-g015.jpg
https://cdn.ncbi.nlm.nih.gov/pmc/blobs/2647/6749222/02ad1cb20764/sensors-19-03709-g016.jpg
https://cdn.ncbi.nlm.nih.gov/pmc/blobs/2647/6749222/82e9117ef623/sensors-19-03709-g017.jpg
https://cdn.ncbi.nlm.nih.gov/pmc/blobs/2647/6749222/17a401e26a81/sensors-19-03709-g001.jpg
https://cdn.ncbi.nlm.nih.gov/pmc/blobs/2647/6749222/4c406981aa4a/sensors-19-03709-g002.jpg
https://cdn.ncbi.nlm.nih.gov/pmc/blobs/2647/6749222/bb8d4d74f982/sensors-19-03709-g003.jpg
https://cdn.ncbi.nlm.nih.gov/pmc/blobs/2647/6749222/abf6058da6bb/sensors-19-03709-g004.jpg
https://cdn.ncbi.nlm.nih.gov/pmc/blobs/2647/6749222/f2db1a9da0cd/sensors-19-03709-g005.jpg
https://cdn.ncbi.nlm.nih.gov/pmc/blobs/2647/6749222/7800953f9ac8/sensors-19-03709-g006.jpg
https://cdn.ncbi.nlm.nih.gov/pmc/blobs/2647/6749222/39a7e1d91018/sensors-19-03709-g007.jpg
https://cdn.ncbi.nlm.nih.gov/pmc/blobs/2647/6749222/c81a640f171f/sensors-19-03709-g008.jpg
https://cdn.ncbi.nlm.nih.gov/pmc/blobs/2647/6749222/574155391066/sensors-19-03709-g009.jpg
https://cdn.ncbi.nlm.nih.gov/pmc/blobs/2647/6749222/35f133795268/sensors-19-03709-g010.jpg
https://cdn.ncbi.nlm.nih.gov/pmc/blobs/2647/6749222/9d211d28c544/sensors-19-03709-g011.jpg
https://cdn.ncbi.nlm.nih.gov/pmc/blobs/2647/6749222/66113f361335/sensors-19-03709-g012.jpg
https://cdn.ncbi.nlm.nih.gov/pmc/blobs/2647/6749222/c6b8b89bdea5/sensors-19-03709-g013.jpg
https://cdn.ncbi.nlm.nih.gov/pmc/blobs/2647/6749222/64d662ba1f14/sensors-19-03709-g014.jpg
https://cdn.ncbi.nlm.nih.gov/pmc/blobs/2647/6749222/2cf9502ffefd/sensors-19-03709-g015.jpg
https://cdn.ncbi.nlm.nih.gov/pmc/blobs/2647/6749222/02ad1cb20764/sensors-19-03709-g016.jpg
https://cdn.ncbi.nlm.nih.gov/pmc/blobs/2647/6749222/82e9117ef623/sensors-19-03709-g017.jpg

相似文献

1
Multi-Biometric System Based on Cutting-Edge Equipment for Experimental Contactless Verification.基于前沿设备的多生物识别系统用于实验性非接触式验证。
Sensors (Basel). 2019 Aug 26;19(17):3709. doi: 10.3390/s19173709.
2
Biometric recognition via texture features of eye movement trajectories in a visual searching task.基于视觉搜索任务中眼球运动轨迹纹理特征的生物识别。
PLoS One. 2018 Apr 4;13(4):e0194475. doi: 10.1371/journal.pone.0194475. eCollection 2018.
3
Biometric From Surface Electromyogram (sEMG): Feasibility of User Verification and Identification Based on Gesture Recognition.基于表面肌电图(sEMG)的生物特征识别:基于手势识别的用户验证与识别可行性
Front Bioeng Biotechnol. 2020 Feb 14;8:58. doi: 10.3389/fbioe.2020.00058. eCollection 2020.
4
Contact-Free Multispectral Identity Verification System Using Palm Veins and Deep Neural Network.基于掌静脉和深度神经网络的非接触式多光谱身份验证系统。
Sensors (Basel). 2020 Oct 6;20(19):5695. doi: 10.3390/s20195695.
5
Wrist Vascular Biometric Recognition Using a Portable Contactless System.腕部血管生物特征识别的便携式非接触系统
Sensors (Basel). 2020 Mar 7;20(5):1469. doi: 10.3390/s20051469.
6
Combined Fully Contactless Finger and Hand Vein Capturing Device with a Corresponding Dataset.带对应数据集的全非接触式手指和手部静脉采集设备。
Sensors (Basel). 2019 Nov 17;19(22):5014. doi: 10.3390/s19225014.
7
t-EER: Parameter-Free Tandem Evaluation of Countermeasures and Biometric Comparators.t-EER:对策与生物特征比较器的无参数串联评估
IEEE Trans Pattern Anal Mach Intell. 2024 May;46(5):2622-2637. doi: 10.1109/TPAMI.2023.3313648. Epub 2024 Apr 3.
8
On the Feasibility of Low-Cost Wearable Sensors for Multi-Modal Biometric Verification.低成本可穿戴传感器在多模态生物特征验证中的可行性研究。
Sensors (Basel). 2018 Aug 24;18(9):2782. doi: 10.3390/s18092782.
9
Efficient implementation of optical scanning holography in cancelable biometrics.光学扫描全息术在可撤销生物识别中的有效实现。
Appl Opt. 2021 May 1;60(13):3659-3667. doi: 10.1364/AO.415523.
10
Biometric Authentication Using the PPG: A Long-Term Feasibility Study.基于 PPG 的生物认证:一项长期可行性研究。
Sensors (Basel). 2018 May 11;18(5):1525. doi: 10.3390/s18051525.

引用本文的文献

1
Multi-Wavelength Biometric Acquisition System Utilizing Finger Vasculature NIR Imaging.利用近红外成像的多波长生物特征采集系统。
Sensors (Basel). 2023 Feb 10;23(4):1981. doi: 10.3390/s23041981.
2
Contact-Free Multispectral Identity Verification System Using Palm Veins and Deep Neural Network.基于掌静脉和深度神经网络的非接触式多光谱身份验证系统。
Sensors (Basel). 2020 Oct 6;20(19):5695. doi: 10.3390/s20195695.

本文引用的文献

1
Multimodal Biometric Recognition Based on Convolutional Neural Network by the Fusion of Finger-Vein and Finger Shape Using Near-Infrared (NIR) Camera Sensor.基于卷积神经网络的近红外(NIR)相机传感器融合的手指静脉和手指形状的多模态生物识别。
Sensors (Basel). 2018 Jul 15;18(7):2296. doi: 10.3390/s18072296.
2
Blood vessel segmentation in modern wide-field retinal images in the presence of additive Gaussian noise.存在加性高斯噪声情况下现代宽视野视网膜图像中的血管分割
J Med Imaging (Bellingham). 2018 Jul;5(3):031405. doi: 10.1117/1.JMI.5.3.031405. Epub 2018 Feb 27.
3
Writer identification: A comparative study across three world major languages.
作者身份识别:三种世界主要语言的比较研究
Forensic Sci Int. 2017 Oct;279:41-52. doi: 10.1016/j.forsciint.2017.07.034. Epub 2017 Aug 4.
4
Biometrics' new identity--measuring more physical and biological traits: Research into the characteristics that are unique to an individual is addressing the need to correctly identify people in a variety of medical, social and security contexts.生物识别技术的新身份——测量更多身体和生物特征:对个体独特特征的研究满足了在各种医疗、社会和安全环境中准确识别人员的需求。
EMBO Rep. 2016 Jan;17(1):22-6. doi: 10.15252/embr.201541677. Epub 2015 Dec 14.
5
Comparing Alternative Biometric Models with and without Gene-by-Measured Environment Interaction in Behavior Genetic Designs: Statistical Operating Characteristics.在行为遗传学设计中比较有无基因与测量环境交互作用的替代生物特征模型:统计操作特征
Behav Genet. 2015 Jul;45(4):480-91. doi: 10.1007/s10519-015-9710-1. Epub 2015 Feb 28.
6
Contact-free palm-vein recognition based on local invariant features.基于局部不变特征的非接触式掌静脉识别
PLoS One. 2014 May 27;9(5):e97548. doi: 10.1371/journal.pone.0097548. eCollection 2014.
7
Geographic Object-Based Image Analysis - Towards a new paradigm.基于地理对象的图像分析——迈向新范式。
ISPRS J Photogramm Remote Sens. 2014 Jan;87(100):180-191. doi: 10.1016/j.isprsjprs.2013.09.014.
8
Evaluation of an abbreviated impactor for fine particle fraction (FPF) determination of metered dose inhalers (MDI).评价一种用于测量计量吸入器(MDI)中细颗粒分数(FPF)的简化撞击器。
AAPS PharmSciTech. 2013 Sep;14(3):1004-11. doi: 10.1208/s12249-013-9984-7. Epub 2013 Jun 19.
9
Hand biometric recognition based on fused hand geometry and vascular patterns.基于融合的手几何形状和血管模式的手部生物识别。
Sensors (Basel). 2013 Feb 28;13(3):2895-910. doi: 10.3390/s130302895.
10
Unconstrained and contactless hand geometry biometrics.无约束和非接触式手几何生物特征识别。
Sensors (Basel). 2011;11(11):10143-64. doi: 10.3390/s111110143. Epub 2011 Oct 25.