• 文献检索
  • 文档翻译
  • 深度研究
  • 学术资讯
  • Suppr Zotero 插件Zotero 插件
  • 邀请有礼
  • 套餐&价格
  • 历史记录
应用&插件
Suppr Zotero 插件Zotero 插件浏览器插件Mac 客户端Windows 客户端微信小程序
定价
高级版会员购买积分包购买API积分包
服务
文献检索文档翻译深度研究API 文档MCP 服务
关于我们
关于 Suppr公司介绍联系我们用户协议隐私条款
关注我们

Suppr 超能文献

核心技术专利:CN118964589B侵权必究
粤ICP备2023148730 号-1Suppr @ 2026

文献检索

告别复杂PubMed语法,用中文像聊天一样搜索,搜遍4000万医学文献。AI智能推荐,让科研检索更轻松。

立即免费搜索

文件翻译

保留排版,准确专业,支持PDF/Word/PPT等文件格式,支持 12+语言互译。

免费翻译文档

深度研究

AI帮你快速写综述,25分钟生成高质量综述,智能提取关键信息,辅助科研写作。

立即免费体验

Xist 介导的多梳蛋白募集在 X 染色体失活启动中的作用。

The role of Xist-mediated Polycomb recruitment in the initiation of X-chromosome inactivation.

机构信息

Mammalian Developmental Epigenetics Group, Institut Curie, CNRS UMR3215, INSERM U934, PSL University, Paris, France.

Instituto de Medicina Molecular, João Lobo Antunes, Faculdade de Medicina, Universidade de Lisboa, Lisboa, Portugal.

出版信息

EMBO Rep. 2019 Oct 4;20(10):e48019. doi: 10.15252/embr.201948019. Epub 2019 Aug 27.

DOI:10.15252/embr.201948019
PMID:31456285
原文链接:https://pmc.ncbi.nlm.nih.gov/articles/PMC6776897/
Abstract

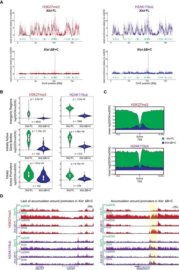
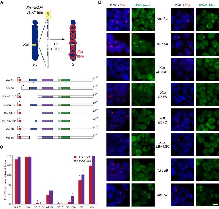
Xist RNA has been established as the master regulator of X-chromosome inactivation (XCI) in female eutherian mammals, but its mechanism of action remains unclear. By creating novel Xist-inducible mutants at the endogenous locus in male mouse embryonic stem (ES) cells, we dissect the role of the conserved A-B-C-F repeats in the initiation of XCI. We find that transcriptional silencing can be largely uncoupled from Polycomb repressive complex 1 and complex 2 (PRC1/2) recruitment, which requires B and C repeats. Xist ΔB+C RNA specifically loses interaction with PCGF3/5 subunits of PRC1, while binding of other Xist partners is largely unaffected. However, a slight relaxation of transcriptional silencing in Xist ΔB+C indicates a role for PRC1/2 proteins in early stabilization of gene repression. Distinct modules within the Xist RNA are therefore involved in the convergence of independent chromatin modification and gene repression pathways. In this context, Polycomb recruitment seems to be of moderate relevance in the initiation of silencing.

摘要

Xist RNA 已被确定为雌性真哺乳类动物 X 染色体失活 (XCI) 的主要调控因子,但它的作用机制仍不清楚。通过在雄性小鼠胚胎干细胞 (ES) 细胞的内源性基因座上创建新型的 Xist 诱导突变体,我们剖析了保守的 A-B-C-F 重复在 XCI 起始中的作用。我们发现转录沉默可以与多梳抑制复合物 1 和复合物 2 (PRC1/2) 的募集基本分离,这需要 B 和 C 重复。Xist ΔB+C RNA 特异性失去与 PRC1 的 PCGF3/5 亚基的相互作用,而其他 Xist 伴侣的结合则基本不受影响。然而,Xist ΔB+C 中转录沉默的轻微放松表明 PRC1/2 蛋白在早期基因抑制的稳定中起作用。因此,Xist RNA 内的不同模块参与了独立的染色质修饰和基因抑制途径的收敛。在这种情况下,多梳蛋白募集在沉默的起始中似乎具有中等重要性。

https://cdn.ncbi.nlm.nih.gov/pmc/blobs/9ca3/6776897/6862dc3a83d1/EMBR-20-e48019-g010.jpg
https://cdn.ncbi.nlm.nih.gov/pmc/blobs/9ca3/6776897/82d9ec0f8d05/EMBR-20-e48019-g002.jpg
https://cdn.ncbi.nlm.nih.gov/pmc/blobs/9ca3/6776897/7bb2ae614426/EMBR-20-e48019-g003.jpg
https://cdn.ncbi.nlm.nih.gov/pmc/blobs/9ca3/6776897/be9821af9baa/EMBR-20-e48019-g005.jpg
https://cdn.ncbi.nlm.nih.gov/pmc/blobs/9ca3/6776897/02636fd3f1fe/EMBR-20-e48019-g004.jpg
https://cdn.ncbi.nlm.nih.gov/pmc/blobs/9ca3/6776897/321708df4075/EMBR-20-e48019-g007.jpg
https://cdn.ncbi.nlm.nih.gov/pmc/blobs/9ca3/6776897/72c8aad72f66/EMBR-20-e48019-g009.jpg
https://cdn.ncbi.nlm.nih.gov/pmc/blobs/9ca3/6776897/19f334792a66/EMBR-20-e48019-g006.jpg
https://cdn.ncbi.nlm.nih.gov/pmc/blobs/9ca3/6776897/717217dc1033/EMBR-20-e48019-g008.jpg
https://cdn.ncbi.nlm.nih.gov/pmc/blobs/9ca3/6776897/329bf97c1995/EMBR-20-e48019-g011.jpg
https://cdn.ncbi.nlm.nih.gov/pmc/blobs/9ca3/6776897/6862dc3a83d1/EMBR-20-e48019-g010.jpg
https://cdn.ncbi.nlm.nih.gov/pmc/blobs/9ca3/6776897/82d9ec0f8d05/EMBR-20-e48019-g002.jpg
https://cdn.ncbi.nlm.nih.gov/pmc/blobs/9ca3/6776897/7bb2ae614426/EMBR-20-e48019-g003.jpg
https://cdn.ncbi.nlm.nih.gov/pmc/blobs/9ca3/6776897/be9821af9baa/EMBR-20-e48019-g005.jpg
https://cdn.ncbi.nlm.nih.gov/pmc/blobs/9ca3/6776897/02636fd3f1fe/EMBR-20-e48019-g004.jpg
https://cdn.ncbi.nlm.nih.gov/pmc/blobs/9ca3/6776897/321708df4075/EMBR-20-e48019-g007.jpg
https://cdn.ncbi.nlm.nih.gov/pmc/blobs/9ca3/6776897/72c8aad72f66/EMBR-20-e48019-g009.jpg
https://cdn.ncbi.nlm.nih.gov/pmc/blobs/9ca3/6776897/19f334792a66/EMBR-20-e48019-g006.jpg
https://cdn.ncbi.nlm.nih.gov/pmc/blobs/9ca3/6776897/717217dc1033/EMBR-20-e48019-g008.jpg
https://cdn.ncbi.nlm.nih.gov/pmc/blobs/9ca3/6776897/329bf97c1995/EMBR-20-e48019-g011.jpg
https://cdn.ncbi.nlm.nih.gov/pmc/blobs/9ca3/6776897/6862dc3a83d1/EMBR-20-e48019-g010.jpg

相似文献

1
The role of Xist-mediated Polycomb recruitment in the initiation of X-chromosome inactivation.Xist 介导的多梳蛋白募集在 X 染色体失活启动中的作用。
EMBO Rep. 2019 Oct 4;20(10):e48019. doi: 10.15252/embr.201948019. Epub 2019 Aug 27.
2
hnRNPK Recruits PCGF3/5-PRC1 to the Xist RNA B-Repeat to Establish Polycomb-Mediated Chromosomal Silencing.异质性核糖核蛋白K将PCGF3/5 - 多梳抑制复合体1招募至Xist RNA B重复序列以建立多梳介导的染色体沉默。
Mol Cell. 2017 Dec 7;68(5):955-969.e10. doi: 10.1016/j.molcel.2017.11.013.
3
PCGF3/5-PRC1 initiates Polycomb recruitment in X chromosome inactivation.PCGF3/5-PRC1在X染色体失活过程中启动多梳蛋白招募。
Science. 2017 Jun 9;356(6342):1081-1084. doi: 10.1126/science.aal2512.
4
Xist Repeats A and B Account for Two Distinct Phases of X Inactivation Establishment.Xist 重复 A 和 B 负责建立 X 染色体失活的两个不同阶段。
Dev Cell. 2020 Jul 6;54(1):21-32.e5. doi: 10.1016/j.devcel.2020.05.021. Epub 2020 Jun 11.
5
High-resolution Xist binding maps reveal two-step spreading during X-chromosome inactivation.高分辨率 Xist 结合图谱揭示了 X 染色体失活过程中的两步扩散。
Nature. 2013 Dec 19;504(7480):465-469. doi: 10.1038/nature12719. Epub 2013 Oct 27.
6
Recruitment of PRC1 function at the initiation of X inactivation independent of PRC2 and silencing.在X染色体失活起始阶段募集PRC1功能,该过程独立于PRC2且与基因沉默相关。
EMBO J. 2006 Jul 12;25(13):3110-22. doi: 10.1038/sj.emboj.7601187. Epub 2006 Jun 8.
7
Xist Deletional Analysis Reveals an Interdependency between Xist RNA and Polycomb Complexes for Spreading along the Inactive X.Xist 缺失分析揭示了 Xist RNA 与多梳复合物在沿着失活 X 染色体扩散过程中的相互依赖关系。
Mol Cell. 2019 Apr 4;74(1):101-117.e10. doi: 10.1016/j.molcel.2019.01.015. Epub 2019 Feb 28.
8
The Implication of Early Chromatin Changes in X Chromosome Inactivation.X 染色体失活中早期染色质变化的意义。
Cell. 2019 Jan 10;176(1-2):182-197.e23. doi: 10.1016/j.cell.2018.11.041. Epub 2018 Dec 27.
9
Polycomb complexes in X chromosome inactivation.多梳复合物在 X 染色体失活中的作用。
Philos Trans R Soc Lond B Biol Sci. 2017 Nov 5;372(1733). doi: 10.1098/rstb.2017.0021.
10
PRC1 collaborates with SMCHD1 to fold the X-chromosome and spread Xist RNA between chromosome compartments.PRC1 与 SMCHD1 合作折叠 X 染色体,并在染色体隔室之间散布 Xist RNA。
Nat Commun. 2019 Jul 3;10(1):2950. doi: 10.1038/s41467-019-10755-3.

引用本文的文献

1
mA and the NEXT complex direct Xist RNA turnover and X-inactivation dynamics.mA和NEXT复合物直接调控Xist RNA的周转和X染色体失活动力学。
Nat Struct Mol Biol. 2025 Sep 9. doi: 10.1038/s41594-025-01663-w.
2
Hbo1 and Msl complexes preserve differential compaction and H3K27me3 marking of active and inactive X chromosomes during mitosis.Hbo1和Msl复合物在有丝分裂期间维持活性和非活性X染色体的差异压缩及H3K27me3标记。
Nat Cell Biol. 2025 Sep 8. doi: 10.1038/s41556-025-01748-0.
3
Xist condensates: perspectives for therapeutic intervention.

本文引用的文献

1
Systematic allelic analysis defines the interplay of key pathways in X chromosome inactivation.系统等位基因分析定义了 X 染色体失活中关键途径的相互作用。
Nat Commun. 2019 Jul 16;10(1):3129. doi: 10.1038/s41467-019-11171-3.
2
Synergy between Variant PRC1 Complexes Defines Polycomb-Mediated Gene Repression.变体 PRC1 复合物之间的协同作用定义了多梳介导的基因抑制。
Mol Cell. 2019 Jun 6;74(5):1020-1036.e8. doi: 10.1016/j.molcel.2019.03.024. Epub 2019 Apr 24.
3
Xist Deletional Analysis Reveals an Interdependency between Xist RNA and Polycomb Complexes for Spreading along the Inactive X.
Xist凝聚物:治疗干预的前景
Genome Biol. 2025 Jul 21;26(1):215. doi: 10.1186/s13059-025-03666-8.
4
The multitalented TIP60 chromatin remodeling complex: wearing many hats in epigenetic regulation, cell division and diseases.多才多艺的TIP60染色质重塑复合体:在表观遗传调控、细胞分裂和疾病中扮演多种角色。
Epigenetics Chromatin. 2025 Jul 2;18(1):40. doi: 10.1186/s13072-025-00603-8.
5
X chromosome inactivation in mammals: general principles and species-specific considerations.哺乳动物中的X染色体失活:一般原则及物种特异性考量
EMBO Rep. 2025 Jun 19. doi: 10.1038/s44319-025-00499-1.
6
Ubinuclein 2 is essential for mouse development and functions in X chromosome inactivation.双核心蛋白2对小鼠发育至关重要,并在X染色体失活中发挥作用。
PLoS Genet. 2025 Jun 2;21(6):e1011711. doi: 10.1371/journal.pgen.1011711. eCollection 2025 Jun.
7
Human XIST: Origin and Divergence of a -Acting Silencing RNA.人类XIST:一种顺式作用沉默RNA的起源与分化
Noncoding RNA. 2025 May 1;11(3):35. doi: 10.3390/ncrna11030035.
8
An evolving landscape of PRC2-RNA interactions in chromatin regulation.染色质调控中PRC2与RNA相互作用的不断演变态势。
Nat Rev Mol Cell Biol. 2025 Apr 30. doi: 10.1038/s41580-025-00850-3.
9
Phase separation paints Xi with Xist.相分离用Xist标记Xi。
Cell Res. 2025 Apr 14. doi: 10.1038/s41422-025-01116-5.
10
Gene reactivation upon erosion of X chromosome inactivation in female hiPSCs is predictable yet variable and persists through differentiation.女性人诱导多能干细胞中X染色体失活侵蚀后的基因重新激活是可预测的,但存在变异性,且在分化过程中持续存在。
Stem Cell Reports. 2025 May 13;20(5):102472. doi: 10.1016/j.stemcr.2025.102472. Epub 2025 Apr 3.
Xist 缺失分析揭示了 Xist RNA 与多梳复合物在沿着失活 X 染色体扩散过程中的相互依赖关系。
Mol Cell. 2019 Apr 4;74(1):101-117.e10. doi: 10.1016/j.molcel.2019.01.015. Epub 2019 Feb 28.
4
Identification of a Xist silencing domain by Tiling CRISPR.通过平铺 CRISPR 鉴定 Xist 沉默结构域。
Sci Rep. 2019 Feb 20;9(1):2408. doi: 10.1038/s41598-018-36750-0.
5
The Implication of Early Chromatin Changes in X Chromosome Inactivation.X 染色体失活中早期染色质变化的意义。
Cell. 2019 Jan 10;176(1-2):182-197.e23. doi: 10.1016/j.cell.2018.11.041. Epub 2018 Dec 27.
6
Smchd1 regulates long-range chromatin interactions on the inactive X chromosome and at Hox clusters.Smchd1 调节失活 X 染色体和 Hox 簇上的长距离染色质相互作用。
Nat Struct Mol Biol. 2018 Sep;25(9):766-777. doi: 10.1038/s41594-018-0111-z. Epub 2018 Aug 20.
7
hnRNPK Recruits PCGF3/5-PRC1 to the Xist RNA B-Repeat to Establish Polycomb-Mediated Chromosomal Silencing.异质性核糖核蛋白K将PCGF3/5 - 多梳抑制复合体1招募至Xist RNA B重复序列以建立多梳介导的染色体沉默。
Mol Cell. 2017 Dec 7;68(5):955-969.e10. doi: 10.1016/j.molcel.2017.11.013.
8
Molecular analysis of PRC2 recruitment to DNA in chromatin and its inhibition by RNA.PRC2在染色质中募集至DNA的分子分析及其受RNA的抑制作用
Nat Struct Mol Biol. 2017 Dec;24(12):1028-1038. doi: 10.1038/nsmb.3487. Epub 2017 Oct 23.
9
Genetic and epigenetic features direct differential efficiency of Xist-mediated silencing at X-chromosomal and autosomal locations.遗传和表观遗传特征决定了Xist介导的X染色体和常染色体位点沉默的差异效率。
Nat Commun. 2017 Sep 25;8(1):690. doi: 10.1038/s41467-017-00528-1.
10
Polycomb complexes in X chromosome inactivation.多梳复合物在 X 染色体失活中的作用。
Philos Trans R Soc Lond B Biol Sci. 2017 Nov 5;372(1733). doi: 10.1098/rstb.2017.0021.