Department of Gastroenterology and Hepatology, Erasmus MC University Medical Center, Rotterdam, The Netherlands.
Section of Molecular Metabolism and Nutrition, Department of Pediatrics, University of Groningen, University Medical Center Groningen, Groningen, The Netherlands.
Cell Mol Gastroenterol Hepatol. 2020;9(1):47-60. doi: 10.1016/j.jcmgh.2019.08.006. Epub 2019 Aug 27.
BACKGROUND & AIMS: The bile acid (BA)-activated farnesoid X receptor (FXR) controls hepatic BA synthesis and cell proliferation via the intestinal hormone fibroblast growth factor 19. Because cystic fibrosis (CF) is associated with intestinal dysbiosis, anomalous BA handling, and biliary cirrhosis, we investigated FXR signaling in CF.
Intestinal and hepatic expression of FXR target genes and inflammation markers was assessed in Cftr null mice and controls. Localization of the apical sodium-dependent BA transporter was assessed, and BAs in gastrointestinal tissues were analyzed. The CF microbiota was characterized and FXR signaling was investigated in intestinal tissue and organoids.
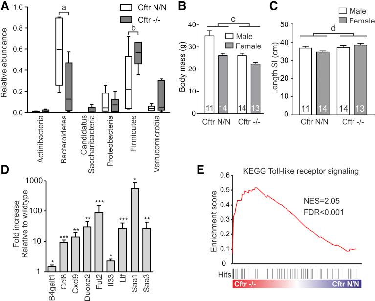
Ileal murine fibroblast growth factor 19 ortholog (Fgf15) expression was strongly reduced in CF mice, compared with controls. Luminal BA levels and localization of apical sodium-dependent BA transporter was not affected, and BAs induced Fgf15 up to normal levels in CF ileum, ex vivo, and CF organoids. CF mice showed a dysbiosis that was associated with a marked up-regulation of genes involved in host-microbe interactions, including those involved in mucin glycosylation, antimicrobial defense, and Toll-like receptor signaling. Antibiotic treatment reversed the up-regulation of inflammatory markers and restored intestinal FXR signaling in CF mice. Conversely, FXR-dependent gene induction in ileal tissue and organoids was repressed by bacterial lipopolysaccharide and proinflammatory cytokines, respectively. Loss of intestinal FXR activity was associated with a markedly blunted hepatic trophic response to oral BA supplementation, and with impaired repression of Cyp7a1, the gene encoding the rate-limiting enzyme in BA synthesis.
In CF mice, the gut microbiota represses intestinal FXR activity, and, consequently, FXR-dependent hepatic cell proliferation and feedback control of BA synthesis.
胆汁酸(BA)激活的法尼醇 X 受体(FXR)通过肠激素成纤维细胞生长因子 19 控制肝脏 BA 的合成和细胞增殖。由于囊性纤维化(CF)与肠道菌群失调、异常的 BA 处理和胆汁性肝硬化有关,我们研究了 CF 中的 FXR 信号传导。
在 Cftr 基因敲除小鼠和对照小鼠中评估了 FXR 靶基因和炎症标志物在肠道和肝脏中的表达。评估了顶端钠依赖性 BA 转运体的定位,分析了胃肠道组织中的 BA。对 CF 微生物群进行了表征,并在肠道组织和类器官中研究了 FXR 信号传导。
与对照组相比,CF 小鼠的回肠中鼠类成纤维细胞生长因子 19 同源物(Fgf15)的表达明显降低。腔 BA 水平和顶端钠依赖性 BA 转运体的定位不受影响,CF 回肠、离体和 CF 类器官中的 BA 诱导 Fgf15 表达至正常水平。CF 小鼠表现出菌群失调,与宿主-微生物相互作用相关的基因表达显著上调,包括参与粘蛋白糖基化、抗菌防御和 Toll 样受体信号的基因。抗生素治疗可逆转 CF 小鼠中炎症标志物的上调,并恢复 CF 小鼠的肠道 FXR 信号传导。相反,细菌脂多糖和促炎细胞因子分别抑制了回肠组织和类器官中 FXR 依赖性基因诱导。肠道 FXR 活性的丧失与口服 BA 补充引起的肝脏营养反应明显减弱以及 Cyp7a1(编码 BA 合成限速酶的基因)的表达抑制受损有关。
在 CF 小鼠中,肠道微生物群抑制了肠道 FXR 活性,从而抑制了 FXR 依赖性的肝实质细胞增殖和 BA 合成的反馈控制。