Department of Medicine, University of Louisville, Louisville, KY.
Department of Liver Surgery and Liver Transplantation Center, West China Hospital, Sichuan University, Chengdu, China.
Hepatology. 2020 Jun;71(6):2050-2066. doi: 10.1002/hep.30975. Epub 2020 Mar 16.
Cholestatic liver disease is characterized by gut dysbiosis and excessive toxic hepatic bile acids (BAs). Modification of gut microbiota and repression of BA synthesis are potential strategies for the treatment of cholestatic liver disease. The purpose of this study was to examine the effects and to understand the mechanisms of the probiotic Lactobacillus rhamnosus GG (LGG) on hepatic BA synthesis, liver injury, and fibrosis in bile duct ligation (BDL) and multidrug resistance protein 2 knockout (Mdr2 ) mice.
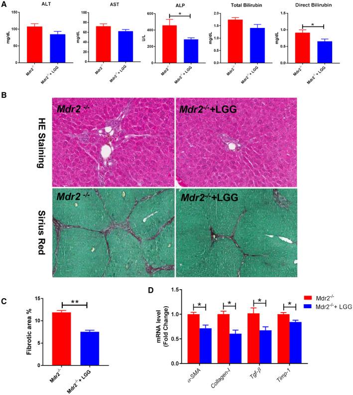
Global and intestine-specific farnesoid X receptor (FXR) inhibitors were used to dissect the role of FXR. LGG treatment significantly attenuated liver inflammation, injury, and fibrosis with a significant reduction of hepatic BAs in BDL mice. Hepatic concentration of taurine-β-muricholic acid (T-βMCA), an FXR antagonist, was markedly increased in BDL mice and reduced in LGG-treated mice, while chenodeoxycholic acid, an FXR agonist, was decreased in BDL mice and normalized in LGG-treated mice. LGG treatment significantly increased the expression of serum and ileum fibroblast growth factor 15 (FGF-15) and subsequently reduced hepatic cholesterol 7α-hydroxylase and BA synthesis in BDL and Mdr2 mice. At the molecular level, these changes were reversed by global and intestine-specific FXR inhibitors in BDL mice. In addition, LGG treatment altered gut microbiota, which was associated with increased BA deconjugation and increased fecal and urine BA excretion in both BDL and Mdr2 mice. In vitro studies showed that LGG suppressed the inhibitory effect of T-βMCA on FXR and FGF-19 expression in Caco-2 cells.
LGG supplementation decreases hepatic BA by increasing intestinal FXR-FGF-15 signaling pathway-mediated suppression of BA de novo synthesis and enhances BA excretion, which prevents excessive BA-induced liver injury and fibrosis in mice.
胆汁淤积性肝病的特征是肠道菌群失调和过多的毒性肝胆汁酸(BAs)。修饰肠道菌群和抑制 BA 合成是治疗胆汁淤积性肝病的潜在策略。本研究旨在研究益生菌鼠李糖乳杆菌 GG(LGG)对胆管结扎(BDL)和多药耐药蛋白 2 敲除(Mdr2)小鼠肝内 BA 合成、肝损伤和纤维化的影响,并探讨其机制。
使用全局和肠道特异性法尼醇 X 受体(FXR)抑制剂来剖析 FXR 的作用。LGG 治疗可显著减轻 BDL 小鼠的肝炎症、损伤和纤维化,显著降低肝内 BAs。BDL 小鼠肝内牛磺胆酸-β-鼠胆酸(T-βMCA),一种 FXR 拮抗剂的浓度明显增加,而 LGG 治疗的小鼠中则减少,而鹅脱氧胆酸,一种 FXR 激动剂,在 BDL 小鼠中减少,在 LGG 治疗的小鼠中恢复正常。LGG 治疗显著增加血清和回肠成纤维细胞生长因子 15(FGF-15)的表达,随后降低 BDL 和 Mdr2 小鼠的肝胆固醇 7α-羟化酶和 BA 合成。在分子水平上,这些变化在 BDL 小鼠中被全局和肠道特异性 FXR 抑制剂逆转。此外,LGG 治疗改变了肠道微生物群,这与 BDL 和 Mdr2 小鼠中 BA 去结合的增加以及粪便和尿液 BA 排泄的增加有关。体外研究表明,LGG 抑制了 T-βMCA 对 Caco-2 细胞中 FXR 和 FGF-19 表达的抑制作用。
LGG 补充通过增加肠道 FXR-FGF-15 信号通路介导的抑制 BA 从头合成,增加 BA 排泄,从而减少肝内 BA,防止过多的 BA 诱导的肝损伤和纤维化。