Suppr超能文献

使用光学量子分析解析中枢突触传递的变异性

Parsing Out the Variability of Transmission at Central Synapses Using Optical Quantal Analysis.

作者信息

Soares Cary, Trotter Daniel, Longtin André, Béïque Jean-Claude, Naud Richard

机构信息

Department of Cellular and Molecular Medicine, uOttawa Brain and Mind Research Institute, Center for Neural Dynamics, University of Ottawa, Ottawa, ON, Canada.

Department of Physics, University of Ottawa, Ottawa, ON, Canada.

出版信息

Front Synaptic Neurosci. 2019 Aug 14;11:22. doi: 10.3389/fnsyn.2019.00022. eCollection 2019.

Abstract

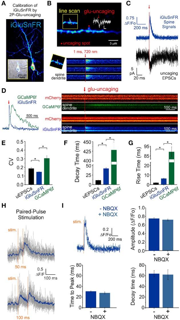
Properties of synaptic release dictates the core of information transfer in neural circuits. Despite decades of technical and theoretical advances, distinguishing bona fide information content from the multiple sources of synaptic variability remains a challenging problem. Here, we employed a combination of computational approaches with cellular electrophysiology, two-photon uncaging of MNI-Glutamate and imaging at single synapses. We describe and calibrate the use of the fluorescent glutamate sensor iGluSnFR and found that its kinetic profile is close to that of AMPA receptors, therefore providing several distinct advantages over slower methods relying on NMDA receptor activation (i.e., chemical or genetically encoded calcium indicators). Using an array of statistical methods, we further developed, and validated on surrogate data, an expectation-maximization algorithm that, by biophysically constraining release variability, extracts the quantal parameters n (maximum number of released vesicles) and p (unitary probability of release) from single-synapse iGluSnFR-mediated transients. Together, we present a generalizable mathematical formalism which, when applied to optical recordings, paves the way to an increasingly precise investigation of information transfer at central synapses.

摘要

突触释放的特性决定了神经回路中信息传递的核心。尽管经过数十年的技术和理论进步,但要从多种突触变异性来源中区分出真正的信息内容仍然是一个具有挑战性的问题。在这里,我们将计算方法与细胞电生理学、MNI-谷氨酸的双光子解笼以及单突触成像相结合。我们描述并校准了荧光谷氨酸传感器iGluSnFR的使用,发现其动力学特征与AMPA受体相近,因此与依赖NMDA受体激活的较慢方法(即化学或基因编码的钙指示剂)相比具有几个明显优势。使用一系列统计方法,我们进一步开发了一种期望最大化算法,并在替代数据上进行了验证,该算法通过生物物理方式限制释放变异性,从单突触iGluSnFR介导的瞬变中提取量子参数n(释放囊泡的最大数量)和p(单位释放概率)。我们共同提出了一种可推广的数学形式主义,当应用于光学记录时,为越来越精确地研究中枢突触的信息传递铺平了道路。

https://cdn.ncbi.nlm.nih.gov/pmc/blobs/cb65/6702664/8aa9cf7fc380/fnsyn-11-00022-g0001.jpg

文献检索

告别复杂PubMed语法,用中文像聊天一样搜索,搜遍4000万医学文献。AI智能推荐,让科研检索更轻松。

立即免费搜索

文件翻译

保留排版,准确专业,支持PDF/Word/PPT等文件格式,支持 12+语言互译。

免费翻译文档

深度研究

AI帮你快速写综述,25分钟生成高质量综述,智能提取关键信息,辅助科研写作。

立即免费体验