Suppr超能文献

转录组学和磷酸化蛋白质组学分析及代谢物分析揭示了 NaHCO3 诱导葡萄根系有机酸分泌的机制。

Transcriptomic and phosphoproteomic profiling and metabolite analyses reveal the mechanism of NaHCO-induced organic acid secretion in grapevine roots.

机构信息

State Key Laboratory of Crop Biology, Collaborative Innovation Center of Fruit & Vegetable Quality and Efficient Production, College of Horticulture Science and Engineering, Shandong Agricultural University, Tai-An, 271018, Shandong, China.

出版信息

BMC Plant Biol. 2019 Sep 3;19(1):383. doi: 10.1186/s12870-019-1990-9.

Abstract

BACKGROUND

Organic acid secretion is a widespread physiological response of plants to alkalinity. However, the characteristics and underlying mechanism of the alkali-induced secretion of organic acids are poorly understood.

RESULTS

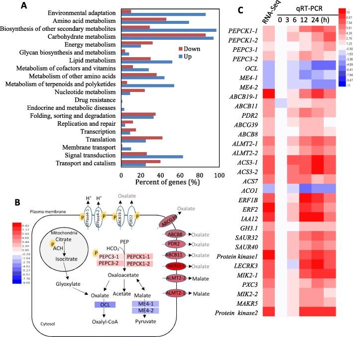
Oxalate was the main organic acid synthesized and secreted in grapevine (a hybrid of Vitis amurensis, V. berlandieri and V. riparia) roots, while acetate synthesis and malate secretion were also promoted under NaHCO stress. NaHCO stress enhanced the H efflux rate of grapevine roots, which is related to the plasma membrane H-ATPase activity. Transcriptomic profiling revealed that carbohydrate metabolism was the most significantly altered biological process under NaHCO stress; a total of seven genes related to organic acid metabolism were significantly altered, including two phosphoenolpyruvate carboxylases and phosphoenolpyruvate carboxylase kinases. Additionally, the expression levels of five ATP-binding cassette transporters, particularly ATP-binding cassette B19, and two Al-activated malate transporter 2 s were substantially upregulated by NaHCO stress. Phosphoproteomic profiling demonstrated that the altered phosphoproteins were primarily related to binding, catalytic activity and transporter activity in the context of their molecular functions. The phosphorylation levels of phosphoenolpyruvate carboxylase 3, two plasma membrane H-ATPases 4 and ATP-binding cassette B19 and pleiotropic drug resistance 12 were significantly increased. Additionally, the inhibition of ethylene synthesis and perception completely blocked NaHCO-induced organic acid secretion, while the inhibition of indoleacetic acid synthesis reduced NaHCO-induced organic acid secretion.

CONCLUSIONS

Our results demonstrated that oxalate was the main organic acid produced under alkali stress and revealed the necessity of ethylene in mediating organic acid secretion. Additionally, we further identified several candidate genes and phosphoproteins responsible for organic acid metabolism and secretion.

摘要

背景

有机酸分泌是植物对碱性的广泛生理反应。然而,碱诱导有机酸分泌的特征和潜在机制还知之甚少。

结果

在葡萄(Vitis amurensis、V. berlandieri 和 V. riparia 的杂种)根系中,草酸是合成和分泌的主要有机酸,而在 NaHCO 胁迫下,乙酸的合成和苹果酸的分泌也得到促进。NaHCO 胁迫增强了葡萄根系的 H 外排速率,这与质膜 H-ATP 酶活性有关。转录组谱分析显示,碳水化合物代谢是 NaHCO 胁迫下变化最显著的生物学过程;共有 7 个与有机酸代谢相关的基因显著改变,包括 2 个磷酸烯醇丙酮酸羧激酶和磷酸烯醇丙酮酸羧激酶。此外,NaHCO 胁迫下,5 个 ABC 转运体,特别是 ABCB19 和 2 个 Al 激活的苹果酸转运体 2 的表达水平显著上调。磷酸蛋白质组谱分析表明,改变的磷酸蛋白主要与结合、催化活性和转运体活性有关,这与它们的分子功能有关。磷酸烯醇丙酮酸羧激酶 3、2 个质膜 H-ATP 酶 4 和 ABCB19 的磷酸化水平以及多药耐药蛋白 12 的磷酸化水平显著增加。此外,乙烯合成和感知的抑制完全阻断了 NaHCO 诱导的有机酸分泌,而吲哚乙酸合成的抑制降低了 NaHCO 诱导的有机酸分泌。

结论

我们的研究结果表明,草酸是碱胁迫下产生的主要有机酸,并揭示了乙烯在介导有机酸分泌中的必要性。此外,我们进一步鉴定了几个候选基因和磷酸蛋白,它们负责有机酸代谢和分泌。

https://cdn.ncbi.nlm.nih.gov/pmc/blobs/3810/6724372/dad3c425d156/12870_2019_1990_Fig1_HTML.jpg

文献AI研究员

20分钟写一篇综述,助力文献阅读效率提升50倍。

立即体验

用中文搜PubMed

大模型驱动的PubMed中文搜索引擎

马上搜索

文档翻译

学术文献翻译模型,支持多种主流文档格式。

立即体验