Institute for Research in Biomedicine (IRB Barcelona), The Barcelona Institute of Science and Technology, Baldiri Reixac 10, Barcelona 08028, Spain.
Barcelona Supercomputing Center (BSC), Jordi Girona 31, Barcelona 08028. Spain.
Nucleic Acids Res. 2019 Oct 10;47(18):9511-9523. doi: 10.1093/nar/gkz759.
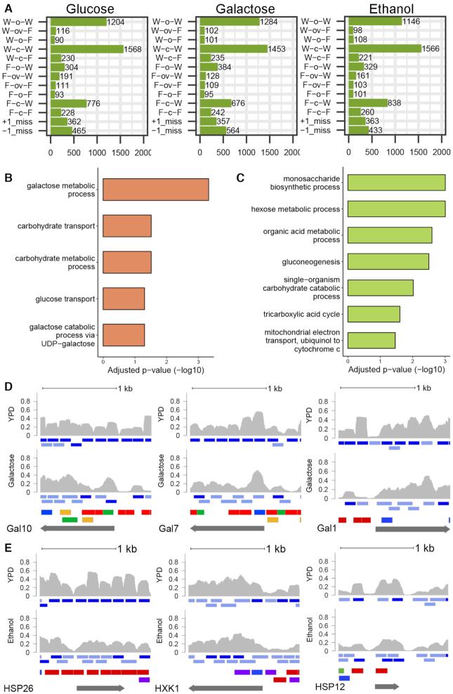
We present Nucleosome Dynamics, a suite of programs integrated into a virtual research environment and created to define nucleosome architecture and dynamics from noisy experimental data. The package allows both the definition of nucleosome architectures and the detection of changes in nucleosomal organization due to changes in cellular conditions. Results are displayed in the context of genomic information thanks to different visualizers and browsers, allowing the user a holistic, multidimensional view of the genome/transcriptome. The package shows good performance for both locating equilibrium nucleosome architecture and nucleosome dynamics and provides abundant useful information in several test cases, where experimental data on nucleosome position (and for some cases expression level) have been collected for cells under different external conditions (cell cycle phase, yeast metabolic cycle progression, changes in nutrients or difference in MNase digestion level). Nucleosome Dynamics is a free software and is provided under several distribution models.
我们展示了核小体动力学,这是一套集成在虚拟研究环境中的程序,旨在从嘈杂的实验数据中定义核小体结构和动力学。该软件包允许定义核小体结构,并检测由于细胞条件的变化而导致的核小体组织的变化。结果通过不同的可视化工具和浏览器显示在基因组信息的上下文中,允许用户对基因组/转录组进行整体的、多维的观察。该软件包在定位平衡核小体结构和核小体动力学方面表现良好,并在几个测试案例中提供了丰富的有用信息,其中收集了不同外部条件(细胞周期阶段、酵母代谢周期进展、营养物质变化或 MNase 消化水平差异)下细胞的核小体位置(在某些情况下还有表达水平)的实验数据。核小体动力学是一个免费软件,提供了多种分发模式。