Department of Biochemistry and Molecular Biophysics, Columbia University, New York, NY 10032, USA.
Department of Molecular Biology, Princeton University, Princeton, NJ 08544, USA.
Nucleic Acids Res. 2019 Oct 10;47(18):9741-9760. doi: 10.1093/nar/gkz725.
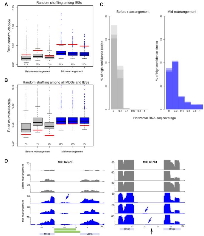
Extrachromosomal circular DNA (eccDNA) is both a driver of eukaryotic genome instability and a product of programmed genome rearrangements, but its extent had not been surveyed in Oxytricha, a ciliate with elaborate DNA elimination and translocation during development. Here, we captured rearrangement-specific circular DNA molecules across the genome to gain insight into its processes of programmed genome rearrangement. We recovered thousands of circularly excised Tc1/mariner-type transposable elements and high confidence non-repetitive germline-limited loci. We verified their bona fide circular topology using circular DNA deep-sequencing, 2D gel electrophoresis and inverse polymerase chain reaction. In contrast to the precise circular excision of transposable elements, we report widespread heterogeneity in the circular excision of non-repetitive germline-limited loci. We also demonstrate that circular DNAs are transcribed in Oxytricha, producing rearrangement-specific long non-coding RNAs. The programmed formation of thousands of eccDNA molecules makes Oxytricha a model system for studying nucleic acid topology. It also suggests involvement of eccDNA in programmed genome rearrangement.
染色体外环状 DNA(eccDNA)既是真核生物基因组不稳定性的驱动因素,也是程序性基因组重排的产物,但在纤毛类生物草履虫(Oxytricha)中,其程度尚未被调查,该生物在发育过程中有精细的 DNA 消除和转位。在这里,我们捕获了基因组范围内的特定重排环状 DNA 分子,以深入了解其程序性基因组重排过程。我们回收了数千个环状切除的 Tc1/mariner 型转座元件和高可信度非重复生殖系限制基因座。我们使用环状 DNA 深度测序、二维凝胶电泳和反向聚合酶链反应验证了它们真正的环状拓扑结构。与转座元件的精确环状切除相反,我们报告了非重复生殖系限制基因座的环状切除广泛存在异质性。我们还证明了环状 DNA 在草履虫中是转录的,产生了特定的长非编码 RNA。数千个 eccDNA 分子的程序性形成使草履虫成为研究核酸拓扑结构的模型系统。它还表明 eccDNA 参与了程序性基因组重排。