Department of Oncology and Pathology, Karolinska Institutet, Stockholm, Sweden.
Department of Microbiology, Tumor and Cell Biology, Karolinska Institutet, Stockholm, Sweden.
Cell Death Dis. 2019 Sep 10;10(9):663. doi: 10.1038/s41419-019-1875-8.
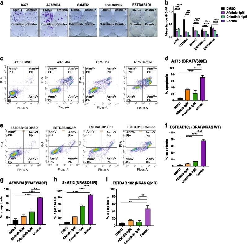
Current treatment modalities for disseminated cutaneous malignant melanoma (CMM) improve survival; however, relapses are common. A number of receptor tyrosine kinases (RTKs) including EGFR and MET have been reported to be involved in CMM metastasis and in the development of resistance to therapy, targeting the mitogen-activated protein kinase (MAPK pathway). IHC analysis showed that patients with higher MET protein expression had a significantly shorter overall survival. In addition, silencing of MET caused an upregulation of EGFR and p-AKT, which was abrogated by concomitant silencing of MET and EGFR in CMM cells resistant to MAPK-targeting drugs. We therefore explored novel treatment strategies using clinically approved drugs afatinib (ERBB family inhibitor) and crizotinib (MET inhibitor), to simultaneously block MET and ERBB family RTKs. The effects of the combination were assessed in cell culture and spheroid models using established CMM and patient-derived short-term cell lines, and an in vivo xenograft mouse model. The combination had a synergistic effect, promoting cell death, concomitant with a potent downregulation of migratory and invasive capacity independent of their BRAF/NRAS mutational status. Furthermore, the combination attenuated tumor growth rate, as ascertained by the significant reduction of Ki67 expression and induced DNA damage in vivo. Importantly, this combination therapy had minimal therapy-related toxicity in mice. Lastly, the cell cycle G2 checkpoint kinase WEE1 and the RTK IGF1R, non-canonical targets, were altered upon exposure to the combination. Knockdown of WEE1 abrogated the combination-mediated effects on cell migration and proliferation in BRAF mutant BRAF inhibitor-sensitive cells, whereas WEE1 silencing alone inhibited cell migration in NRAS mutant cells. In summary, our results show that afatinib and crizotinib in combination is a promising alternative targeted therapy option for CMM patients, irrespective of BRAF/NRAS mutational status, as well as for cases where resistance has developed towards BRAF inhibitors.
目前用于治疗皮肤转移性恶性黑色素瘤(CMM)的方法可以提高生存率;然而,复发是常见的。据报道,许多受体酪氨酸激酶(RTKs),包括 EGFR 和 MET,参与 CMM 转移和对治疗的耐药性的发展,靶向丝裂原活化蛋白激酶(MAPK 通路)。免疫组化分析表明,MET 蛋白表达较高的患者总生存期明显缩短。此外,沉默 MET 导致 EGFR 和 p-AKT 的上调,而在对 MAPK 靶向药物耐药的 CMM 细胞中同时沉默 MET 和 EGFR 则阻断了这种上调。因此,我们使用临床批准的药物 afatinib(ERBB 家族抑制剂)和 crizotinib(MET 抑制剂)探索了新的治疗策略,以同时阻断 MET 和 ERBB 家族 RTKs。在细胞培养和球体模型中,使用已建立的 CMM 和患者来源的短期细胞系以及体内异种移植小鼠模型评估了联合用药的效果。该组合具有协同作用,促进细胞死亡,同时显著下调迁移和侵袭能力,与 BRAF/NRAS 突变状态无关。此外,该组合通过体内显著降低 Ki67 表达和诱导 DNA 损伤来减缓肿瘤生长速度。重要的是,这种联合治疗在小鼠中具有最小的治疗相关毒性。最后,细胞周期 G2 检查点激酶 WEE1 和非典型靶点 RTK IGF1R 在暴露于组合后发生改变。在 BRAF 突变型 BRAF 抑制剂敏感细胞中,沉默 WEE1 可消除组合对细胞迁移和增殖的影响,而单独沉默 WEE1 可抑制 NRAS 突变型细胞的迁移。总之,我们的结果表明,afatinib 和 crizotinib 联合治疗是一种有前途的替代治疗选择,适用于 CMM 患者,无论 BRAF/NRAS 突变状态如何,以及对 BRAF 抑制剂产生耐药性的情况。