Suppr超能文献

黑色素瘤转录图谱的系统分析揭示了药物靶点表达可塑性。

Systematic analysis of the transcriptional landscape of melanoma reveals drug-target expression plasticity.

作者信息

Balderson Brad, Fane Mitchell, Harvey Tracey J, Piper Michael, Smith Aaron, Bodén Mikael

机构信息

School of Chemistry and Molecular Biosciences, University of Queensland, Brisbane, 4072 Queensland, Australia.

Fox Chase Cancer Centre, Philadelphia, 19019 Pennsylvania, United States of America.

出版信息

Brief Funct Genomics. 2025 Jan 15;24. doi: 10.1093/bfgp/elad055.

Abstract

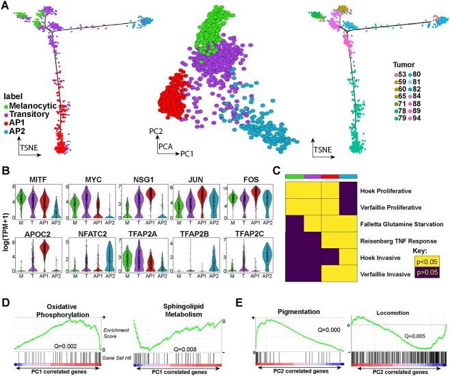
Metastatic melanoma originates from melanocytes of the skin. Melanoma metastasis results in poor treatment prognosis for patients and is associated with epigenetic and transcriptional changes that reflect the developmental program of melanocyte differentiation from neural crest stem cells. Several studies have explored melanoma transcriptional heterogeneity using microarray, bulk and single-cell RNA-sequencing technologies to derive data-driven models of the transcriptional-state change which occurs during melanoma progression. No study has systematically examined how different models of melanoma progression derived from different data types, technologies and biological conditions compare. Here, we perform a cross-sectional study to identify averaging effects of bulk-based studies that mask and distort apparent melanoma transcriptional heterogeneity; we describe new transcriptionally distinct melanoma cell states, identify differential co-expression of genes between studies and examine the effects of predicted drug susceptibilities of different cell states between studies. Importantly, we observe considerable variability in drug-target gene expression between studies, indicating potential transcriptional plasticity of melanoma to down-regulate these drug targets and thereby circumvent treatment. Overall, observed differences in gene co-expression and predicted drug susceptibility between studies suggest bulk-based transcriptional measurements do not reliably gauge heterogeneity and that melanoma transcriptional plasticity is greater than described when studies are considered in isolation.

摘要

转移性黑色素瘤起源于皮肤的黑素细胞。黑色素瘤转移导致患者治疗预后不良,并与表观遗传和转录变化相关,这些变化反映了神经嵴干细胞分化为黑素细胞的发育程序。几项研究利用微阵列、批量和单细胞RNA测序技术探索了黑色素瘤转录异质性,以推导黑色素瘤进展过程中发生的转录状态变化的数据驱动模型。尚无研究系统地考察源自不同数据类型、技术和生物学条件的不同黑色素瘤进展模型之间的比较情况。在此,我们进行了一项横断面研究,以确定基于批量研究的平均效应,这种效应掩盖并扭曲了明显的黑色素瘤转录异质性;我们描述了新的转录上不同的黑色素瘤细胞状态,确定了不同研究之间基因的差异共表达,并研究了不同研究之间不同细胞状态的预测药物敏感性的影响。重要的是,我们观察到不同研究之间药物靶点基因表达存在相当大的变异性,这表明黑色素瘤具有潜在的转录可塑性,可下调这些药物靶点从而规避治疗。总体而言,不同研究之间观察到的基因共表达和预测药物敏感性差异表明,基于批量的转录测量不能可靠地衡量异质性,并且当孤立地考虑研究时,黑色素瘤的转录可塑性比所描述的更大。

https://cdn.ncbi.nlm.nih.gov/pmc/blobs/fcd8/11979751/c117dfe2046b/elad055f1.jpg

文献检索

告别复杂PubMed语法,用中文像聊天一样搜索,搜遍4000万医学文献。AI智能推荐,让科研检索更轻松。

立即免费搜索

文件翻译

保留排版,准确专业,支持PDF/Word/PPT等文件格式,支持 12+语言互译。

免费翻译文档

深度研究

AI帮你快速写综述,25分钟生成高质量综述,智能提取关键信息,辅助科研写作。

立即免费体验