Laboratory for Cellular Imaging and Energetics, Biological and Environmental Sciences and Engineering Division, King Abdullah University of Science and Technology, Thuwal, Saudi Arabia.
Imam Abdulrahman bin Faisal University, Dammam, Saudi Arabia.
Cell Death Dis. 2019 Sep 10;10(9):653. doi: 10.1038/s41419-019-1877-6.
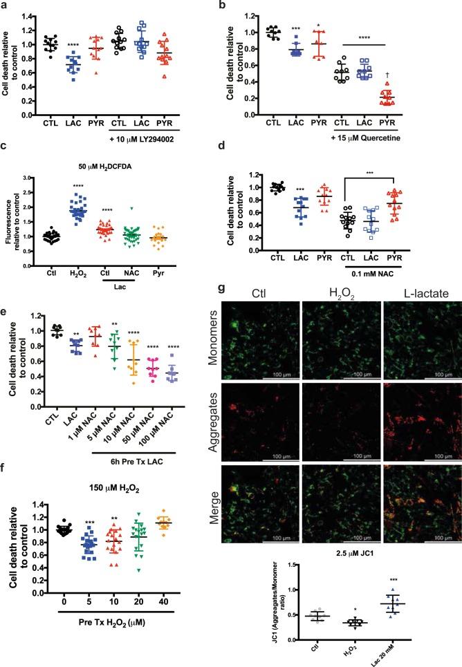
L-lactate was long considered a glycolytic by-product but is now being recognized as a signaling molecule involved in cell survival. In this manuscript, we report the role of L-lactate in stress resistance and cell survival mechanisms using neuroblastoma cells (SH-SY5Y) as well as the C. elegans model. We observed that L-lactate promotes cellular defense mechanisms, including Unfolded Protein Response (UPR) and activation of nuclear factor erythroid 2-related factor 2 (NRF2), by promoting a mild Reactive Oxygen Species (ROS) burst. This increase in ROS triggers antioxidant defenses and pro-survival pathways, such as PI3K/AKT and Endoplasmic Reticulum (ER) chaperones. These results contribute to the understanding of the molecular mechanisms involved in beneficial effects of L-lactate, involving mild ROS burst, leading to activation of unfolded protein responses and detoxification mechanisms. We present evidence that this hormetic mechanism induced by L-lactate protects against oxidative stress in vitro and in vivo. This work contributes to the identification of molecular mechanisms, which could serve as targets for future therapeutic approaches for cell protection and aging-related disorders.
L-乳酸曾长期被认为是糖酵解的副产物,但现在被认为是一种参与细胞存活的信号分子。在本手稿中,我们使用神经母细胞瘤细胞(SH-SY5Y)以及秀丽隐杆线虫模型报告了 L-乳酸在应激抵抗和细胞存活机制中的作用。我们观察到 L-乳酸通过促进轻度活性氧(ROS)爆发来促进细胞防御机制,包括未折叠蛋白反应(UPR)和核因子红细胞 2 相关因子 2(NRF2)的激活。这种 ROS 的增加触发抗氧化防御和生存途径,如 PI3K/AKT 和内质网(ER)伴侣。这些结果有助于理解 L-乳酸有益作用所涉及的分子机制,涉及轻度 ROS 爆发,导致未折叠蛋白反应和解毒机制的激活。我们提供的证据表明,L-乳酸诱导的这种有益的应激机制可防止体外和体内的氧化应激。这项工作有助于确定分子机制,这些机制可以作为未来细胞保护和与衰老相关疾病的治疗方法的靶点。