Suppr超能文献

patched1 杂合性缺失严重影响 Ptch1/ODC 转基因小鼠皮肤中的中间代谢。

Patched1 haploinsufficiency severely impacts intermediary metabolism in the skin of Ptch1/ODC transgenic mice.

机构信息

Department of Dermatology, University of Alabama at Birmingham, Birmingham, AL, USA.

Department of Biology, University of Alabama at Birmingham, Birmingham, AL, USA.

出版信息

Sci Rep. 2019 Sep 10;9(1):13072. doi: 10.1038/s41598-019-49470-w.

Abstract

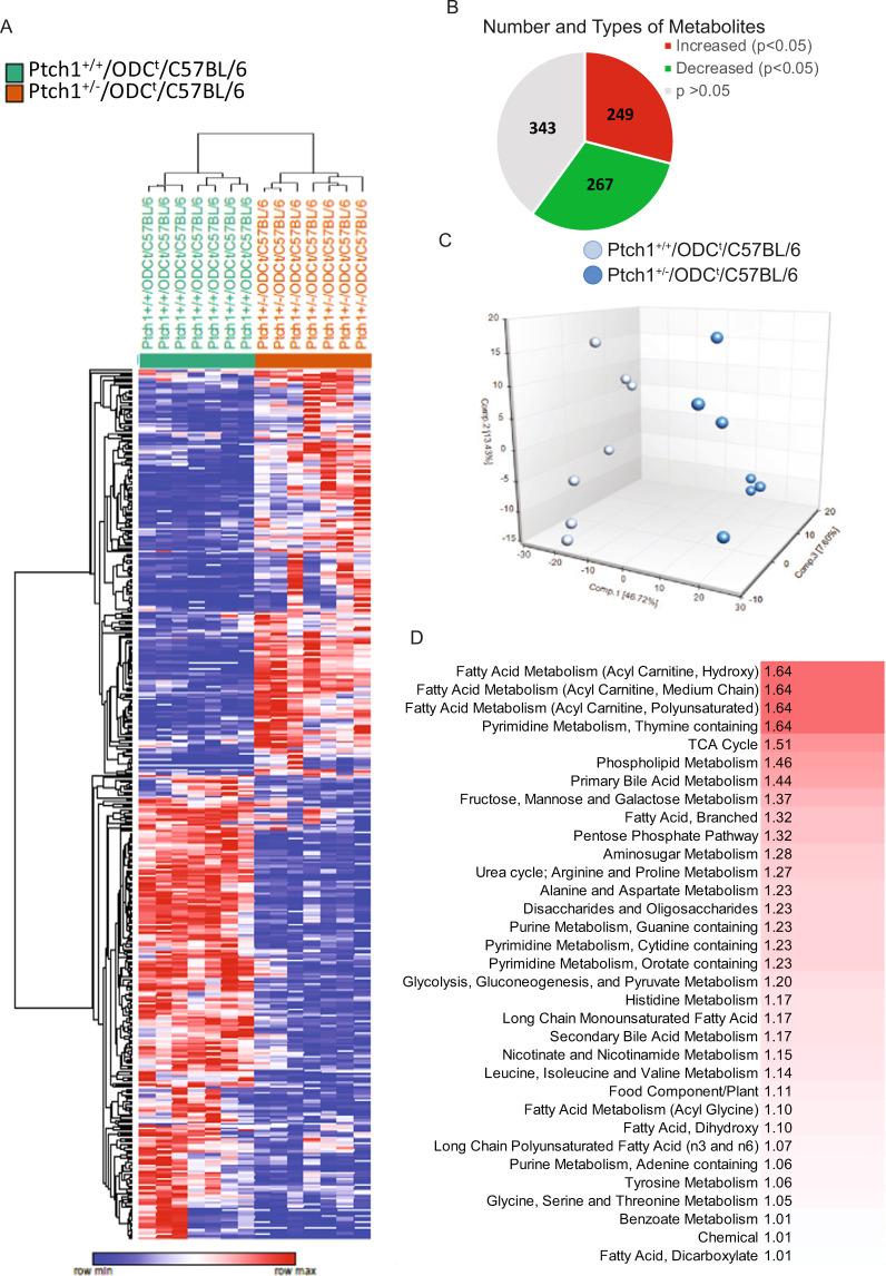
The study of dominantly heritable cancers has provided insights about tumor development. Gorlin syndrome (GS) is an autosomal dominant disorder wherein affected individuals develop multiple basal cell carcinomas (BCCs) of the skin. We developed a murine model of Ptch1 haploinsufficiency on an ornithine decarboxylase (ODC) transgenic background (Ptch1/ODC/C57BL/6) that is more sensitive to BCCs growth as compared with Ptch1/ODC/C57BL/6 littermates. Ptch1/ODC/C57BL/6 mice show an altered metabolic landscape in the phenotypically normal skin, including restricted glucose availability, restricted ribose/deoxyribose flow and NADPH production, an accumulation of α-ketoglutarate, aconitate, and citrate that is associated with reversal of the tricarboxylic acid cycle, coupled with increased ketogenic/lipogenic activity via acetyl-CoA, 3-hydroybutyrate, and cholesterol metabolites. Also apparent was an increased content/acetylation of amino-acids, glutamine and glutamate, in particular. Accordingly, metabolic alterations due to a single copy loss of Ptch1 in Ptch1/ODC/C57BL/6 heterozygous mice may provide insights about the cancer prone phenotype of BCCs in GS patients, including biomarkers/targets for early intervention.

摘要

研究显性遗传癌症为肿瘤的发展提供了一些见解。Gorlin 综合征(GS)是一种常染色体显性遗传病,受影响的个体皮肤会出现多个基底细胞癌(BCC)。我们在 ornithine decarboxylase(ODC)转基因背景(Ptch1/ODC/C57BL/6)上开发了 Ptch1 杂合不足的小鼠模型,与 Ptch1/ODC/C57BL/6 同窝仔相比,该模型对 BCC 的生长更敏感。Ptch1/ODC/C57BL/6 小鼠在表型正常的皮肤中表现出改变的代谢特征,包括葡萄糖供应受限、核糖/脱氧核糖流动和 NADPH 产生受限、α-酮戊二酸、顺乌头酸和柠檬酸积累,这与三羧酸循环的逆转有关,同时伴随着乙酰辅酶 A、3-羟丁酸和胆固醇代谢物通过酮体生成/生脂作用增加。此外,氨基酸、谷氨酰胺和谷氨酸的含量/乙酰化也明显增加,特别是。因此,Ptch1/ODC/C57BL/6 杂合子小鼠中 Ptch1 单拷贝缺失引起的代谢改变可能为 GS 患者 BCC 的癌症易感性表型提供一些见解,包括早期干预的生物标志物/靶点。

https://cdn.ncbi.nlm.nih.gov/pmc/blobs/142f/6737076/17716703c371/41598_2019_49470_Fig1_HTML.jpg

文献AI研究员

20分钟写一篇综述,助力文献阅读效率提升50倍。

立即体验

用中文搜PubMed

大模型驱动的PubMed中文搜索引擎

马上搜索

文档翻译

学术文献翻译模型,支持多种主流文档格式。

立即体验