Suppr超能文献

胰高血糖素样肽-2 和肠上皮胰岛素样生长因子-1 受体在调节微绒毛长度中的作用。

The roles of glucagon-like peptide-2 and the intestinal epithelial insulin-like growth factor-1 receptor in regulating microvillus length.

机构信息

Department of Physiology Rm 3366 Medical Sciences Building, University of Toronto, 1 King's College Circle, Toronto, ON, M5S 1A8, Canada.

Department of Medicine Rm 3366 Medical Sciences Building, University of Toronto, 1 King's College Circle, Toronto, ON, M5S 1A8, Canada.

出版信息

Sci Rep. 2019 Sep 10;9(1):13010. doi: 10.1038/s41598-019-49510-5.

Abstract

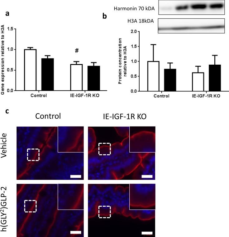
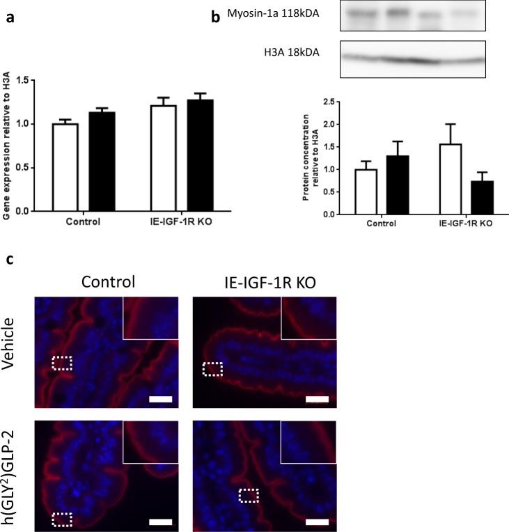
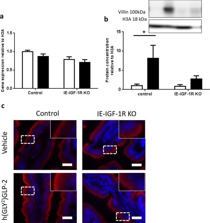
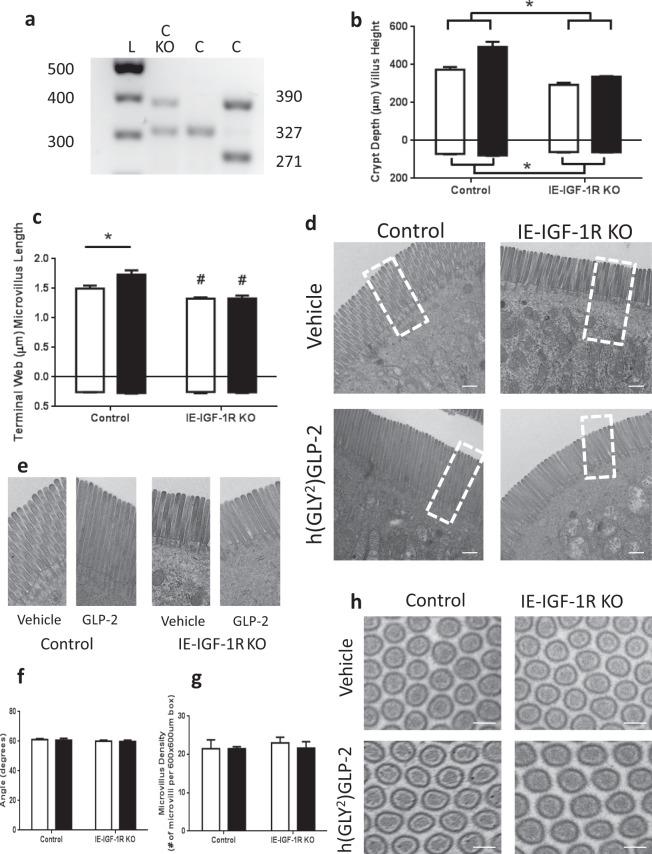
Microvilli are tiny projections on the apical end of enterocytes, aiding in the digestion and absorption of nutrients. One of their key features is uniform length, but how this is regulated is poorly understood. Glucagon-like peptide-2 (GLP-2) has been shown to increase microvillus length but, the requirement of its downstream mediator, the intestinal epithelial insulin-like growth factor-1 receptor (IE-IGF-1R), and the microvillus proteins acted upon by GLP-2, remain unknown. Using IE-IGF-1R knockout (KO) mice, treated with either long-acting human (h) (GLY)GLP-2 or vehicle for 11d, it was found that the h(GLY)GLP-2-induced increase in microvillus length required the IE-IGF-1R. Furthermore, IE-IGF-1R KO alone resulted in a significant decrease in microvillus length. Examination of the brush border membrane proteome as well as of whole jejunal mucosa demonstrated that villin was increased with h(GLY)GLP-2 treatment in an IE-IGF-1R-dependent manner. Under both basal conditions and with h(GLY)GLP-2 treatment of the IE-IGF-1R KO mice, changes in villin, IRTKS-1, harmonin, β-actin, and myosin-1a did not explain the decrease in microvillus length, in either the brush border or jejunal mucosa of KO animals. Collectively, these studies define a new role for the IE-IGF-1R within the microvillus, in both the signaling cascade induced by GLP-2, as well as endogenously.

摘要

微绒毛是肠上皮细胞顶端的微小突起,有助于营养物质的消化和吸收。其一个关键特征是长度均匀,但目前尚不清楚其如何调节。胰高血糖素样肽-2(GLP-2)已被证明可以增加微绒毛长度,但 GLP-2 下游介质、肠上皮胰岛素样生长因子-1 受体(IE-IGF-1R)以及 GLP-2 作用的微绒毛蛋白的需求仍然未知。使用 IE-IGF-1R 敲除(KO)小鼠,用长效人(h)(GLY)GLP-2 或载体处理 11d,发现 h(GLY)GLP-2 诱导的微绒毛长度增加需要 IE-IGF-1R。此外,IE-IGF-1R KO 本身会导致微绒毛长度显著缩短。对刷状缘膜蛋白质组以及整个空肠黏膜的检查表明,绒毛蛋白在 IE-IGF-1R 依赖性方式下随着 h(GLY)GLP-2 处理而增加。在基础条件下以及在 h(GLY)GLP-2 处理 IE-IGF-1R KO 小鼠时,绒毛蛋白、IRTKS-1、 harmonin、β-肌动蛋白和肌球蛋白-1a 的变化都不能解释微绒毛长度的减少,无论是在 KO 动物的刷状缘还是空肠黏膜中。总的来说,这些研究定义了 IE-IGF-1R 在微绒毛中的新作用,包括 GLP-2 诱导的信号级联以及内源性作用。

https://cdn.ncbi.nlm.nih.gov/pmc/blobs/c7d1/6737075/227fa2987688/41598_2019_49510_Fig1_HTML.jpg

文献检索

告别复杂PubMed语法,用中文像聊天一样搜索,搜遍4000万医学文献。AI智能推荐,让科研检索更轻松。

立即免费搜索

文件翻译

保留排版,准确专业,支持PDF/Word/PPT等文件格式,支持 12+语言互译。

免费翻译文档

深度研究

AI帮你快速写综述,25分钟生成高质量综述,智能提取关键信息,辅助科研写作。

立即免费体验