Suppr超能文献

脂多糖通过TLR4/p38丝裂原活化蛋白激酶途径诱导大鼠子痫前期样表型及HTR8/SVneo细胞功能障碍。

LPS Induces Preeclampsia-Like Phenotype in Rats and HTR8/SVneo Cells Dysfunction Through TLR4/p38 MAPK Pathway.

作者信息

Fan Minghua, Li Xiaobing, Gao Xiaolin, Dong Lihua, Xin Gang, Chen Liqun, Qiu Jianqing, Xu Yongping

机构信息

Department of Obstetrics and Gynecology, The Second Hospital of Shandong University, Jinan, China.

Department of Laboratory Medicine, Institute of Basic Medicine, Shandong First Medical University and Academy of Medical Sciences, Jinan, China.

出版信息

Front Physiol. 2019 Aug 27;10:1030. doi: 10.3389/fphys.2019.01030. eCollection 2019.

Abstract

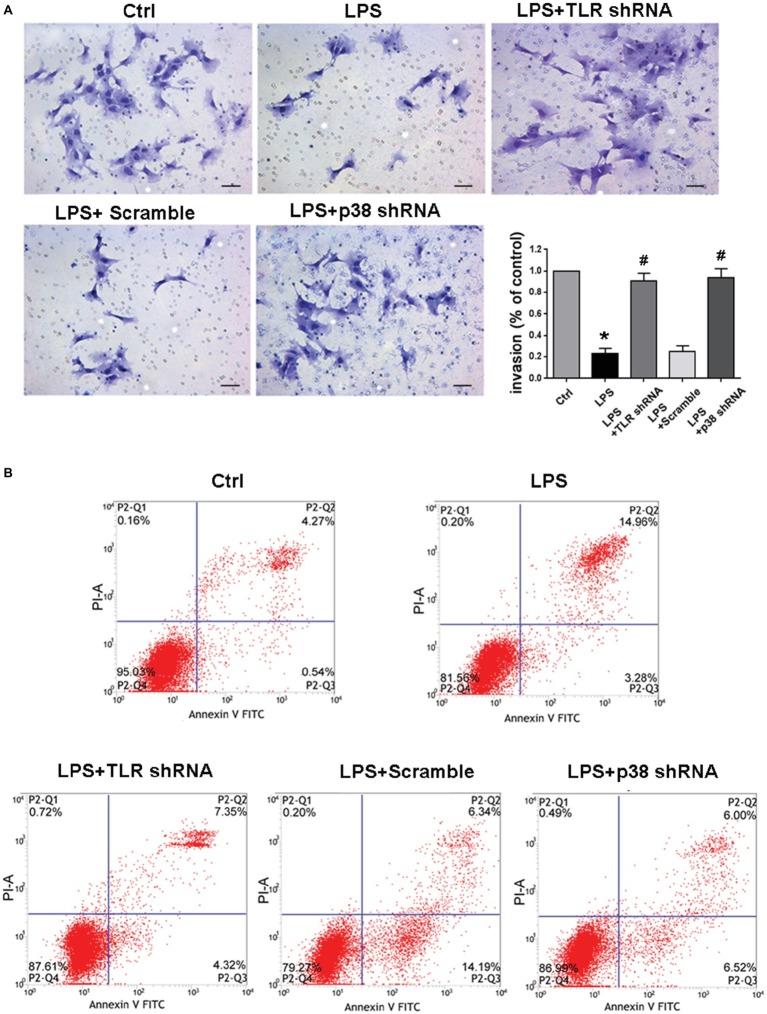
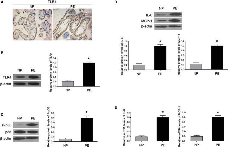
Accumulating evidence has shown that preeclampsia (PE) was associated with an aberrant maternal-fetal inflammatory response. In the present study, we first found that in human PE placentas levels of toll-like receptor 4 (TLR4), phosphorylated p38 mitogen-activated protein kinase (p-p38 MAPK) and inflammatory cytokines IL-6 and MCP-1 were significantly upregulated. Next, we demonstrated a notable increase in systolic blood pressure (SBP) and proteinuria in lipopolysaccharide (LPS)-treated pregnant rats and concomitant high levels of TLR4 and p-p38 in these PE-like rat placentas, which led to aberrant overexpression of both IL-6 and MCP-1, as well as deficient trophoblast invasion and spiral artery (SA) remodeling, and these abnormalities were ameliorated by SB203580, a reported inhibitor of p38. we further confirmed that LPS triggered the activation of TLR4/p38 signaling pathway, which promoted trophoblast apoptosis and damaged trophoblastic invasion downstream effectors IL-6 and MCP-1; these mutations were rectified by silencing this signaling pathway. These findings elaborated potential mechanisms that aberrant TLR4/p38 signaling might contribute to PE and LPS-induced PE-like symptom by damaging trophoblast invasion and SA remodeling activating inflammatory cytokines including IL-6 and MCP-1.

摘要

越来越多的证据表明,子痫前期(PE)与母婴炎症反应异常有关。在本研究中,我们首先发现,在人类PE胎盘中,Toll样受体4(TLR4)、磷酸化p38丝裂原活化蛋白激酶(p-p38 MAPK)以及炎性细胞因子IL-6和单核细胞趋化蛋白-1(MCP-1)的水平显著上调。接下来,我们证明脂多糖(LPS)处理的妊娠大鼠收缩压(SBP)和蛋白尿显著增加,并且这些类PE大鼠胎盘组织中TLR4和p-p38水平升高,这导致IL-6和MCP-1异常过表达,以及滋养层细胞浸润和螺旋动脉(SA)重塑缺陷,而p38的报道抑制剂SB203580改善了这些异常情况。我们进一步证实,LPS触发了TLR4/p38信号通路的激活,该通路促进滋养层细胞凋亡并损害滋养层细胞浸润的下游效应分子IL-6和MCP-1;通过沉默该信号通路纠正了这些变化。这些发现阐述了潜在机制,即异常的TLR4/p38信号可能通过损害滋养层细胞浸润和SA重塑以及激活包括IL-6和MCP-1在内的炎性细胞因子,从而导致PE和LPS诱导的类PE症状。

https://cdn.ncbi.nlm.nih.gov/pmc/blobs/0c25/6718930/1d3281b7bb49/fphys-10-01030-g001.jpg

文献检索

告别复杂PubMed语法,用中文像聊天一样搜索,搜遍4000万医学文献。AI智能推荐,让科研检索更轻松。

立即免费搜索

文件翻译

保留排版,准确专业,支持PDF/Word/PPT等文件格式,支持 12+语言互译。

免费翻译文档

深度研究

AI帮你快速写综述,25分钟生成高质量综述,智能提取关键信息,辅助科研写作。

立即免费体验