Suppr超能文献

其天然Cas9核酸酶缺失后毒力的功能和蛋白质组学分析

Functional and Proteomic Analysis of Virulence Upon Loss of Its Native Cas9 Nuclease.

作者信息

Gao Nina J, Al-Bassam Mahmoud M, Poudel Saugat, Wozniak Jacob M, Gonzalez David J, Olson Joshua, Zengler Karsten, Nizet Victor, Valderrama J Andrés

机构信息

Division of Host-Microbe Systems and Therapeutics, Department of Pediatrics, School of Medicine, University of California, San Diego, La Jolla, CA, United States.

Skaggs School of Pharmacy and Pharmaceutical Sciences, University of California, San Diego, La Jolla, CA, United States.

出版信息

Front Microbiol. 2019 Aug 22;10:1967. doi: 10.3389/fmicb.2019.01967. eCollection 2019.

Abstract

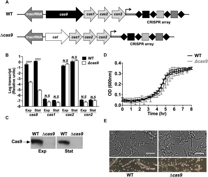
The public health impact of (group A , GAS) as a top 10 cause of infection-related mortality in humans contrasts with its benefit to biotechnology as the main natural source of Cas9 nuclease, the key component of the revolutionary CRISPR-Cas9 gene editing platform. Despite widespread knowledge acquired in the last decade on the molecular mechanisms by which GAS Cas9 achieves precise DNA targeting, the functions of Cas9 in the biology and pathogenesis of its native organism remain unknown. In this study, we generated an isogenic serotype M1 GAS mutant deficient in Cas9 protein and compared its behavior and phenotypes to the wild-type parent strain. Absence of Cas9 was linked to reduced GAS epithelial cell adherence, reduced growth in human whole blood , and attenuation of virulence in a murine necrotizing skin infection model. Virulence defects of the GAS Δ strain were explored through quantitative proteomic analysis, revealing a significant reduction in the abundance of key GAS virulence determinants. Similarly, deletion of affected the expression of several known virulence regulatory proteins, indicating that Cas9 impacts the global architecture of GAS gene regulation.

摘要

A群链球菌(GAS)作为人类感染相关死亡的十大主要病因之一,其对公共卫生的影响与它作为生物技术领域的重要益处形成了鲜明对比,它是革命性的CRISPR-Cas9基因编辑平台关键组件Cas9核酸酶的主要天然来源。尽管在过去十年中,人们对GAS Cas9实现精确DNA靶向的分子机制已有广泛了解,但Cas9在其天然宿主生物的生物学和发病机制中的功能仍不清楚。在本研究中,我们构建了一种缺失Cas9蛋白的同基因血清型M1 GAS突变体,并将其行为和表型与野生型亲本菌株进行了比较。Cas9的缺失与GAS对上皮细胞的黏附减少、在人全血中的生长减缓以及在小鼠坏死性皮肤感染模型中的毒力减弱有关。通过定量蛋白质组学分析探究了GAS ΔCas9菌株的毒力缺陷,结果显示关键GAS毒力决定因素的丰度显著降低。同样,Cas9的缺失影响了几种已知毒力调节蛋白的表达,表明Cas9影响GAS基因调控的整体架构。

https://cdn.ncbi.nlm.nih.gov/pmc/blobs/a6e4/6714885/dec20881045e/fmicb-10-01967-g001.jpg

文献AI研究员

20分钟写一篇综述,助力文献阅读效率提升50倍。

立即体验

用中文搜PubMed

大模型驱动的PubMed中文搜索引擎

马上搜索

文档翻译

学术文献翻译模型,支持多种主流文档格式。

立即体验