Department of Obstetrics and Gynecology, Hyogo College of Medicine, Nishinomiya, Japan.
Department of Immunology, Hyogo College of Medicine, Nishinomiya, Japan.
Front Immunol. 2019 Aug 22;10:2021. doi: 10.3389/fimmu.2019.02021. eCollection 2019.
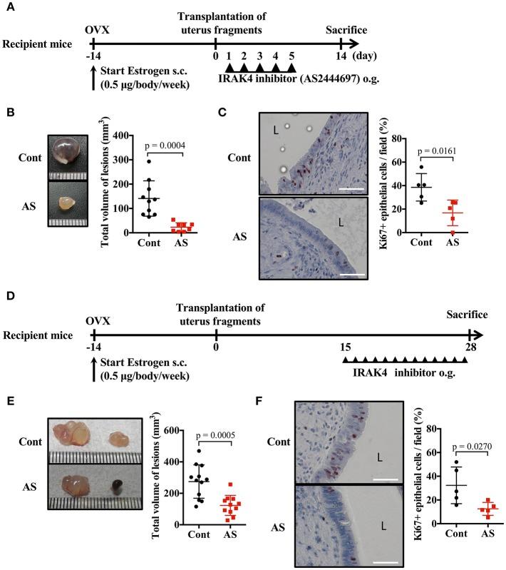
Endometriosis is an estrogen-dependent disease with symptoms of dysmenorrhea, chronic pain, and infertility that affects 6-10% of women of reproductive age. Medical or surgical therapy, such as administration of an anti-gonadotropin or ovarian cystectomy, provide effective pain relief. However, neither therapy can be used for patients wishing to become pregnant. Despite the high morbidity, the pathogenesis of endometriosis has not been well-elucidated. Several inflammatory cytokines are reported to participate in the onset of endometriosis. Here, we examined the role of interleukin (IL)-1/IL-33 signaling in the development of endometriosis using a mouse model of endometriosis. Endometriotic lesion volume was significantly reduced in and mice, and almost completely suppressed in mice. Mice intraperitoneally administered with an antibody against IL-1 receptor 1 (IL-1R1) or IL-33 developed limited endometriotic lesions. Oral administration of an inhibitor against IL-1R-associated kinase 4 (IRAK4), a downstream signal molecule of MyD88, also suppressed lesion formation. Furthermore, even after the development of cystic lesions the IRAK4 inhibitor prevented the enlargement of lesions. These treatments all significantly reduced cellular proliferation, shown by decreased Ki-67 expression. These results reveal that IL-1/IL-1R1, IL-33/IL-33R and associated downstream signaling molecules are involved in the pathogenesis of endometriosis, and may provide novel therapeutic targets for endometriosis.
子宫内膜异位症是一种雌激素依赖性疾病,其症状包括痛经、慢性疼痛和不孕,影响着 6-10%的育龄妇女。医学或手术治疗,如使用抗促性腺激素或卵巢囊肿切除术,可以有效缓解疼痛。然而,这两种治疗方法都不能用于希望怀孕的患者。尽管发病率很高,但子宫内膜异位症的发病机制尚未得到充分阐明。有报道称,几种炎症细胞因子参与了子宫内膜异位症的发生。在这里,我们使用子宫内膜异位症的小鼠模型研究了白细胞介素(IL)-1/IL-33 信号在子宫内膜异位症发展中的作用。和 小鼠的子宫内膜异位病变体积明显减小,而 小鼠的子宫内膜异位病变几乎完全被抑制。用抗白细胞介素 1 受体 1(IL-1R1)或白细胞介素 33(IL-33)的抗体腹腔内给药的小鼠形成的子宫内膜异位病变有限。IL-1R 相关激酶 4(IRAK4)的抑制剂(MyD88 的下游信号分子)的口服给药也抑制了病变的形成。此外,即使在囊性病变形成后,IRAK4 抑制剂也能阻止病变的增大。这些治疗方法均显著降低了细胞增殖,表现为 Ki-67 表达减少。这些结果表明,IL-1/IL-1R1、IL-33/IL-33R 及其相关下游信号分子参与了子宫内膜异位症的发病机制,可能为子宫内膜异位症提供新的治疗靶点。