Suppr超能文献

3D细胞培养中致癌驱动因子的表达取决于NUDT5的核ATP合成。

Expression of Oncogenic Drivers in 3D Cell Culture Depends on Nuclear ATP Synthesis by NUDT5.

作者信息

Pickup Katherine E, Pardow Felicitas, Carbonell-Caballero José, Lioutas Antonios, Villanueva-Cañas José Luis, Wright Roni H G, Beato Miguel

机构信息

Gene Regulation, Stem Cells and Cancer Program, Centre for Genomic Regulation (CRG), The Barcelona Institute of Science and Technology (BIST), Dr. Aiguader 88, 08003 Barcelona, Spain.

Department of Life Science, Universitat Pompeu Fabra (UPF), 08003 Barcelona, Spain.

出版信息

Cancers (Basel). 2019 Sep 10;11(9):1337. doi: 10.3390/cancers11091337.

Abstract

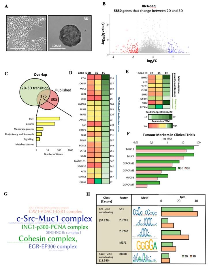
The growth of cancer cells as oncospheres in three-dimensional (3D) culture provides a robust cell model for understanding cancer progression, as well as for early drug discovery and validation. We have previously described a novel pathway in breast cancer cells, whereby ADP (Adenosine diphosphate)-ribose derived from hydrolysis of poly (ADP-Ribose) and pyrophosphate (PPi) are converted to ATP, catalysed by the enzyme NUDT5 (nucleotide diphosphate hydrolase type 5). Overexpression of the gene in breast and other cancer types is associated with poor prognosis, increased risk of recurrence and metastasis. In order to understand the role of NUDT5 in cancer cell growth, we performed phenotypic and global expression analysis in breast cancer cells grown as oncospheres. Comparison of two-dimensional (2D) versus 3D cancer cell cultures from different tissues of origin suggest that NUDT5 increases the aggressiveness of the disease via the modulation of several key driver genes, including ubiquitin specific peptidase 22 (), , focadhesin () and prostagladin E synthase (). NUDT5 functions as a master regulator of key oncogenic pathways and of genes involved in cell adhesion, cancer stem cell (CSC) maintenance and epithelial to mesenchyme transition (EMT). Inhibiting the enzymatic activities of NUDT5 prevents oncosphere formation and precludes the activation of cancer driver genes. These findings highlight NUDT5 as an upstream regulator of tumour drivers and may provide a biomarker for cancer stratification, as well as a novel target for drug discovery for combinatorial drug regimens for the treatment of aggressive cancer types and metastasis.

摘要

癌细胞在三维(3D)培养中形成肿瘤球的生长为理解癌症进展以及早期药物发现和验证提供了一个强大的细胞模型。我们之前描述了乳腺癌细胞中的一条新途径,即由多聚(ADP - 核糖)水解产生的ADP(二磷酸腺苷) - 核糖和焦磷酸(PPi)在NUDT5(5型核苷酸二磷酸水解酶)的催化下转化为ATP。该基因在乳腺癌和其他癌症类型中的过表达与预后不良、复发和转移风险增加有关。为了了解NUDT5在癌细胞生长中的作用,我们对作为肿瘤球生长的乳腺癌细胞进行了表型和全局表达分析。来自不同组织来源的二维(2D)与3D癌细胞培养的比较表明,NUDT5通过调节几个关键驱动基因,包括泛素特异性肽酶22()、 、粘着斑蛋白()和前列腺素E合酶(),增加了疾病的侵袭性。NUDT5作为关键致癌途径以及参与细胞粘附、癌症干细胞(CSC)维持和上皮 - 间质转化(EMT)的基因的主要调节因子发挥作用。抑制NUDT5的酶活性可防止肿瘤球形成,并阻止癌症驱动基因的激活。这些发现突出了NUDT5作为肿瘤驱动因子的上游调节因子,并可能为癌症分层提供生物标志物,以及为治疗侵袭性癌症类型和转移的联合药物方案的药物发现提供新靶点。

https://cdn.ncbi.nlm.nih.gov/pmc/blobs/aa32/6770457/04ac0df39ba3/cancers-11-01337-g001.jpg

文献AI研究员

20分钟写一篇综述,助力文献阅读效率提升50倍。

立即体验

用中文搜PubMed

大模型驱动的PubMed中文搜索引擎

马上搜索

文档翻译

学术文献翻译模型,支持多种主流文档格式。

立即体验