Suppr超能文献

Trx2独特的SUMO相互作用基序对其线粒体前序列加工和抗氧化活性至关重要。

A Unique SUMO-Interacting Motif of Trx2 Is Critical for Its Mitochondrial Presequence Processing and Anti-oxidant Activity.

作者信息

Chen Chaofei, Wang Kang, Zhang Haifeng, Zhou Huanjiao Jenny, Chen Yuxin, Min Wang

机构信息

Center for Translational Medicine, The First Affiliated Hospital, Sun Yat-sen University, Guangzhou, China.

Department of Pathology, Vascular Biology and Therapeutics Program, Yale School of Medicine, Yale University, New Haven, CT, United States.

出版信息

Front Physiol. 2019 Aug 27;10:1089. doi: 10.3389/fphys.2019.01089. eCollection 2019.

Abstract

OBJECTIVE

Mitochondrial thioredoxin 2 (Trx2) is a vital mitochondrial redox protein that mediates normal protein thiol reduction and provides electrons to peroxiredoxin 3 (Prx3) to scavenge HO in mitochondria. It has been widely reported that Trx2 deletion in cells or mice generates massive reactive oxygen species (ROS) which have been implicated in many pathological processes. On the contrary, how ROS regulate Trx2 processing and activity remains to be elucidated.

APPROACH AND RESULTS

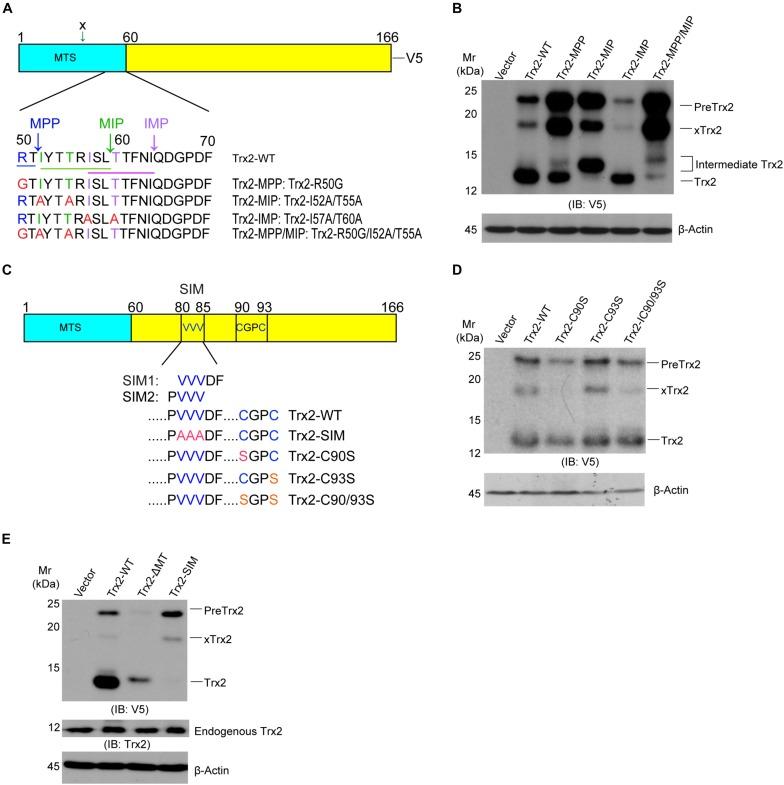
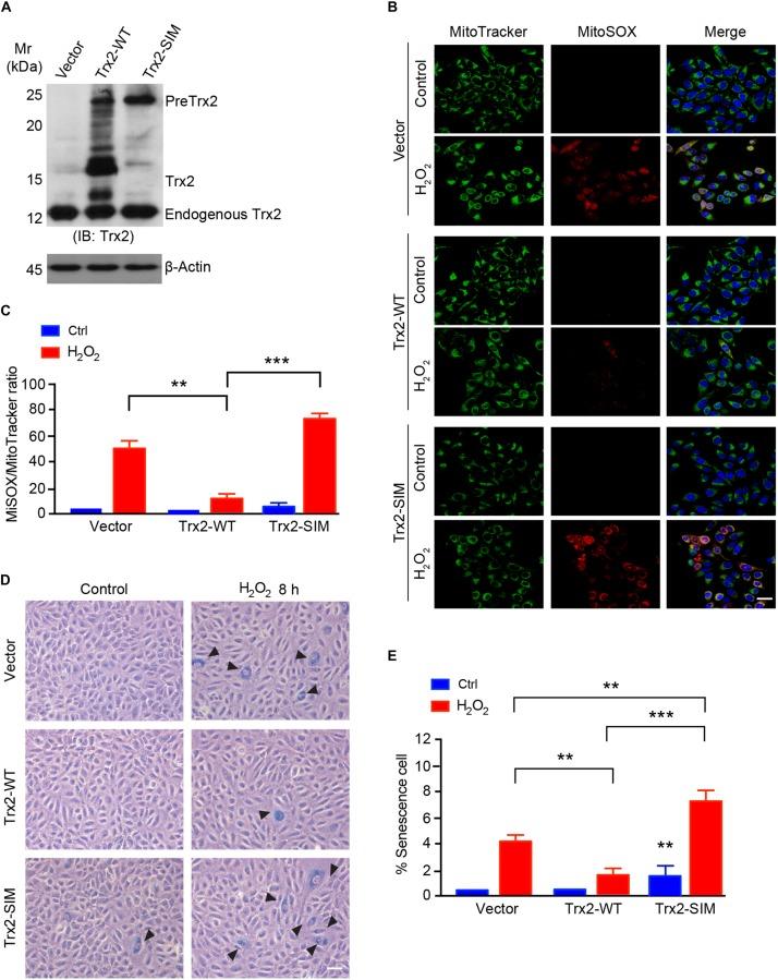
Here we show that excess ROS induce endothelial cell senescence concomitant with an attenuation of Trx2 processing in which Trx2 presequence [i.e., mitochondrial targeting signal peptide (MTS)] is cleaved to generate a mature form. Mutation analyses indicate that Trx2 processing is mediated by mitochondrial processing peptidase (MPP) and mitochondrial intermediate peptidase (MIP)-recognition sites within the MTS. Interestingly, a mutation at a SUMO- interacting motif (SIM), but not the catalytic sites within the mature Trx2 protein, completely blocks Trx2 processing with no effect on Trx2 mitochondrial targeting. Consistently, chemical inhibition of protein SUMOylation attenuates, while SUMOylation agonist promotes, Trx2 processing. Moreover, we identify the α-MPP subunit is a SUMOylated protein that potentially mediates Trx2-binding and cleavage. Furthermore, the unprocessed form of Trx2-SIM is unable to protect cells from both ROS generation and oxidative stress-induced cellular senescence.

CONCLUSION

Our study reveals that a unique SUMO-interacting motif of Trx2 is critical for its mitochondrial processing and subsequent anti-oxidant/antisenescence activities.

摘要

目的

线粒体硫氧还蛋白2(Trx2)是一种重要的线粒体氧化还原蛋白,介导正常的蛋白质硫醇还原,并为过氧化物酶3(Prx3)提供电子以清除线粒体中的羟基自由基(HO)。已有广泛报道称,细胞或小鼠中Trx2的缺失会产生大量活性氧(ROS),这些活性氧与许多病理过程有关。相反,ROS如何调节Trx2的加工和活性仍有待阐明。

方法与结果

在此我们表明,过量的ROS会诱导内皮细胞衰老,同时Trx2的加工过程减弱,其中Trx2前序列[即线粒体靶向信号肽(MTS)]被切割以产生成熟形式。突变分析表明,Trx2的加工是由MTS内的线粒体加工肽酶(MPP)和线粒体中间肽酶(MIP)识别位点介导的。有趣的是,SUMO相互作用基序(SIM)处的突变,而非成熟Trx2蛋白内的催化位点,完全阻断Trx2的加工过程,但对Trx2的线粒体靶向没有影响。一致地,蛋白质SUMO化的化学抑制会减弱Trx2的加工,而SUMO化激动剂则会促进Trx2的加工。此外,我们确定α-MPP亚基是一种SUMO化蛋白,可能介导Trx2的结合和切割。此外,未加工形式的Trx2-SIM无法保护细胞免受ROS生成和氧化应激诱导的细胞衰老的影响。

结论

我们的研究表明,Trx2独特的SUMO相互作用基序对其线粒体加工以及随后的抗氧化/抗衰老活性至关重要。

https://cdn.ncbi.nlm.nih.gov/pmc/blobs/2b6c/6727865/1ea30c855dc3/fphys-10-01089-g001.jpg

文献AI研究员

20分钟写一篇综述,助力文献阅读效率提升50倍。

立即体验

用中文搜PubMed

大模型驱动的PubMed中文搜索引擎

马上搜索

文档翻译

学术文献翻译模型,支持多种主流文档格式。

立即体验