Department of Pathophysiology, Harbin Medical University, Harbin 150081, China.
Department of Chemistry and Bioengineering, Iwate University, 4-3-5 Ueda, Morioka 020-8551, Japan.
Int J Mol Sci. 2017 Sep 15;18(9):1958. doi: 10.3390/ijms18091958.
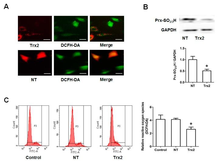
Mitochondrial oxidative stress is thought to be a key contributor towards the development of diabetic cardiomyopathy. Thioredoxin 2 (Trx2) is a mitochondrial antioxidant that, along with Trx reductase 2 (TrxR2) and peroxiredoxin 3 (Prx3), scavenges H₂O₂ and offers protection against oxidative stress. Our previous study showed that TrxR inhibitors resulted in Trx2 oxidation and increased ROS emission from mitochondria. In the present study, we observed that TrxR inhibition also impaired the contractile function of isolated heart. Our studies showed a decrease in the expression of Trx2 in the high glucose-treated H9c2 cardiac cells and myocardium of streptozotocin (STZ)-induced diabetic rats. Overexpression of Trx2 could significantly diminish high glucose-induced mitochondrial oxidative damage and improved ATP production in cultured H9c2 cells. Notably, Trx2 overexpression could suppress high glucose-induced atrial natriuretic peptide (ANP) and brain natriuretic peptide (BNP) gene expression. Our studies suggest that high glucose-induced mitochondrial oxidative damage can be prevented by elevating Trx2 levels, thereby providing extensive protection to the diabetic heart.
线粒体氧化应激被认为是糖尿病心肌病发展的关键因素。硫氧还蛋白 2(Trx2)是一种线粒体抗氧化剂,与 Trx 还原酶 2(TrxR2)和过氧化物酶 3(Prx3)一起,清除 H₂O₂并提供抗氧化应激保护。我们之前的研究表明,TrxR 抑制剂导致 Trx2 氧化和线粒体产生更多的 ROS。在本研究中,我们观察到 TrxR 抑制也损害了分离心脏的收缩功能。我们的研究表明,高糖处理的 H9c2 心肌细胞和链脲佐菌素(STZ)诱导的糖尿病大鼠心肌中 Trx2 的表达减少。Trx2 的过表达可显著减轻高糖诱导的线粒体氧化损伤,并提高培养的 H9c2 细胞中 ATP 的产生。值得注意的是,Trx2 的过表达可以抑制高糖诱导的心房利钠肽(ANP)和脑利钠肽(BNP)基因表达。我们的研究表明,通过提高 Trx2 水平可以预防高糖诱导的线粒体氧化损伤,从而为糖尿病心脏提供广泛的保护。